Нейросеть

Двоичный алфавит: Фундаментальные основы цифровой эры (Доклад)

Нейросеть для создания доклада Гарантия уникальности Строго по ГОСТу Высочайшее качество Поддержка 24/7

Данный доклад посвящен исследованию двоичного алфавита, лежащего в основе функционирования современных цифровых устройств и систем. Будет рассмотрена его роль в представлении и обработке информации, начиная от элементарных логических операций и заканчивая сложными алгоритмами. Мы проанализируем, как двоичная система обеспечивает эффективность и надежность цифровых технологий, а также ее влияние на развитие вычислительной техники в целом. Это позволит понять базовые принципы работы компьютеров и других электронных устройств.

Идея:

Идея доклада заключается в глубоком анализе двоичной системы как фундаментального строительного блока цифрового мира. Мы стремимся показать, как простота двоичного кода позволяет создавать сложные и мощные вычислительные системы.

Актуальность:

Актуальность исследования обусловлена непрерывным развитием цифровых технологий и их проникновением во все сферы жизни. Понимание принципов двоичного кодирования является ключевым для освоения современных информационных технологий и разработки новых инновационных решений.

Оглавление:

Введение

История возникновения двоичного алфавита

Основные принципы двоичной системы

Логические операции и двоичная алгебра

Применение двоичного алфавита в цифровых технологиях

Двоичная система и программирование

Преимущества и недостатки двоичной системы.

Заключение

Список литературы

Наименование образовательного учреждения

Доклад

на тему

Двоичный алфавит: Фундаментальные основы цифровой эры

Выполнил: ФИО

Руководитель: ФИО

Содержание

  • Введение 1
  • История возникновения двоичного алфавита 2
  • Основные принципы двоичной системы 3
  • Логические операции и двоичная алгебра 4
  • Применение двоичного алфавита в цифровых технологиях 5
  • Двоичная система и программирование 6
  • Преимущества и недостатки двоичной системы. 7
  • Заключение 8
  • Список литературы 9

Введение

Содержимое раздела

Вводная часть доклада, устанавливающая контекст и основные цели исследования двоичного алфавита. Введение вводит слушателей в тему, объясняя важность двоичной системы в современном мире. Рассматривается роль двоичного кода в представлении и обработке информации в цифровых устройствах, а также краткий обзор основных понятий. Подчеркнем основополагающую роль двоичной системы в работе компьютеров и других цифровых систем, заложив основу для дальнейшего углубленного анализа.

История возникновения двоичного алфавита

Содержимое раздела

Этот раздел посвящен истории развития двоичной системы счисления, начиная с ее зарождения и до современного применения. Рассмотрим ключевые этапы, включая вклад выдающихся ученых и математиков, таких как Лейбниц, и их работы над концепцией двоичного представления чисел. Анализируется эволюция двоичной системы, от теоретических разработок до практического применения в вычислительной технике. Детально рассматривается, как понимание двоичной системы счисления изменило способы обработки и хранения данных.

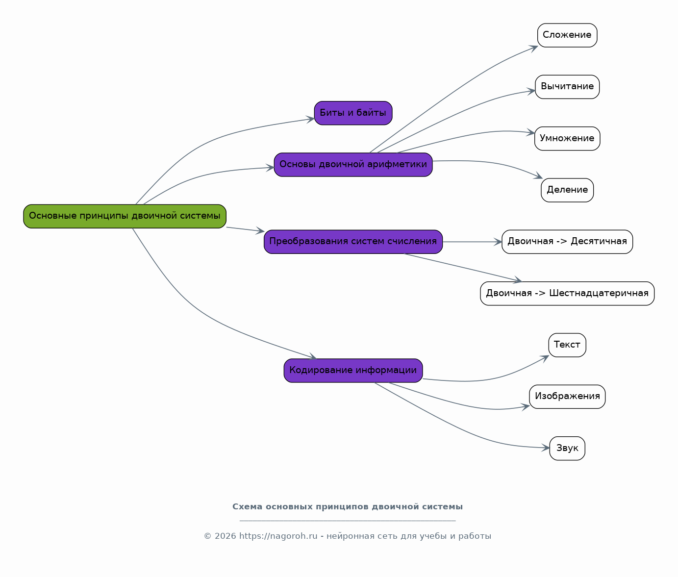
Основные принципы двоичной системы

Содержимое раздела

Детальное рассмотрение фундаментальных принципов, лежащих в основе двоичной системы счисления, а именно биты и байты. Объясняются основы двоичной арифметики, включая сложение, вычитание, умножение и деление двоичных чисел. Рассматриваются способы преобразования между двоичной и десятичной системами счисления, а также другие системы, необходимые для лучшего понимания. Разъясним основные принципы кодирования информации в двоичном формате, включая текстовые данные, изображения и звук.

Логические операции и двоичная алгебра

Содержимое раздела

Обзор основных логических операций, таких как И, ИЛИ, НЕ, а также их представление в двоичной системе. Рассматривается роль логических операций в формировании логических схем и построении цифровых устройств, таких как процессоры. Описываются законы двоичной алгебры и их применение для упрощения логических выражений и оптимизации работы электронных схем. Обсуждается связь между логическими операциями и основными компонентами компьютеров, такими как логические вентили.

Применение двоичного алфавита в цифровых технологиях

Содержимое раздела

Анализ практического применения двоичной системы в различных областях цифровых технологий. Рассмотрение роли двоичного алфавита в хранении данных, включая формат представления чисел, текста, графики и мультимедийной информации. Обсуждается использование двоичного кода в архитектуре компьютеров, включая организацию памяти и работу процессоров. Детально анализируются примеры кодирования информации, такие как ASCII, Unicode, и различные форматы файлов.

Двоичная система и программирование

Содержимое раздела

Рассмотрение взаимосвязи между двоичной системой и программированием, включая роль двоичного кода в написании программ. Анализ представления данных в двоичном формате в различных языках программирования. Описываются принципы работы компиляторов и интерпретаторов, преобразующих исходный код в машинный код. Обсуждаются оптимизация кода и эффективность использования двоичных операций для повышения производительности программ

Преимущества и недостатки двоичной системы.

Содержимое раздела

Детальный анализ плюсов и минусов двоичной системы счисления, ее сильные и слабые стороны. Рассматриваются преимущества, такие как простота реализации, надежность и скорость обработки данных. Анализируются недостатки, включая необходимость кодирования больших чисел и потребность в дополнительных системах для управления. Обсуждаются альтернативные системы счисления и их потенциальные преимущества перед двоичной системой в определенных контекстах.

Заключение

Содержимое раздела

Подведение итогов исследования, обобщающее основные выводы по теме двоичной системы. Оценка значимости двоичного алфавита для современных цифровых технологий и перспектив его развития. Подчеркивается роль двоичной системы в будущем информационных технологий и ее влиянии на различные аспекты нашей жизни. Заключение содержит краткий обзор основных тезисов, рассмотренных в докладе, и формулирует заключительные выводы.

Список литературы

Содержимое раздела

Этот раздел содержит список использованных источников, включая книги, статьи и ресурсы, которые были использованы в процессе исследования. Он предоставляет читателям возможность ознакомиться с дополнительной информацией и углубить свои знания по теме. Список включает полные библиографические данные каждого источника, обеспечивая корректность и точность цитирования. Ссылки могут быть указаны в формате, соответствующем общепринятым стандартам цитирования.

Получи Такой Доклад

До 90% уникальность
Готовый файл Word
Оформление по ГОСТ
Список источников по ГОСТ
Таблицы и схемы
Презентация

Создать Доклад на любую тему за 5 минут

Создать

#5715236