Нейросеть

Джон Пим: Лидер Парламентской Оппозиции и его Роль в Английской Революции (Доклад)

Нейросеть для создания доклада Гарантия уникальности Строго по ГОСТу Высочайшее качество Поддержка 24/7

Данный доклад посвящен ключевой фигуре английской революции — Джону Пиму, лидеру парламентской оппозиции. Исследование сосредоточено на анализе его политической стратегии, ораторского мастерства и влияния на ход исторических событий. Работа охватывает период становления его политической карьеры, его роль в борьбе против королевской власти и его вклад в формирование основ конституционного правления. Особое внимание уделяется анализу его участия в разработке и продвижении ключевых политических документов, таких как Великая ремонстрация. Доклад призван показать значимость его личности для понимания процесса перехода от монархии к республике.

Идея:

Цель данного исследования — всесторонне изучить роль Джона Пима в английской революции, выявив его ключевые политические решения и их последствия. Анализ его деятельности поможет лучше понять механизмы революционного процесса и формирование политической культуры в Англии XVII века.

Актуальность:

Изучение личности Джона Пима актуально для понимания истоков современных демократических институтов и принципов разделения властей. Исследование его политической деятельности способствует более глубокому пониманию динамики политических процессов, революций и роли лидеров в формировании общественного мнения и принятии исторических решений.

Оглавление:

Введение

Биография Джона Пима: Ранние годы и политическое становление

Джон Пим и начало конфликта между королем и парламентом

Джон Пим как стратег парламентской оппозиции: политические союзы и тактика

Ораторское искусство Джона Пима и его влияние на общественное мнение

Джон Пим и гражданская война: участие в военном конфликте

Политическое наследие Джона Пима: вклад в формирование конституционного правления

Заключение

Список литературы

Наименование образовательного учреждения

Доклад

на тему

Джон Пим: Лидер Парламентской Оппозиции и его Роль в Английской Революции

Выполнил: ФИО

Руководитель: ФИО

Содержание

  • Введение 1
  • Биография Джона Пима: Ранние годы и политическое становление 2
  • Джон Пим и начало конфликта между королем и парламентом 3
  • Джон Пим как стратег парламентской оппозиции: политические союзы и тактика 4
  • Ораторское искусство Джона Пима и его влияние на общественное мнение 5
  • Джон Пим и гражданская война: участие в военном конфликте 6
  • Политическое наследие Джона Пима: вклад в формирование конституционного правления 7
  • Заключение 8
  • Список литературы 9

Введение

Содержимое раздела

Вводная часть доклада, представляющая Джона Пима как центральную фигуру в контексте английской революции. В данном разделе обозначаются цели и задачи исследования, определяется его методология и структура. Обозначается актуальность темы исследования, подчеркивается значимость изучения личности Джона Пима для понимания исторических процессов, предшествовавших переходу к парламентской монархии. Кратко описывается структура доклада, его основные разделы и используемые источники.

Биография Джона Пима: Ранние годы и политическое становление

Содержимое раздела

Данный раздел посвящен ранним годам жизни Джона Пима, образованию и первым шагам в политике. Рассматриваются обстоятельства, повлиявшие на формирование его политических взглядов и ценностей. Анализируется его участие в парламентских дебатах и формирование лидерских качеств. Особое внимание уделяется периоду, предшествующему началу открытого противостояния между королем и парламентом, выделяются основные политические события и вызовы, с которыми столкнулся Джон Пим на начальном этапе своей карьеры. Оценивается его роль в формировании оппозиции.

Джон Пим и начало конфликта между королем и парламентом

Содержимое раздела

В этом пункте рассматривается роль Джона Пима в обострении политического кризиса в Англии в преддверии революции. Анализируются его выступления в парламенте, политические стратегии и методы, направленные на ограничение королевской власти. Изучается его участие в разработке и продвижении ключевых политических документов, включая Великую ремонстрацию, и его влияние на общественное мнение. Рассматривается контекст, в котором он действовал, и политические силы, с которыми он взаимодействовал. Оценивается уровень его влияния на ход событий.

Джон Пим как стратег парламентской оппозиции: политические союзы и тактика

Содержимое раздела

Этот раздел посвящен анализу политических стратегий и тактик, используемых Джоном Пимом для консолидации парламентской оппозиции. Рассматривается его способность формировать коалиции и находить компромиссы с различными политическими силами. Анализируются его методы ведения политической борьбы, включая использование риторики, пропаганды и юридических инструментов. Оцениваются его умение находить союзников как внутри страны, так и за ее пределами. Подробно анализируется его участие в формировании коалиции против короля.

Ораторское искусство Джона Пима и его влияние на общественное мнение

Содержимое раздела

В данном разделе анализируется ораторское мастерство Джона Пима и его роль в формировании общественного мнения. Рассматриваются особенности его выступлений, стиль изложения и методы убеждения. Оценивается влияние его речей на различные слои населения и его способность мобилизовать поддержку оппозиции. Анализируется использование им пропагандистских инструментов и его роль в создании благоприятного образа оппозиции. Оценивается значение его риторики для политической борьбы.

Джон Пим и гражданская война: участие в военном конфликте

Содержимое раздела

В этом пункте исследуется роль Джона Пима в событиях, связанных с началом гражданской войны в Англии. Анализируется его участие в разработке военных стратегий и его взаимодействие с военными лидерами. Рассматривается его вклад в финансирование военных действий и мобилизацию ресурсов. Оценивается его влияние на ход военных кампаний и его роль в поддержании морального духа оппозиции. Рассматриваются сложности, возникшие в связи с началом военных действий.

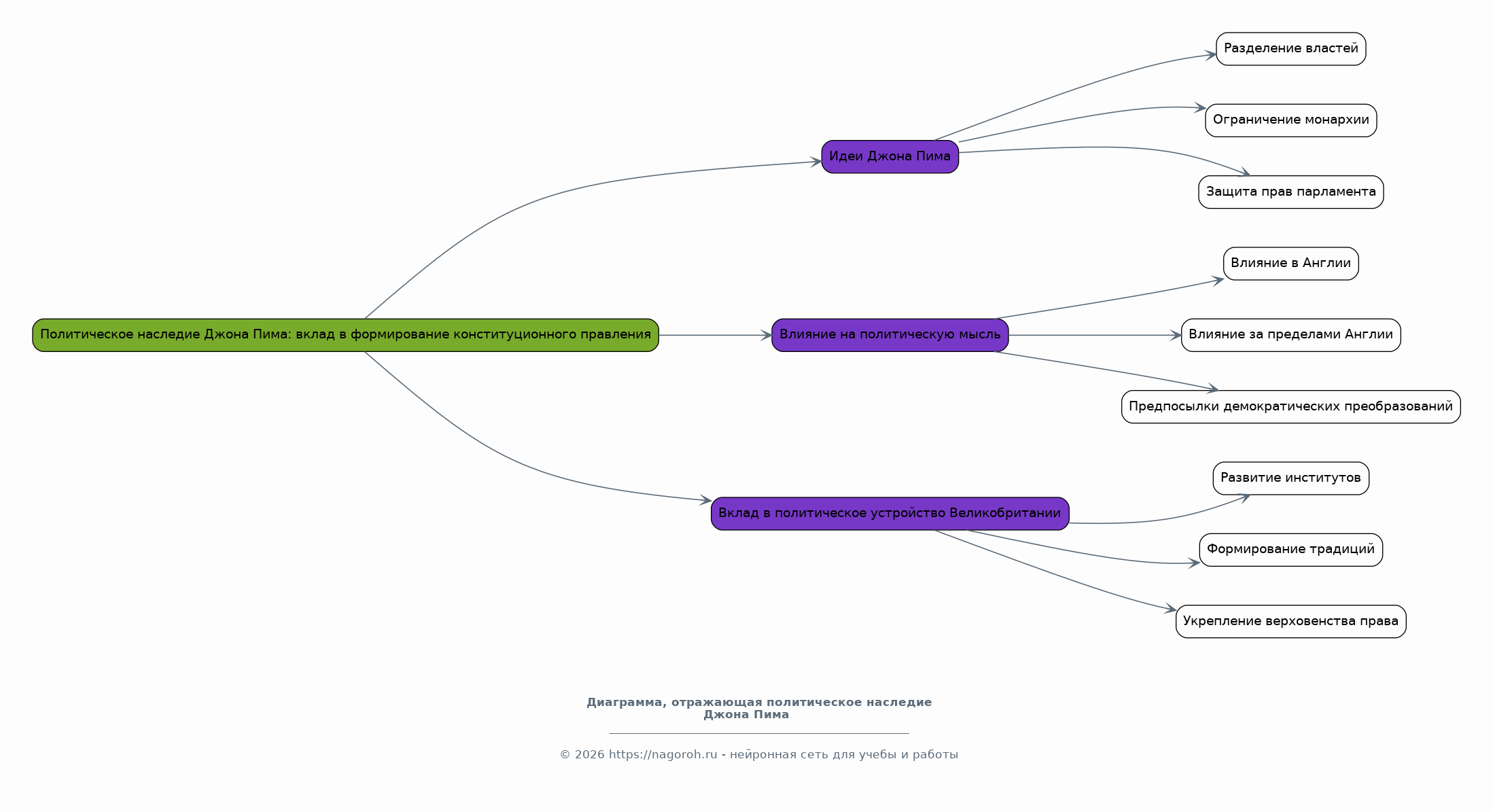
Политическое наследие Джона Пима: вклад в формирование конституционного правления

Содержимое раздела

Данный раздел посвящен анализу политического наследия Джона Пима и его вкладу в формирование основ конституционного правления. Рассматриваются его идеи о разделении властей, ограничении монархии и защите прав парламента. Оценивается его влияние на развитие политической мысли в Англии и за ее пределами. Анализируется его роль в создании предпосылок для демократических преобразований. Рассматривается его вклад в политическое устройство Великобритании.

Заключение

Содержимое раздела

В заключительной части подводятся итоги исследования, обобщаются основные выводы и оценивается значение личности Джона Пима для истории. Подчеркивается его роль в английской революции, его вклад в борьбу за права и свободы, а также его влияние на формирование политической культуры. Оценивается роль его идей в контексте современной политики. Обозначается значимость изучения его опыта для понимания современных политических процессов и развития демократии.

Список литературы

Содержимое раздела

Данный раздел содержит перечень использованных источников, включая научные статьи, монографии и архивные материалы. Список литературы организован в соответствии с принятыми академическими стандартами цитирования. Включает в себя основные работы, посвященные жизни и деятельности Джона Пима, а также общие работы по истории английской революции. Подробный список источников, использованных при написании исследования.

Получи Такой Доклад

До 90% уникальность
Готовый файл Word
Оформление по ГОСТ
Список источников по ГОСТ
Таблицы и схемы
Презентация

Создать Доклад на любую тему за 5 минут

Создать

#6105239