Нейросеть

Джованни Баттиста Морганьи: Основоположник Современной Патологической Анатомии и Его Вклад в Медицину (Доклад)

Нейросеть для создания доклада Гарантия уникальности Строго по ГОСТу Высочайшее качество Поддержка 24/7

Данный доклад посвящен выдающемуся итальянскому ученому Джованни Баттиста Морганьи, чьи новаторские исследования стали фундаментом современной анатомической патологии. Мы рассмотрим его жизненный путь, научные достижения и влияние на развитие медицины. Особое внимание будет уделено его главному труду "De Sedibus et Causis Morborum per Anatomen Indagatis", изменившему подход к изучению болезней. Доклад акцентирует внимание на методологии Морганьи, предполагавшей прямую связь между клиническими симптомами и анатомическими изменениями, заложив основы для патологоанатомического анализа.

Идея:

Цель доклада – всесторонне осветить вклад Джованни Баттиста Морганьи в развитие медицины и показать его значение как основоположника современной патологической анатомии. Это позволит студентам и всем интересующимся лучше понять эволюцию медицинских наук и роль фундаментальных исследований в диагностике и лечении заболеваний.

Актуальность:

В наши дни, когда достижения медицинской науки поражают воображение, важно помнить о тех, кто заложил основы. Изучение наследия Морганьи актуально, так как позволяет оценить преемственность знаний и понять, как развивалась диагностика болезней. Его вклад в понимание взаимосвязи между структурой и функцией организма остается ключевым фактором в современной медицинской практике.

Оглавление:

Введение

Жизненный путь и научная деятельность Морганьи

Основные принципы патологоанатомического метода Морганьи

Труд "De Sedibus et Causis Morborum per Anatomen Indagatis": анализ и значение

Вклад Морганьи в развитие различных медицинских дисциплин

Наследие Морганьи и его влияние на последующие поколения ученых

Критика и современные оценки творчества Морганьи

Список литературы

Наименование образовательного учреждения

Доклад

на тему

Джованни Баттиста Морганьи: Основоположник Современной Патологической Анатомии и Его Вклад в Медицину

Выполнил: ФИО

Руководитель: ФИО

Содержание

  • Введение 1
  • Жизненный путь и научная деятельность Морганьи 2
  • Основные принципы патологоанатомического метода Морганьи 3
  • Труд "De Sedibus et Causis Morborum per Anatomen Indagatis": анализ и значение 4
  • Вклад Морганьи в развитие различных медицинских дисциплин 5
  • Наследие Морганьи и его влияние на последующие поколения ученых 6
  • Критика и современные оценки творчества Морганьи 7
  • Список литературы 8

Введение

Содержимое раздела

Вводная часть доклада, представляющая Джованни Баттиста Морганьи как выдающегося ученого эпохи Просвещения и его новаторский вклад в медицину. Мы обозначим исторический контекст, в котором формировались его взгляды и проводились исследования. Эта часть определит цели и задачи доклада, подчеркнет актуальность темы для студентов медицинских вузов и всех интересующихся историей медицины. Основная задача - подчеркнуть революционный характер его подхода к изучению болезней и его значение для современности.

Жизненный путь и научная деятельность Морганьи

Содержимое раздела

Этот раздел посвящен биографии ученого, его образованию и становлению как исследователя. Будут рассмотрены основные этапы его научной карьеры, начиная с учебы и заканчивая преподавательской деятельностью. Мы проследим эволюцию его научных интересов, выделив ключевые моменты, которые привели его к систематическому изучению патологической анатомии. Значение его работы будет оценено в контексте развития медицинских знаний того времени, что поможет понять его уникальный вклад.

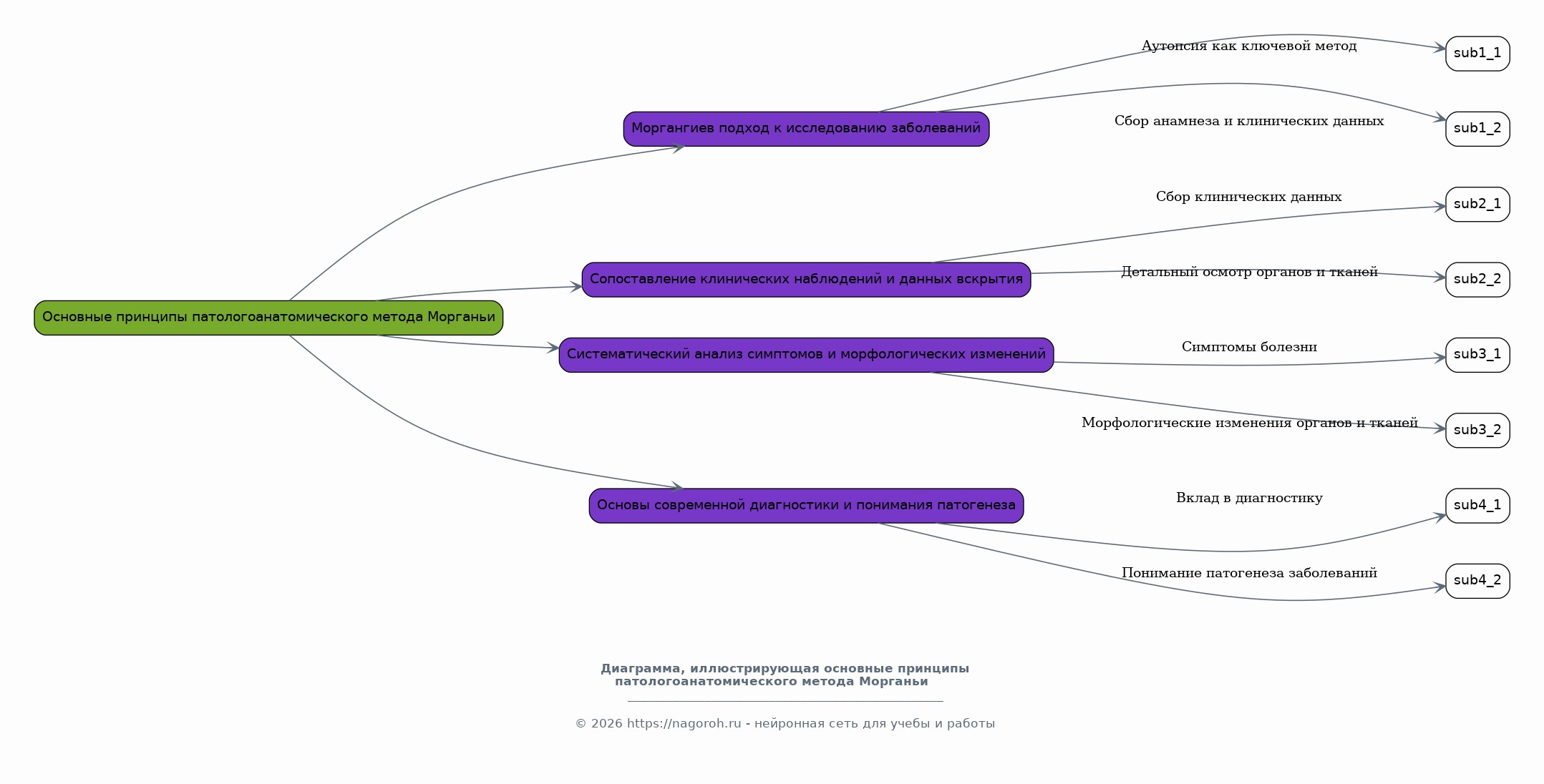
Основные принципы патологоанатомического метода Морганьи

Содержимое раздела

Центральная часть доклада, посвященная методологии Морганьи. Будут подробно описаны его подходы к исследованию заболеваний, основанные на сопоставлении клинических наблюдений и данных вскрытия. Мы рассмотрим его новаторский метод систематического анализа, обеспечивший связь между симптомами болезни и морфологическими изменениями органов и тканей. Особое внимание будет уделено его методологии, которая заложила основы современной диагностики и понимания патогенеза заболеваний.

Труд "De Sedibus et Causis Morborum per Anatomen Indagatis": анализ и значение

Содержимое раздела

Детальный анализ главного труда Морганьи, который стал прорывом в истории медицины. Мы изучим структуру этой работы, ее основные положения и представленные в ней клинические случаи. Будут рассмотрены его находки, в частности, как он связал симптомы с поражениями конкретных органов. Разбор этого труда покажет его огромное значение для развития медицины, заложившее основы патологической анатомии и современного врачебного мышления.

Вклад Морганьи в развитие различных медицинских дисциплин

Содержимое раздела

Рассмотрение влияния идей Морганьи на формирование различных направлений медицинской науки. Анализ его вклада в развитие клинической медицины, хирургии и других дисциплин. Мы покажем, как его работы оказали влияние на практику врачей и способствовали совершенствованию диагностики и лечения заболеваний. Будет показано, что его методы стали основой для развития современных методов визуализации и лабораторной диагностики.

Наследие Морганьи и его влияние на последующие поколения ученых

Содержимое раздела

Анализ того, как идеи Морганьи повлияли на последующее развитие медицины. Рассмотрение его влияния на формирование школы патологической анатомии и развитие других медицинских направлений. Будут упомянуты его последователи и ученики, развившие его идеи и внесшие свой вклад в науку. Оценка наследия ученого и его роли в современной медицине, подчеркивая актуальность его работ для современных исследований.

Критика и современные оценки творчества Морганьи

Содержимое раздела

Обзор критики, которой подвергались работы Морганьи в разные периоды времени, и анализ современных оценок его научного наследия. Мы рассмотрим как его достижения воспринимались современниками, а также современные взгляды на его вклад в медицину. Будут проанализированы основные дискуссии, связанные с его работами, а также их значение в контексте современных медицинских исследований. Это поможет оценить его вклад с разных точек зрения.

Список литературы

Содержимое раздела

В этом разделе представлены основные источники, использованные при подготовке доклада. Это научные статьи, книги, биографические материалы, которые помогут студентам и всем интересующимся углубить свои знания о Морганьи. Список литературы включает работы самого Морганьи, а также современных исследователей, изучавших его наследие. Это обеспечит возможность дальнейшего изучения темы.

Получи Такой Доклад

До 90% уникальность
Готовый файл Word
Оформление по ГОСТ
Список источников по ГОСТ
Таблицы и схемы
Презентация

Создать Доклад на любую тему за 5 минут

Создать

#5475966