Нейросеть

Экологические аспекты города Улан-Удэ: анализ проблем и перспективные решения (Доклад)

Нейросеть для создания доклада Гарантия уникальности Строго по ГОСТу Высочайшее качество Поддержка 24/7

Данный доклад посвящен комплексному исследованию экологической ситуации в городе Улан-Удэ. В работе рассматриваются основные факторы, негативно влияющие на окружающую среду, такие как загрязнение атмосферного воздуха, состояние водных ресурсов и проблемы утилизации отходов. Основное внимание уделяется выявлению причин сложившейся ситуации и разработке возможных путей решения экологических проблем. Представлены конкретные предложения по улучшению экологической обстановки в городе и повышению качества жизни населения.

Идея:

Цель доклада – всесторонний анализ экологических проблем Улан-Удэ и выработка рекомендаций по их решению. Предлагается рассмотреть возможности внедрения новых технологий и подходов для улучшения экологической обстановки.

Актуальность:

Изучение экологических проблем Улан-Удэ является актуальной задачей в связи с ухудшением состояния окружающей среды и ростом заболеваемости населения. Результаты исследования могут быть использованы для разработки стратегий устойчивого развития города и улучшения качества жизни горожан.

Оглавление:

Введение

Анализ состояния атмосферного воздуха

Состояние водных ресурсов: проблемы и перспективы

Проблемы утилизации отходов и обращение с ними

Влияние экологических факторов на здоровье населения

Роль промышленности в загрязнении окружающей среды

Рекомендации по улучшению экологической ситуации

Заключение

Список литературы

Наименование образовательного учреждения

Доклад

на тему

Экологические аспекты города Улан-Удэ: анализ проблем и перспективные решения

Выполнил: ФИО

Руководитель: ФИО

Содержание

  • Введение 1
  • Анализ состояния атмосферного воздуха 2
  • Состояние водных ресурсов: проблемы и перспективы 3
  • Проблемы утилизации отходов и обращение с ними 4
  • Влияние экологических факторов на здоровье населения 5
  • Роль промышленности в загрязнении окружающей среды 6
  • Рекомендации по улучшению экологической ситуации 7
  • Заключение 8
  • Список литературы 9

Введение

Содержимое раздела

В данном разделе представлено введение в проблематику экологической ситуации в городе Улан-Удэ. Рассматриваются основные факторы, влияющие на окружающую среду, включая антропогенное воздействие и природные условия. Определяются цели и задачи исследования, обосновывается актуальность выбранной темы. Описывается структура доклада и методы исследования, используемые в работе, а также дается краткий обзор основных экологических проблем, стоящих перед городом.

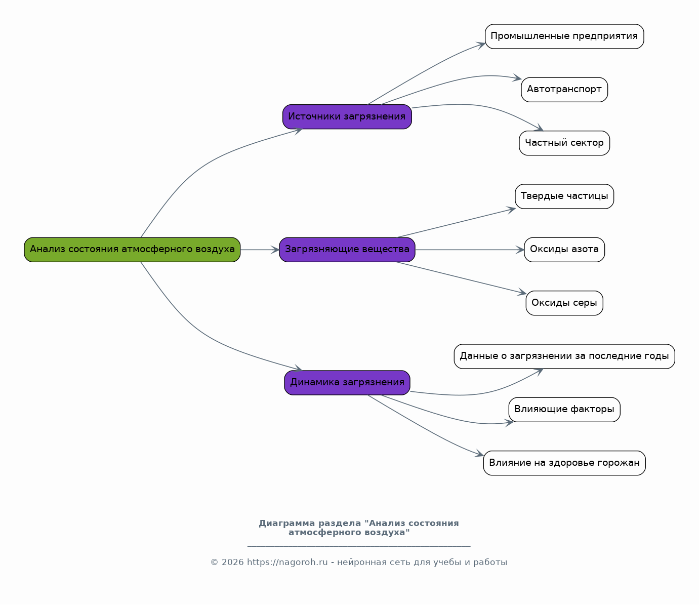
Анализ состояния атмосферного воздуха

Содержимое раздела

В этом разделе проводится детальный анализ состояния атмосферного воздуха в Улан-Удэ. Рассматриваются основные источники загрязнения, такие как промышленные предприятия, автотранспорт и частный сектор. Оценивается уровень загрязнения воздуха различными загрязняющими веществами, включая твердые частицы, оксиды азота и серы. Представлены данные о динамике загрязнения воздуха за последние годы и анализируются факторы, влияющие на его изменение, а также оценивается влияние загрязнения атмосферы на здоровье горожан.

Состояние водных ресурсов: проблемы и перспективы

Содержимое раздела

Данный раздел посвящен анализу состояния водных ресурсов Улан-Удэ. Рассматриваются проблемы загрязнения рек и озер промышленными и бытовыми стоками, а также влияние хозяйственной деятельности на водные экосистемы. Анализируется качество питьевой воды и оценивается ее соответствие санитарным нормам. Обсуждаются возможные пути улучшения качества водных ресурсов, включая внедрение новых технологий очистки сточных вод и мероприятия по охране водных объектов, а также рассматриваются перспективы развития водных ресурсов.

Проблемы утилизации отходов и обращение с ними

Содержимое раздела

В этой части доклада рассматриваются проблемы, связанные с утилизацией отходов в городе Улан-Удэ. Анализируются существующие методы сбора, сортировки и переработки отходов. Оценивается эффективность работы полигонов твердых бытовых отходов (ТБО) и рассматриваются альтернативные способы утилизации отходов, такие как переработка и рециклинг. Обсуждаются проблемы, связанные с несанкционированными свалками и их влиянием на окружающую среду, а также предлагаются решения по улучшению системы обращения с отходами.

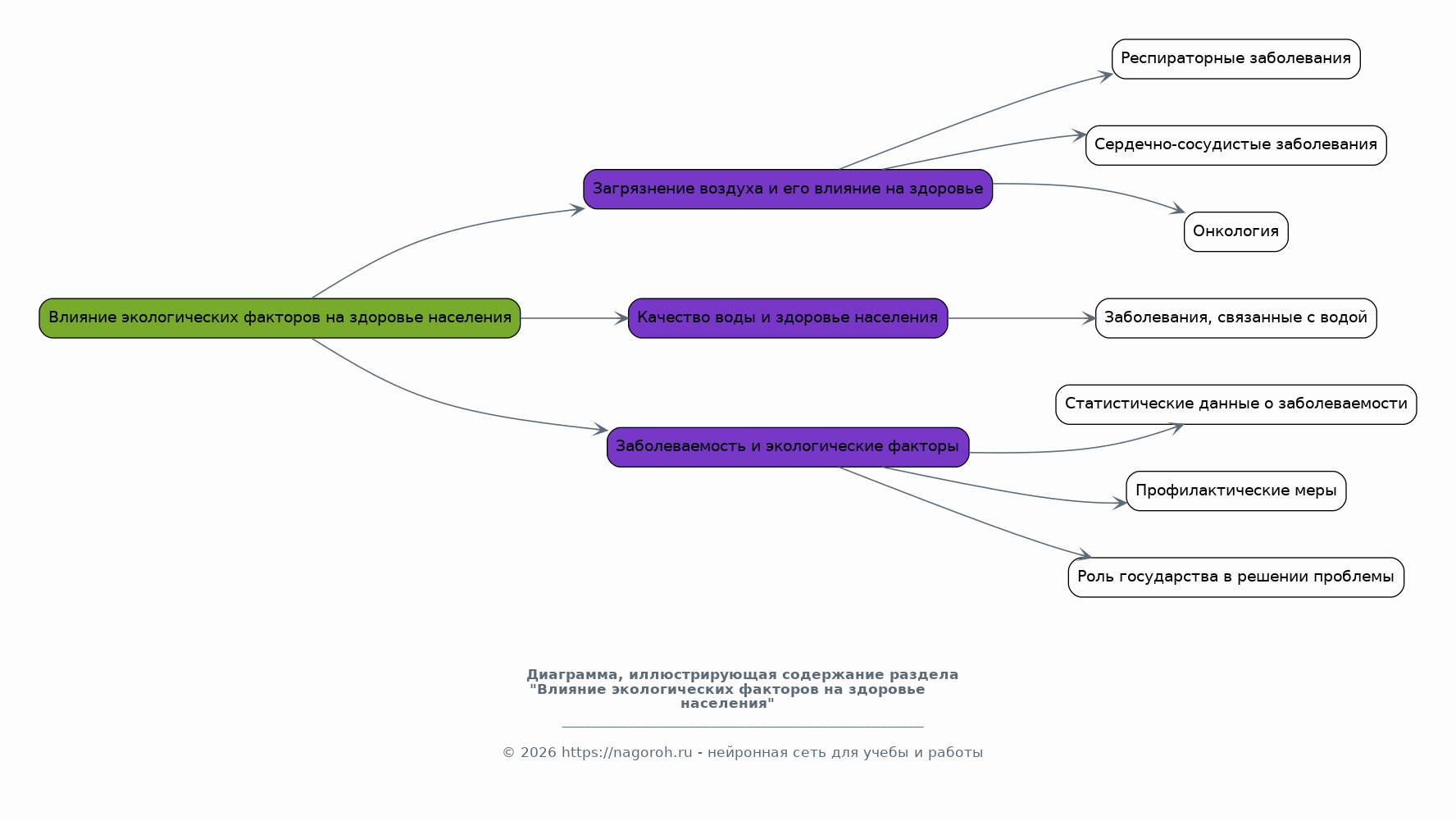
Влияние экологических факторов на здоровье населения

Содержимое раздела

В данном разделе рассматривается влияние экологических факторов на здоровье населения Улан-Удэ. Анализируется связь между загрязнением окружающей среды и заболеваемостью различными болезнями, включая респираторные заболевания, сердечно-сосудистые заболевания и онкологию. Представлены данные о заболеваемости населения в зависимости от уровня загрязнения воздуха и качества воды. Обсуждаются меры профилактики и снижения негативного воздействия экологических факторов на здоровье горожан, а также роль государства в решении данной проблемы.

Роль промышленности в загрязнении окружающей среды

Содержимое раздела

В этом разделе анализируется роль промышленных предприятий в загрязнении окружающей среды Улан-Удэ. Рассматриваются различные виды промышленных выбросов и стоков и их влияние на атмосферу, водные объекты и почву. Оценивается эффективность природоохранных мероприятий, проводимых промышленными предприятиями. Обсуждаются возможности внедрения экологически чистых технологий и снижения негативного воздействия промышленности на окружающую среду, а также роль государственного регулирования в этой сфере.

Рекомендации по улучшению экологической ситуации

Содержимое раздела

В данном разделе предлагаются конкретные рекомендации по улучшению экологической ситуации в Улан-Удэ. Рекомендации охватывают различные аспекты, включая снижение выбросов загрязняющих веществ, улучшение качества водных ресурсов, совершенствование системы утилизации отходов. Предлагаются меры по повышению экологической культуры населения и привлечению общественности к решению экологических проблем. Рассматриваются возможности использования современных технологий и инновационных подходов для достижения устойчивого развития города.

Заключение

Содержимое раздела

В заключении подводятся итоги проведенного исследования и формулируются основные выводы. Обобщаются результаты анализа экологической ситуации в Улан-Удэ и оценивается эффективность предложенных рекомендаций. Подчеркивается важность комплексного подхода к решению экологических проблем и необходимость дальнейших исследований. Акцентируется внимание на роли государства, бизнеса и общественности в обеспечении экологической безопасности города и улучшении качества жизни населения, а также перспективы экологического развития города.

Список литературы

Содержимое раздела

В данном разделе представлен список использованной литературы, включающий научные статьи, монографии, нормативные документы и статистические данные, использованные в процессе подготовки доклада. Литература систематизирована и представлена в соответствии с требованиями к оформлению научных работ. Указаны все источники, использованные для сбора информации, анализа данных и формулировки выводов, обеспечивая прозрачность и достоверность исследования.

Получи Такой Доклад

До 90% уникальность
Готовый файл Word
Оформление по ГОСТ
Список источников по ГОСТ
Таблицы и схемы
Презентация

Создать Доклад на любую тему за 5 минут

Создать

#6093610