Нейросеть

Экологические проблемы Арктики в условиях изменения климата: Анализ и перспективы (Доклад)

Нейросеть для создания доклада Гарантия уникальности Строго по ГОСТу Высочайшее качество Поддержка 24/7

Данный доклад посвящен актуальным экологическим вызовам в Арктическом регионе, обусловленным влиянием изменения климата. В работе рассматриваются основные факторы, негативно влияющие на арктическую экосистему и биоразнообразие. Особое внимание уделяется последствиям таяния льдов, повышению уровня моря, а также усилению экстремальных погодных явлений. Представлены данные о влиянии антропогенной деятельности на климат и экологию Арктики, а также обсуждаются возможные пути смягчения негативных последствий.

Идея:

Задача доклада - проанализировать современные экологические проблемы Арктики в контексте глобального изменения климата, выявить ключевые угрозы и предложить обоснованные решения. Целью исследования является определение приоритетных направлений для устойчивого развития и сохранения уникальной арктической природы.

Актуальность:

Изучение экологических проблем Арктики имеет первостепенное значение в связи с ее ролью в регулировании климата Земли. Изменение климата оказывает прямое влияние на состояние арктических экосистем, что в свою очередь, сказывается на глобальном климате и благополучии населения планеты.

Оглавление:

Введение

Климатические изменения в Арктике: Обзор тенденций и факторов

Влияние таяния льдов на экосистемы Арктики и мировой океан

Загрязнение окружающей среды в Арктике: Источники, масштабы и последствия

Влияние изменения климата на биоразнообразие Арктики

Социально-экономические последствия экологических проблем Арктики

Стратегии смягчения и адаптации к изменению климата в Арктике

Заключение

Список литературы

Наименование образовательного учреждения

Доклад

на тему

Экологические проблемы Арктики в условиях изменения климата: Анализ и перспективы

Выполнил: ФИО

Руководитель: ФИО

Содержание

  • Введение 1
  • Климатические изменения в Арктике: Обзор тенденций и факторов 2
  • Влияние таяния льдов на экосистемы Арктики и мировой океан 3
  • Загрязнение окружающей среды в Арктике: Источники, масштабы и последствия 4
  • Влияние изменения климата на биоразнообразие Арктики 5
  • Социально-экономические последствия экологических проблем Арктики 6
  • Стратегии смягчения и адаптации к изменению климата в Арктике 7
  • Заключение 8
  • Список литературы 9

Введение

Содержимое раздела

В этой вводной части будет представлен общий обзор экологической ситуации в Арктике и ее связь с глобальным изменением климата. Будут обозначены ключевые экологические проблемы, такие как таяние льдов, загрязнение окружающей среды и воздействие на биоразнообразие. Обсуждается важность Арктики в глобальной климатической системе и ее чувствительность к изменениям. Также будут изложены цели и задачи данного исследования, а также структура доклада.

Климатические изменения в Арктике: Обзор тенденций и факторов

Содержимое раздела

В данном разделе будет проведен анализ климатических изменений, происходящих в Арктическом регионе, с акцентом на основные тенденции: повышение температуры, сокращение ледяного покрова и изменение режима осадков. Будут рассмотрены факторы, влияющие на климатические изменения, включая антропогенные выбросы парниковых газов и природные колебания климата. Особое внимание уделяется последствиям этих изменений для экосистем Арктики и коренных народов.

Влияние таяния льдов на экосистемы Арктики и мировой океан

Содержимое раздела

Этот раздел посвящен детальному анализу последствий таяния арктических льдов для экосистем Арктики и мирового океана. Будут рассмотрены изменения в морской среде, включая повышение уровня моря, изменение солености и температуры воды. Обсуждается влияние таяния льдов на морскую фауну, включая белых медведей, тюленей и китов, а также на наземные экосистемы. Также будет рассмотрено влияние на коренные народы, зависящие от традиционного образа жизни.

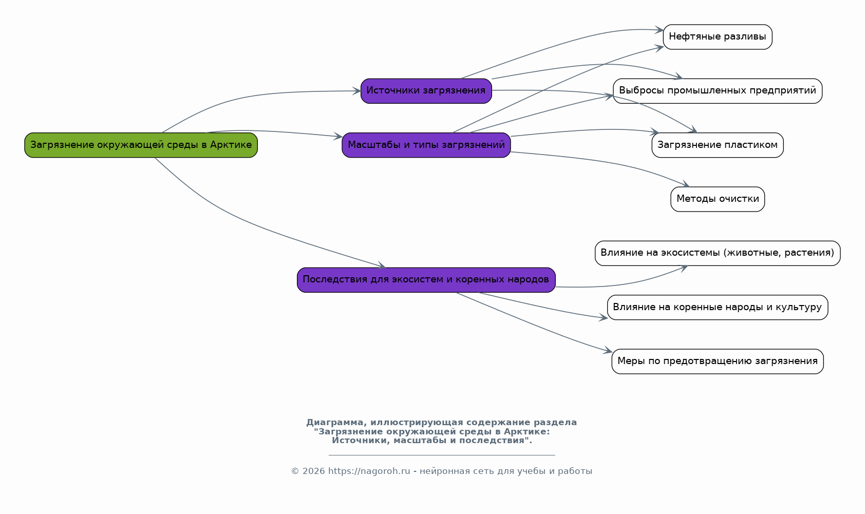
Загрязнение окружающей среды в Арктике: Источники, масштабы и последствия

Содержимое раздела

В данном разделе будет рассмотрена проблема загрязнения окружающей среды в Арктике, включая различные источники загрязнения. Будут проанализированы масштабы и типы загрязнений, такие как нефтяные разливы, выбросы промышленных предприятий и загрязнение пластиком. Особое внимание уделяется последствиям загрязнения для экосистем, включая здоровье животных и растений, а также для коренных народов и их культуры. Также рассматриваются методы очистки и меры по предотвращению загрязнения.

Влияние изменения климата на биоразнообразие Арктики

Содержимое раздела

В этом разделе будет проанализировано влияние изменения климата на биоразнообразие Арктики. Будут рассмотрены воздействия на различные виды животных и растений, включая изменения в ареалах обитания, миграционные процессы и изменения в пищевых цепочках. Обсуждается взаимодействие между различными видами и их адаптация к новым условиям. Особое внимание уделяется уязвимым видам и угрозе исчезновения.

Социально-экономические последствия экологических проблем Арктики

Содержимое раздела

В данной части доклада будут проанализированы социально-экономические последствия экологических проблем Арктики. Будут рассмотрены изменения в традиционном образе жизни коренных народов, включая риски для здоровья, культурного наследия и доступа к ресурсам. Обсуждается влияние на экономическую деятельность, такую как рыболовство, туризм и добыча полезных ископаемых. Рассматриваются вопросы устойчивого развития и необходимости учета интересов всех заинтересованных сторон.

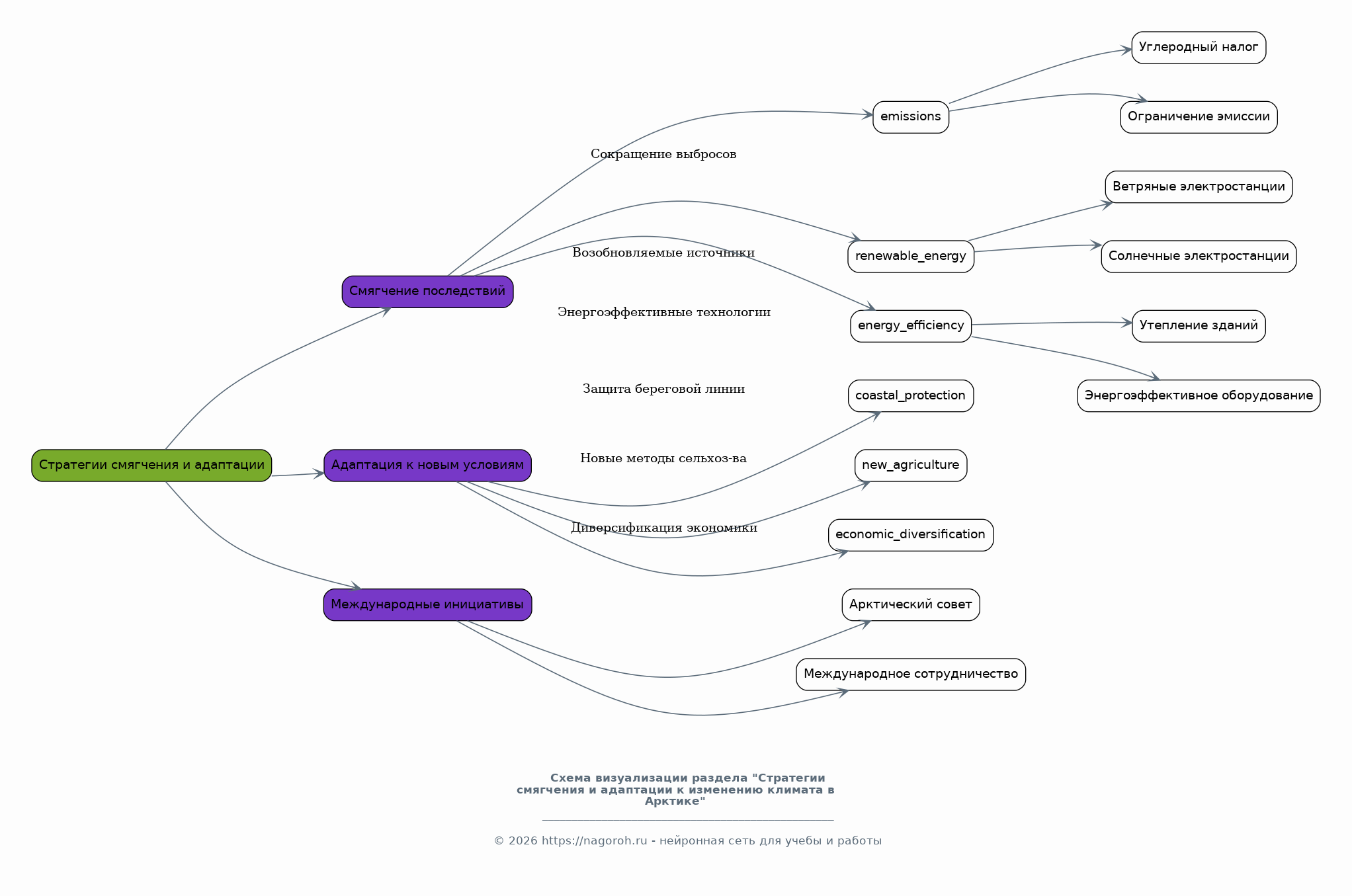
Стратегии смягчения и адаптации к изменению климата в Арктике

Содержимое раздела

В этом разделе будут рассмотрены различные стратегии смягчения последствий изменения климата и адаптации к новым условиям в Арктике. Будут обсуждаться меры по сокращению выбросов парниковых газов, развитию возобновляемых источников энергии и внедрению энергоэффективных технологий. Рассматриваются стратегии адаптации, такие как защита береговой линии, разработка новых методов ведения сельского хозяйства и диверсификация экономики. Также будут рассмотрены международные инициативы и сотрудничество.

Заключение

Содержимое раздела

В заключении будут подведены основные итоги исследования и сформулированы выводы о текущем состоянии экологических проблем в Арктике. Будут обобщены ключевые вызовы и перспективы для региона в условиях изменения климата. Предлагаются рекомендации по дальнейшим исследованиям и практическим мерам, направленным на устойчивое развитие Арктики и сохранение ее уникальной природы. Также будет подчеркнута необходимость международного сотрудничества.

Список литературы

Содержимое раздела

В данном разделе представлен список использованной литературы, включая научные статьи, монографии, отчеты международных организаций и другие источники информации. Список будет включать полные библиографические данные в соответствии с общепринятыми стандартами оформления. Источники будут разделены по категориям (например, научные статьи, книги, документы). Это необходимо для подтверждения достоверности изложенной информации.

Получи Такой Доклад

До 90% уникальность
Готовый файл Word
Оформление по ГОСТ
Список источников по ГОСТ
Таблицы и схемы
Презентация

Создать Доклад на любую тему за 5 минут

Создать

#5714024