Нейросеть

Экологические риски производства электроэнергии и культура энергопотребления: анализ и перспективы (Доклад)

Нейросеть для создания доклада Гарантия уникальности Строго по ГОСТу Высочайшее качество Поддержка 24/7

Данный доклад посвящен комплексному анализу экологических рисков, возникающих в процессе производства электроэнергии, и изучению культуры её использования в повседневной жизни. Мы рассмотрим различные источники энергии, включая ископаемое топливо, возобновляемые источники и ядерную энергию, оценивая их воздействие на окружающую среду, климатические изменения и здоровье человека. Будет проанализировано влияние различных технологий производства электроэнергии на состояние атмосферы, водных ресурсов и биоразнообразия, а также предложены стратегии снижения негативного воздействия. Кроме того, будет рассмотрена роль образовательных программ и информационных кампаний в формировании ответственного отношения к энергопотреблению.

Идея:

Основная идея доклада заключается в выявлении ключевых экологических проблем, связанных с производством и использованием электроэнергии, и разработке практических рекомендаций по улучшению экологической ситуации. Предлагается рассмотреть возможности внедрения инновационных технологий и изменения потребительского поведения для достижения устойчивого энергетического развития.

Актуальность:

Актуальность исследования обусловлена возрастающей потребностью в энергии и растущим вниманием к проблемам изменения климата и загрязнения окружающей среды. Понимание экологических рисков и поиск путей повышения эффективности использования энергии становятся критически важными для обеспечения устойчивого развития и благополучия общества.

Оглавление:

Введение

Экологические риски традиционных источников энергии: анализ и оценка

Возобновляемые источники энергии: экологические преимущества и проблемы

Ядерная энергетика: экологические аспекты и безопасность

Влияние производства электроэнергии на окружающую среду: комплексный анализ

Культура энергопотребления в повседневной жизни: практики и рекомендации

Перспективы развития энергетики и экологической устойчивости

Заключение

Список литературы

Наименование образовательного учреждения

Доклад

на тему

Экологические риски производства электроэнергии и культура энергопотребления: анализ и перспективы

Выполнил: ФИО

Руководитель: ФИО

Содержание

  • Введение 1
  • Экологические риски традиционных источников энергии: анализ и оценка 2
  • Возобновляемые источники энергии: экологические преимущества и проблемы 3
  • Ядерная энергетика: экологические аспекты и безопасность 4
  • Влияние производства электроэнергии на окружающую среду: комплексный анализ 5
  • Культура энергопотребления в повседневной жизни: практики и рекомендации 6
  • Перспективы развития энергетики и экологической устойчивости 7
  • Заключение 8
  • Список литературы 9

Введение

Содержимое раздела

В вводной части доклада будет представлена актуальность проблемы экологических рисков производства электроэнергии и культуры ее использования, обоснована цель исследования, сформулированы задачи и определена его структура. Будут обозначены ключевые понятия и термины, используемые в работе, а также дан обзор основных источников энергии, рассматриваемых в контексте их воздействия на окружающую среду. Особое внимание будет уделено современным вызовам, связанным с энергетическим переходом и необходимостью поиска баланса между экономическим развитием и экологической устойчивостью. В заключение будут сформулированы основные вопросы, на которые доклад направлен для ответа.

Экологические риски традиционных источников энергии: анализ и оценка

Содержимое раздела

В данном разделе будет проведен детальный анализ экологических рисков, связанных с использованием традиционных источников энергии, таких как уголь, нефть и газ. Будут рассмотрены различные аспекты негативного воздействия, включая выбросы парниковых газов, загрязнение воздуха и воды, а также влияние на здоровье человека. Будет проведена оценка масштабов этих рисков, представлены статистические данные и примеры негативных последствий в различных регионах мира. Рассмотрение данных позволит понять важность перехода к альтернативным источникам энергии и необходимость разработки эффективных мер по снижению вредного воздействия традиционных видов топлива.

Возобновляемые источники энергии: экологические преимущества и проблемы

Содержимое раздела

Этот раздел посвящен анализу экологических преимуществ и проблем, связанных с использованием возобновляемых источников энергии (ВИЭ), таких как солнечная, ветряная, гидро- и геотермальная энергия. Будут рассмотрены принципы работы каждой технологии, её потенциал и текущий уровень развития, а также экологические аспекты, связанные с производством, эксплуатацией и утилизацией оборудования. Будут проанализированы различные типы ВИЭ, их влияние на окружающую среду, включая воздействие на ландшафт, биоразнообразие и водные ресурсы. Оценка позволит понять возможности и ограничения для их широкого внедрения.

Ядерная энергетика: экологические аспекты и безопасность

Содержимое раздела

В данном разделе будет рассмотрена ядерная энергетика как альтернативный источник энергии, с акцентом на экологические риски и вопросы безопасности. Будет проанализировано влияние атомных электростанций (АЭС) на окружающую среду, включая вопросы обращения с отработанным ядерным топливом, риски аварий и загрязнения. Будут рассмотрены современные технологии обеспечения безопасности АЭС, а также перспективы развития ядерной энергетики в контексте борьбы с изменением климата. Будет представлена информация о международных нормах и стандартах безопасности.

Влияние производства электроэнергии на окружающую среду: комплексный анализ

Содержимое раздела

В этом разделе будет представлен комплексный анализ влияния различных способов производства электроэнергии на окружающую среду. Будут рассмотрены различные аспекты: выбросы загрязняющих веществ в атмосферу (SO2, NOx, CO2, твердые частицы), загрязнение водных ресурсов, изменение климата и его последствия, а также влияние на биоразнообразие. Будут приведены конкретные примеры экологических проблем, связанных с работой электростанций, и предложены решения для снижения негативного воздействия. Будет рассмотрена взаимосвязь между разными типами электростанций и экологическими показателями.

Культура энергопотребления в повседневной жизни: практики и рекомендации

Содержимое раздела

Данный раздел посвящен изучению культуры энергопотребления в повседневной жизни и разработке рекомендаций по её улучшению. Будут рассмотрены различные аспекты, такие как освещение, отопление, использование бытовой техники и транспорта. Будут проанализированы методы снижения энергопотребления в домашних условиях, на рабочих местах и в общественных местах, а также предложены конкретные практические советы и рекомендации по экономии электроэнергии. Будет рассмотрена роль образования и социальной рекламы в формировании ответственного отношения к энергопотреблению.

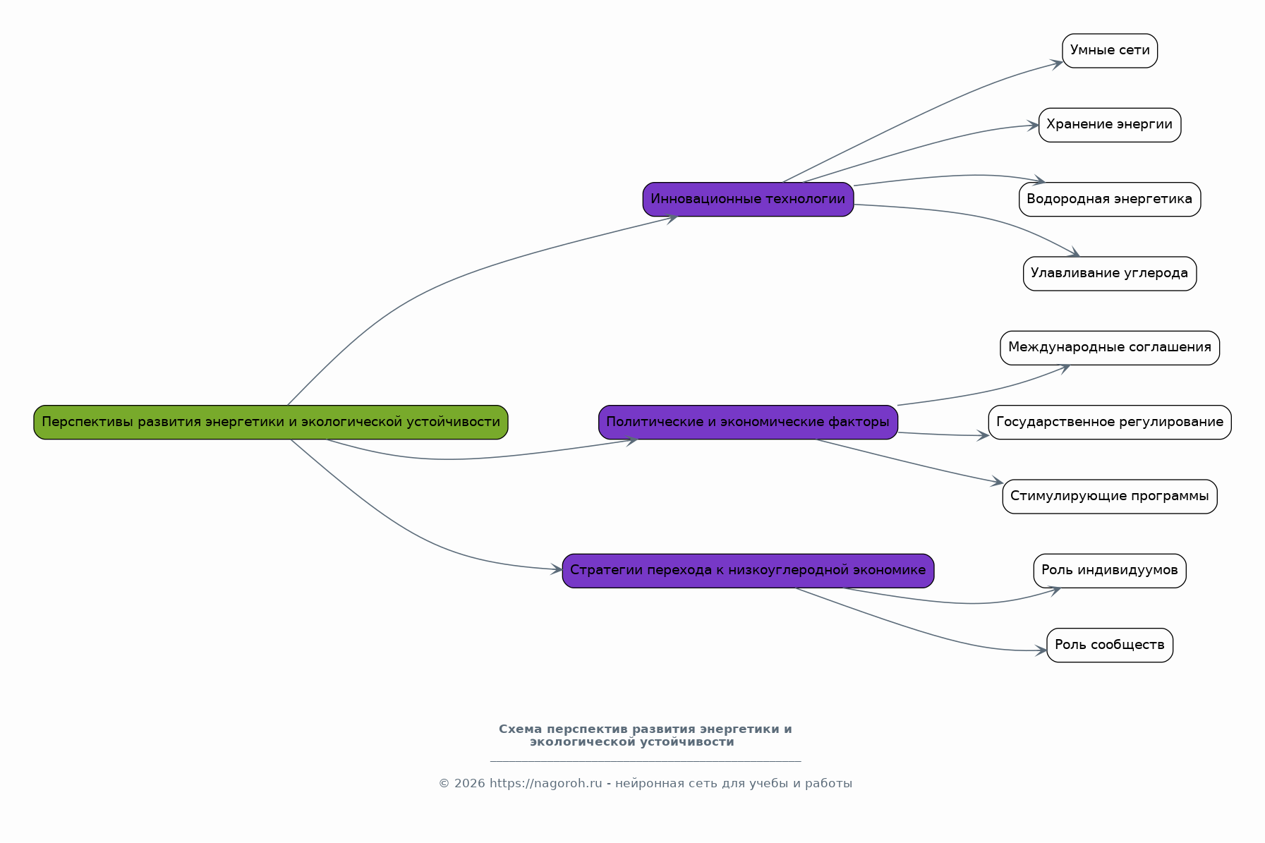
Перспективы развития энергетики и экологической устойчивости

Содержимое раздела

В этом разделе будут обсуждаться перспективы развития энергетики в контексте обеспечения экологической устойчивости. Будут рассмотрены инновационные технологии, такие как «умные сети», хранение энергии, водородная энергетика и улавливание углерода. Будут проанализированы политические и экономические факторы, влияющие на развитие энергетики, включая роль международных соглашений, государственного регулирования и стимулирующих программ. Будут рассмотрены стратегии перехода к низкоуглеродной экономике, а также роль индивидуумов и сообществ в достижении целей устойчивого развития.

Заключение

Содержимое раздела

В заключительной части доклада будут обобщены основные выводы исследования, сформулированы рекомендации по снижению экологических рисков производства электроэнергии и формированию культуры энергопотребления. Будет подчеркнута важность комплексного подхода к решению проблемы, включающего технологические инновации, изменение потребительского поведения и государственную политику. Будут обозначены перспективы дальнейших исследований в данной области и предложены направления развития. Будут подведены итоги исследования и сформулированы основные выводы

Список литературы

Содержимое раздела

Этот раздел содержит перечень использованных источников информации, включая научные статьи, монографии, отчеты и публикации. Список будет представлен в соответствии с общепринятыми стандартами цитирования. Будут указаны все используемые источники, что позволит читателям получить более глубокое понимание темы и проверить достоверность информации. Каждый пункт списка будет соответствовать стандарту оформления библиографических данных. Список литературы будет упорядочен и структурирован для удобства использования.

Получи Такой Доклад

До 90% уникальность
Готовый файл Word
Оформление по ГОСТ
Список источников по ГОСТ
Таблицы и схемы
Презентация

Создать Доклад на любую тему за 5 минут

Создать

#5476928