Нейросеть

Экстремизм, Терроризм и Неонацизм как Угроза Национальной Безопасности Российской Федерации: Анализ и Противодействие (Доклад)

Нейросеть для создания доклада Гарантия уникальности Строго по ГОСТу Высочайшее качество Поддержка 24/7

Данный доклад посвящен комплексному анализу экстремизма, терроризма и неонацизма, рассматриваемых как ключевые угрозы национальной безопасности Российской Федерации. Исследование включает в себя изучение исторических предпосылок, современных проявлений и идеологических основ данных явлений. Особое внимание уделяется выявлению причин распространения экстремистских и террористических идеологий, а также анализу мер, предпринимаемых для борьбы с ними, включая законодательные акты и стратегии противодействия. В работе также рассматривается влияние данных угроз на различные сферы общественной жизни, включая политику, экономику и социальную стабильность.

Идея:

Основная идея доклада заключается в проведении всестороннего анализа угроз, исходящих от экстремизма, терроризма и неонацизма, для выработки эффективных стратегий противодействия. Предлагается разработка практических рекомендаций по повышению уровня национальной безопасности в контексте современных вызовов.

Актуальность:

Актуальность исследования обусловлена возрастающей активностью экстремистских и террористических организаций в современном мире, представляющей серьезную угрозу для России. Необходимо изучение и анализ этих явлений для обеспечения национальной безопасности и стабильности.

Оглавление:

Введение

Исторические Корни и Эволюция Экстремизма и Терроризма

Современные Формы и Проявления Экстремизма

Терроризм: Глобальные Угрозы и Российский Контекст

Неонацизм: Идеология, Распространение и Угрозы

Факторы, Способствующие Распространению Экстремизма и Терроризма

Меры Противодействия Экстремизму и Терроризму в России

Заключение

Список литературы

Наименование образовательного учреждения

Доклад

на тему

Экстремизм, Терроризм и Неонацизм как Угроза Национальной Безопасности Российской Федерации: Анализ и Противодействие

Выполнил: ФИО

Руководитель: ФИО

Содержание

  • Введение 1
  • Исторические Корни и Эволюция Экстремизма и Терроризма 2
  • Современные Формы и Проявления Экстремизма 3
  • Терроризм: Глобальные Угрозы и Российский Контекст 4
  • Неонацизм: Идеология, Распространение и Угрозы 5
  • Факторы, Способствующие Распространению Экстремизма и Терроризма 6
  • Меры Противодействия Экстремизму и Терроризму в России 7
  • Заключение 8
  • Список литературы 9

Введение

Содержимое раздела

Вводная часть доклада, определяющая актуальность и цели исследования экстремизма, терроризма и неонацизма как угроз национальной безопасности. Данный раздел обосновывает выбор темы, формулирует основные исследовательские вопросы и обозначает методологическую базу работы. Будет представлен краткий обзор существующих подходов к изучению данных явлений, а также определены ключевые понятия и термины, используемые в докладе. Введение также содержит краткий обзор структуры доклада, раскрывающий последовательность изложения материала и основные аспекты, которые будут рассмотрены в последующих разделах.

Исторические Корни и Эволюция Экстремизма и Терроризма

Содержимое раздела

Этот раздел посвящен анализу исторических предпосылок и эволюции экстремизма и терроризма. Будут рассмотрены различные исторические примеры проявления экстремистских и террористических движений, начиная с древности и заканчивая современностью. Особое внимание будет уделено факторам, способствующим возникновению и распространению данных явлений, таким как политические кризисы, социальное неравенство и религиозные конфликты. Также будет проведен анализ изменений в тактике, методах и идеологии террористических организаций на протяжении истории, что позволит лучше понять их современное состояние.

Современные Формы и Проявления Экстремизма

Содержимое раздела

В данном разделе будет проведен анализ современных форм и проявлений экстремизма, включая его различные идеологические направления и организационные структуры. Будут рассмотрены особенности политического, религиозного и националистического экстремизма, а также его влияние на различные сферы общественной жизни. Особое внимание будет уделено анализу деятельности экстремистских группировок в России и за рубежом, их целям, методам и стратегиям. Будут представлены примеры конкретных экстремистских проявлений, таких как террористические акты, пропаганда ненависти и вербовка сторонников.

Терроризм: Глобальные Угрозы и Российский Контекст

Содержимое раздела

Раздел посвящен анализу современного терроризма как глобальной угрозы и его проявлений в российском контексте. Будут рассмотрены основные террористические организации, их цели, идеологии и методы деятельности. Особое внимание будет уделено анализу влияния терроризма на национальную безопасность России, включая его воздействие на политическую стабильность, экономику и социальную сферу. Будут изучены меры, предпринимаемые российскими властями для борьбы с терроризмом, включая антитеррористическое законодательство, силовые операции и профилактические мероприятия.

Неонацизм: Идеология, Распространение и Угрозы

Содержимое раздела

В этом разделе будет проведен анализ идеологии, распространения и угроз, исходящих от неонацизма. Будут рассмотрены основные принципы и идеи неонацизма, а также его особенности в различных странах и регионах. Особое внимание будет уделено анализу деятельности неонацистских группировок, их целям, методам и стратегиям. Будут представлены примеры конкретных проявлений неонацизма, таких как насилие, пропаганда и участие в политической деятельности. Также будет изучено влияние неонацизма на национальную безопасность и общественное сознание.

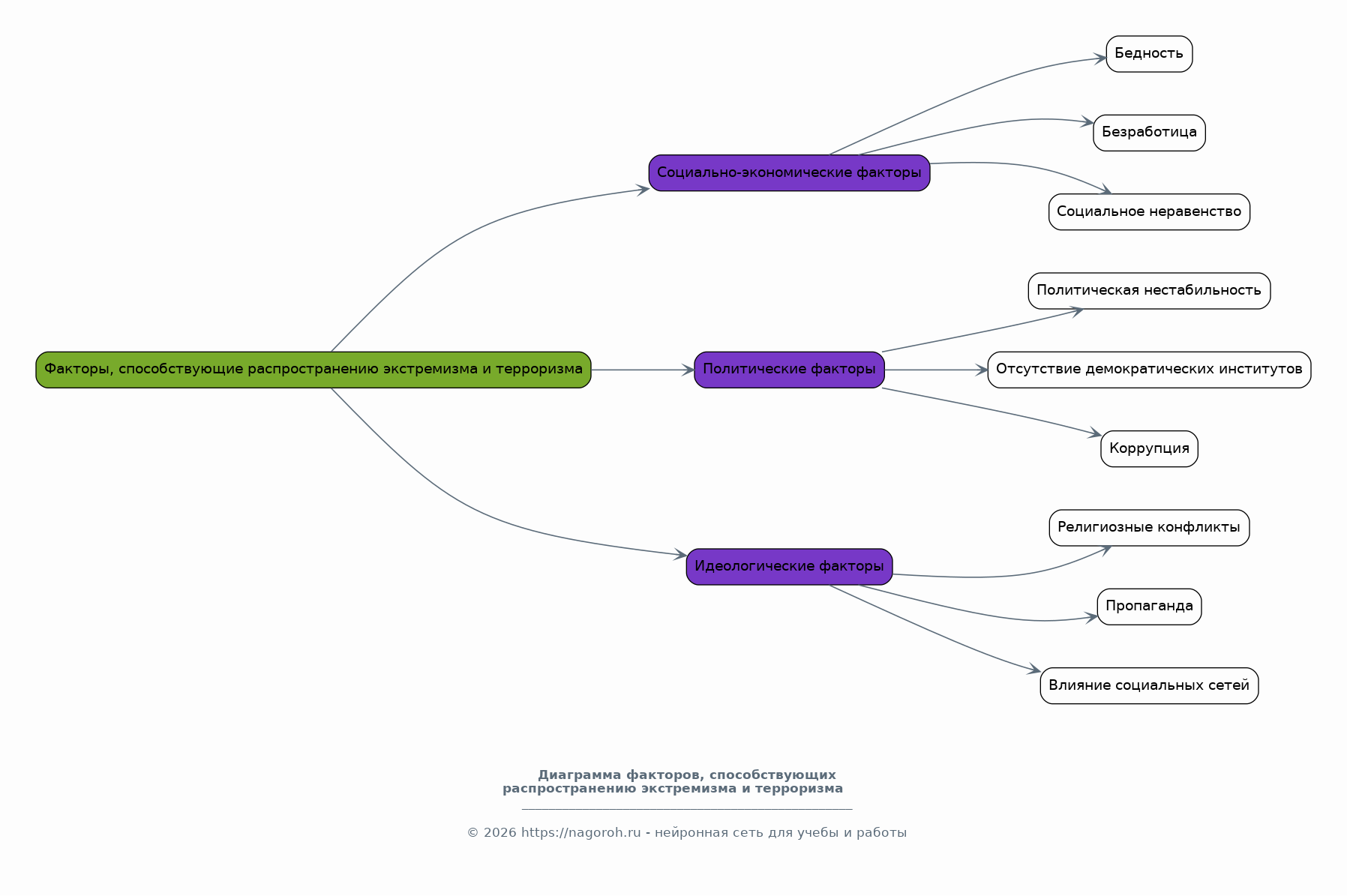
Факторы, Способствующие Распространению Экстремизма и Терроризма

Содержимое раздела

Раздел, посвященный анализу факторов, способствующих распространению экстремизма и терроризма. Будут рассмотрены различные социально-экономические, политические и идеологические факторы, влияющие на возникновение и распространение данных явлений. Особое внимание будет уделено таким факторам, как бедность, безработица, социальное неравенство, политическая нестабильность, религиозные конфликты и пропаганда. Будет проведен анализ роли информационных технологий и социальных сетей в распространении экстремистских и террористических идеологий. Также будут рассмотрены методы и стратегии, используемые экстремистскими организациями для вербовки сторонников.

Меры Противодействия Экстремизму и Терроризму в России

Содержимое раздела

В данном разделе будет проведен анализ мер противодействия экстремизму и терроризму, предпринимаемых в России. Будут рассмотрены законодательные основы противодействия экстремистской деятельности, включая федеральные законы и нормативные акты. Особое внимание будет уделено деятельности правоохранительных органов, специальных служб и других государственных структур, направленной на борьбу с экстремизмом и терроризмом. Будут проанализированы стратегии профилактики экстремизма, включая образовательные программы, работу с молодежью и информационную политику. Также будут рассмотрены вопросы международного сотрудничества в области противодействия экстремизму и терроризму.

Заключение

Содержимое раздела

В заключении будут подведены итоги исследования и сформулированы основные выводы, полученные в ходе анализа. Будет дана оценка эффективности существующих мер противодействия экстремизму, терроризму и неонацизму в России. Будут предложены рекомендации по совершенствованию стратегий и тактик борьбы с данными угрозами с учетом текущей ситуации и будущих вызовов. Будет подчеркнута важность комплексного подхода к решению проблемы, включающего в себя как меры безопасности, так и меры по устранению причин, способствующих распространению экстремизма.

Список литературы

Содержимое раздела

В данном разделе будет представлен список использованной литературы, включающий в себя научные публикации, монографии, статьи, законодательные акты и другие источники. Список будет структурирован в соответствии с требованиями к оформлению научных работ, обеспечивая полную и достоверную информацию об использованных источниках. В списке будут указаны авторы, названия работ, издательства, год издания и другие необходимые данные для идентификации источников. Данный раздел будет служить основой для подтверждения достоверности информации, представленной в докладе, и позволит читателям ознакомиться с использованными источниками.

Получи Такой Доклад

До 90% уникальность
Готовый файл Word
Оформление по ГОСТ
Список источников по ГОСТ
Таблицы и схемы
Презентация

Создать Доклад на любую тему за 5 минут

Создать

#6140783