Нейросеть

Электроснабжение в инженерных сетях территорий и зданий: Анализ, проектирование и перспективы (Доклад)

Нейросеть для создания доклада Гарантия уникальности Строго по ГОСТу Высочайшее качество Поддержка 24/7

Данный доклад посвящен актуальным вопросам электроснабжения в современных инженерных системах, охватывая ключевые аспекты от проектирования до эксплуатации. Рассматриваются принципы построения эффективных и безопасных систем электроснабжения для различных типов зданий и территорий. Особое внимание уделяется инновационным технологиям в области электроснабжения, включая возобновляемые источники энергии и интеллектуальные сети. Исследование направлено на выявление оптимальных решений для обеспечения надежного и экономичного электроснабжения.

Идея:

Основная идея доклада заключается в систематизации знаний и представлении актуальных данных по электроснабжению, учитывая современные требования к энергоэффективности и безопасности. Предлагается комплексный анализ существующих подходов и перспективных направлений развития.

Актуальность:

Актуальность исследования обусловлена ростом энергопотребления и необходимостью повышения надежности и эффективности систем электроснабжения. Вопросы, рассматриваемые в докладе, критически важны для проектировщиков, строителей, эксплуатирующих организаций и широкого круга специалистов, заинтересованных в устойчивом развитии.

Оглавление:

Введение

Анализ современных методов проектирования систем электроснабжения

Особенности электроснабжения различных типов зданий

Интеллектуальные сети и автоматизация систем электроснабжения

Возобновляемые источники энергии в системах электроснабжения

Безопасность и надежность систем электроснабжения

Энергоэффективность и энергосбережение

Заключение

Список литературы

Наименование образовательного учреждения

Доклад

на тему

Электроснабжение в инженерных сетях территорий и зданий: Анализ, проектирование и перспективы

Выполнил: ФИО

Руководитель: ФИО

Содержание

  • Введение 1
  • Анализ современных методов проектирования систем электроснабжения 2
  • Особенности электроснабжения различных типов зданий 3
  • Интеллектуальные сети и автоматизация систем электроснабжения 4
  • Возобновляемые источники энергии в системах электроснабжения 5
  • Безопасность и надежность систем электроснабжения 6
  • Энергоэффективность и энергосбережение 7
  • Заключение 8
  • Список литературы 9

Введение

Содержимое раздела

Введение в проблематику электроснабжения является ключевым этапом, определяющим актуальность и цели исследования. В данном разделе будет представлена общая характеристика современных систем электроснабжения, основные вызовы и тенденции развития. Будут обозначены главные задачи, стоящие перед специалистами в области электроснабжения, включая повышение надежности, энергоэффективности и безопасности. Важно рассмотреть нормативно-правовую базу, регулирующую проектирование и эксплуатацию систем электроснабжения, а также обозначить области ее совершенствования.

Анализ современных методов проектирования систем электроснабжения

Содержимое раздела

В этом разделе будет проведен обзор современных методов проектирования систем электроснабжения, с акцентом на применение специализированного программного обеспечения и BIM-технологий. Рассмотрение различных подходов к выбору оборудования, включая трансформаторы, распределительные устройства, кабели и системы защиты. Анализ методик расчета электрических нагрузок и выбора оптимальных сечений проводников, а также оценка влияния различных факторов на проектирование. Будут представлены примеры успешных проектов и рассмотрены рекомендации по оптимизации проектных решений.

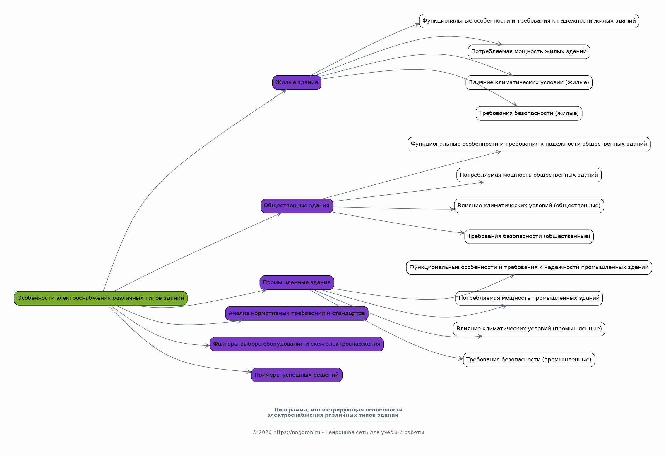
Особенности электроснабжения различных типов зданий

Содержимое раздела

Рассмотрение специфики электроснабжения жилых, общественных и промышленных зданий, с учетом их функциональных особенностей и требований к надежности. Анализ нормативных требований и стандартов, предъявляемых к системам электроснабжения в различных типах зданий. Изучение факторов, влияющих на выбор оборудования и схем электроснабжения, таких как потребляемая мощность, климатические условия и требования к безопасности. Приведение примеров успешных решений для различных типов зданий и рекомендации по их применению.

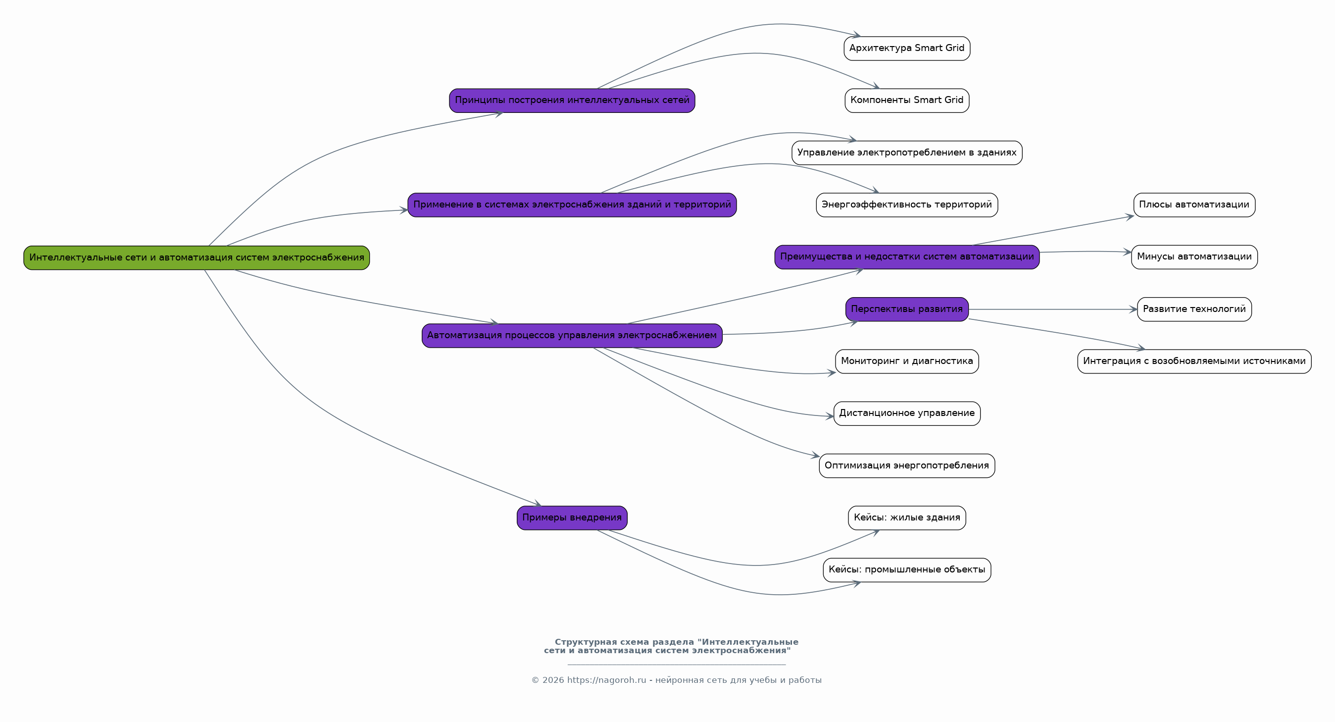
Интеллектуальные сети и автоматизация систем электроснабжения

Содержимое раздела

Обзор принципов построения интеллектуальных сетей (smart grids) и их применение в системах электроснабжения зданий и территорий. Рассмотрение возможностей автоматизации процессов управления электроснабжением, включая мониторинг, дистанционное управление и оптимизацию энергопотребления. Анализ преимуществ и недостатков различных систем автоматизации, а также рассмотрение перспектив их развития. Представление конкретных примеров внедрения интеллектуальных сетей и систем автоматизации в различных проектах.

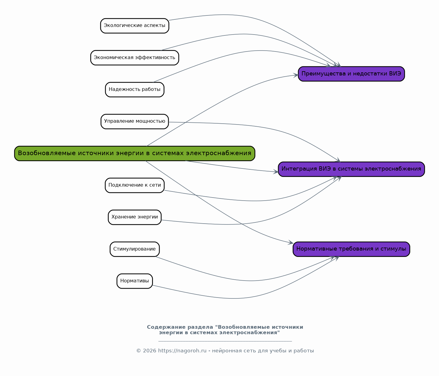
Возобновляемые источники энергии в системах электроснабжения

Содержимое раздела

Рассмотрение возможностей использования возобновляемых источников энергии (ВИЭ), таких как солнечные панели и ветрогенераторы, в системах электроснабжения зданий и территорий. Анализ преимуществ и ограничений использования ВИЭ, включая экологические аспекты, экономическую эффективность и надежность. Изучение способов интеграции ВИЭ в существующие системы электроснабжения, включая вопросы хранения энергии и управления мощностью. Рассмотрение нормативных требований и стимулов для развития ВИЭ.

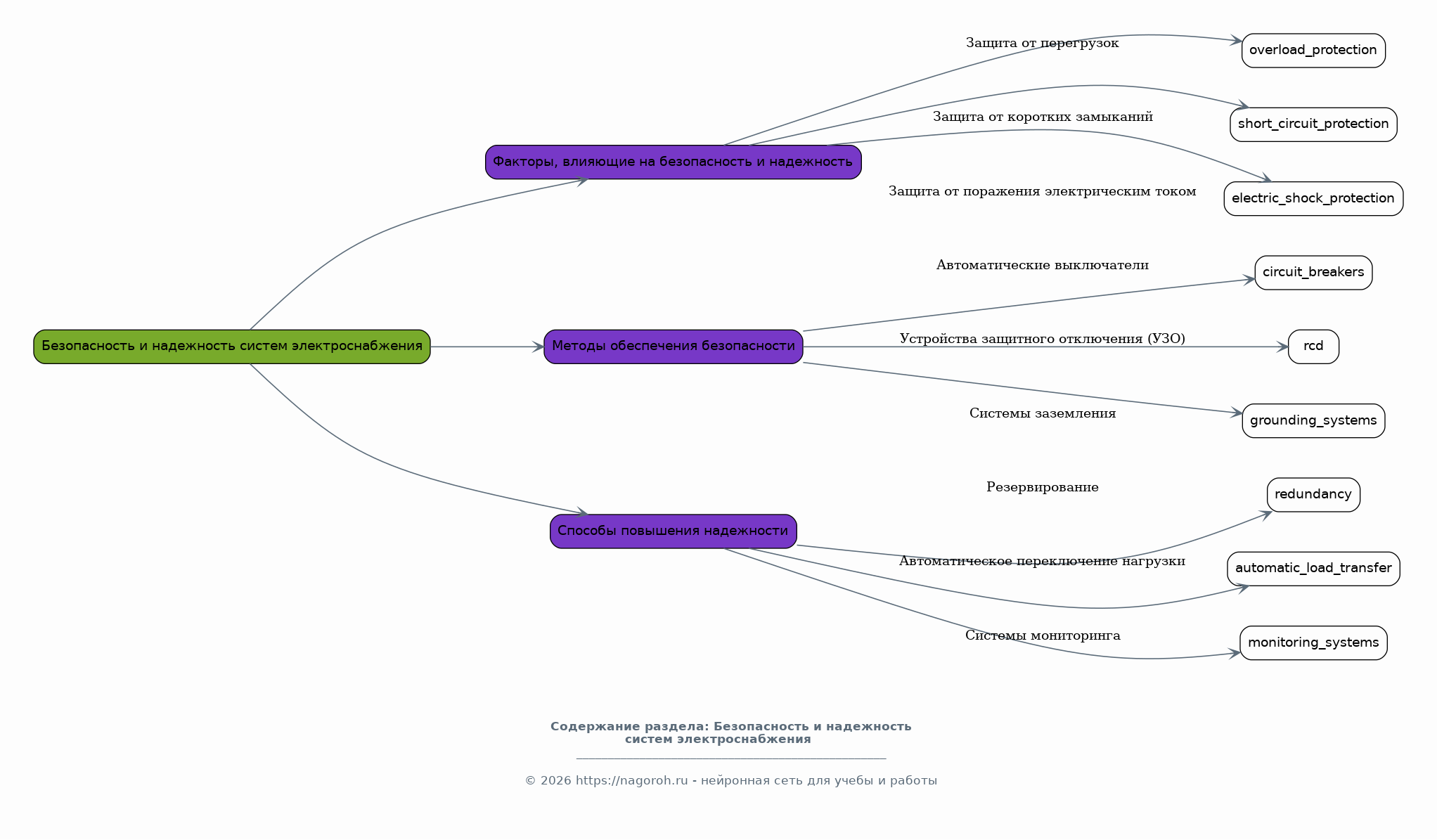
Безопасность и надежность систем электроснабжения

Содержимое раздела

Анализ основных факторов, влияющих на безопасность и надежность систем электроснабжения, включая защиту от перегрузок, коротких замыканий и поражения электрическим током. Рассмотрение современных методов обеспечения безопасности, включая применение автоматических выключателей, устройств защитного отключения (УЗО) и систем заземления. Изучение способов повышения надежности систем электроснабжения, включая резервирование, автоматическое переключение нагрузки и системы мониторинга. Представление примеров успешных решений для обеспечения безопасности и надежности.

Энергоэффективность и энергосбережение

Содержимое раздела

Обзор методов повышения энергоэффективности в системах электроснабжения, включая оптимизацию режимов работы оборудования, применение энергосберегающих технологий и внедрение систем управления энергопотреблением. Анализ способов снижения потерь электроэнергии в сетях, включая выбор оптимальных сечений проводников и применение компенсирующих устройств. Рассмотрение современных трендов в области энергосбережения, включая использование светодиодного освещения, интеллектуальных датчиков и систем управления. Приведение примеров успешных проектов по повышению энергоэффективности.

Заключение

Содержимое раздела

В заключении будут подведены итоги проведенного исследования, обобщены основные выводы и сформулированы рекомендации. Будут отмечены наиболее важные аспекты, рассмотренные в докладе, и их значение для современной практики электроснабжения. Оценены перспективы развития данной области с учетом современных тенденций и технологических достижений. Будут обозначены направления для дальнейших исследований и разработок в области электроснабжения.

Список литературы

Содержимое раздела

Список использованной литературы включает в себя научные статьи, монографии, нормативные документы и стандарты, использованные при подготовке доклада. В списке будут представлены книги и публикации, посвященные проектированию, эксплуатации и анализу систем электроснабжения. Приводятся ссылки на актуальные нормативные документы, такие как ГОСТы, СНиПы и другие стандарты, регламентирующие требования к системам электроснабжения. Список будет содержать полный перечень использованных источников, обеспечивая прозрачность и достоверность исследования.

Получи Такой Доклад

До 90% уникальность
Готовый файл Word
Оформление по ГОСТ
Список источников по ГОСТ
Таблицы и схемы
Презентация

Создать Доклад на любую тему за 5 минут

Создать

#5534431