Нейросеть

Энцы: Культура и Традиции Коренного Народа России в Контексте Современности (Доклад)

Нейросеть для создания доклада Гарантия уникальности Строго по ГОСТу Высочайшее качество Поддержка 24/7

Данный доклад представляет собой обзор культуры и быта энцев, одного из коренных малочисленных народов России. В работе рассматриваются исторические аспекты формирования этнической идентичности энцев, их традиционные занятия, верования и обряды. Особое внимание уделяется влиянию современных социально-экономических процессов на сохранение и развитие культуры энцев. Исследование также включает анализ проблем, с которыми сталкиваются энцы в условиях глобализации, и возможных путей сохранения их культурного наследия.

Идея:

Цель доклада – всесторонний анализ культуры и быта энцев с акцентом на их адаптацию к современным реалиям. Работа призвана способствовать углублению знаний о коренных народах России и их вкладе в многообразие российской культуры.

Актуальность:

Изучение культуры и быта энцев актуально в контексте сохранения и развития культурного многообразия Российской Федерации. Исследование способствует пониманию уникальности и ценности традиционных культур, а также выявлению механизмов их устойчивого развития в условиях современности.

Оглавление:

Введение

Исторический очерк и этническая идентичность энцев

Традиционные занятия и хозяйство энцев

Культура и духовные практики: язык и верования

Социальная организация и семейные отношения

Современное состояние и вызовы для культуры энцев

Сохранение и перспективы развития культуры энцев

Заключение

Список литературы

Наименование образовательного учреждения

Доклад

на тему

Энцы: Культура и Традиции Коренного Народа России в Контексте Современности

Выполнил: ФИО

Руководитель: ФИО

Содержание

  • Введение 1
  • Исторический очерк и этническая идентичность энцев 2
  • Традиционные занятия и хозяйство энцев 3
  • Культура и духовные практики: язык и верования 4
  • Социальная организация и семейные отношения 5
  • Современное состояние и вызовы для культуры энцев 6
  • Сохранение и перспективы развития культуры энцев 7
  • Заключение 8
  • Список литературы 9

Введение

Содержимое раздела

Введение открывает исследование культуры и быта энцев, определяя цели и задачи работы. В вводной части представлен краткий обзор истории народа, географических особенностей его расселения в России, а также актуальности изучения культуры. Это необходимо для понимания контекста и значимости сохранения культурного наследия. Далее будет представлен обзор основных источников информации и методологии исследования, включая методы анализа и применяемые подходы, обеспечивая строгий научный фундамент для последующего анализа.

Исторический очерк и этническая идентичность энцев

Содержимое раздела

Этот раздел посвящен историческому развитию энецкого народа и формированию его этнической идентичности. Анализируется происхождение энцев, их связи с другими народами Севера, а также этапы формирования самосознания. Рассматривается влияние исторических событий, таких как колонизация и советский период, на культуру и быт энцев. Особое внимание уделяется изменениям в традиционном укладе жизни, языке и духовной культуре, подчеркивающим вызовы, стоящие перед энцами в контексте сохранения своей идентичности.

Традиционные занятия и хозяйство энцев

Содержимое раздела

В данном разделе будет рассмотрена структура традиционного хозяйства энцев, включая охоту, рыболовство, оленеводство и другие виды деятельности. Анализируются особенности используемых технологий и методов ведения хозяйства, передаваемых из поколения в поколение. Особое внимание уделяется влиянию природных условий на хозяйственную деятельность. Будут изучены основные виды промыслов и ремесел, а также их роль в формировании культуры и быта энцев, демонстрируя их мастерство и связь с окружающей средой.

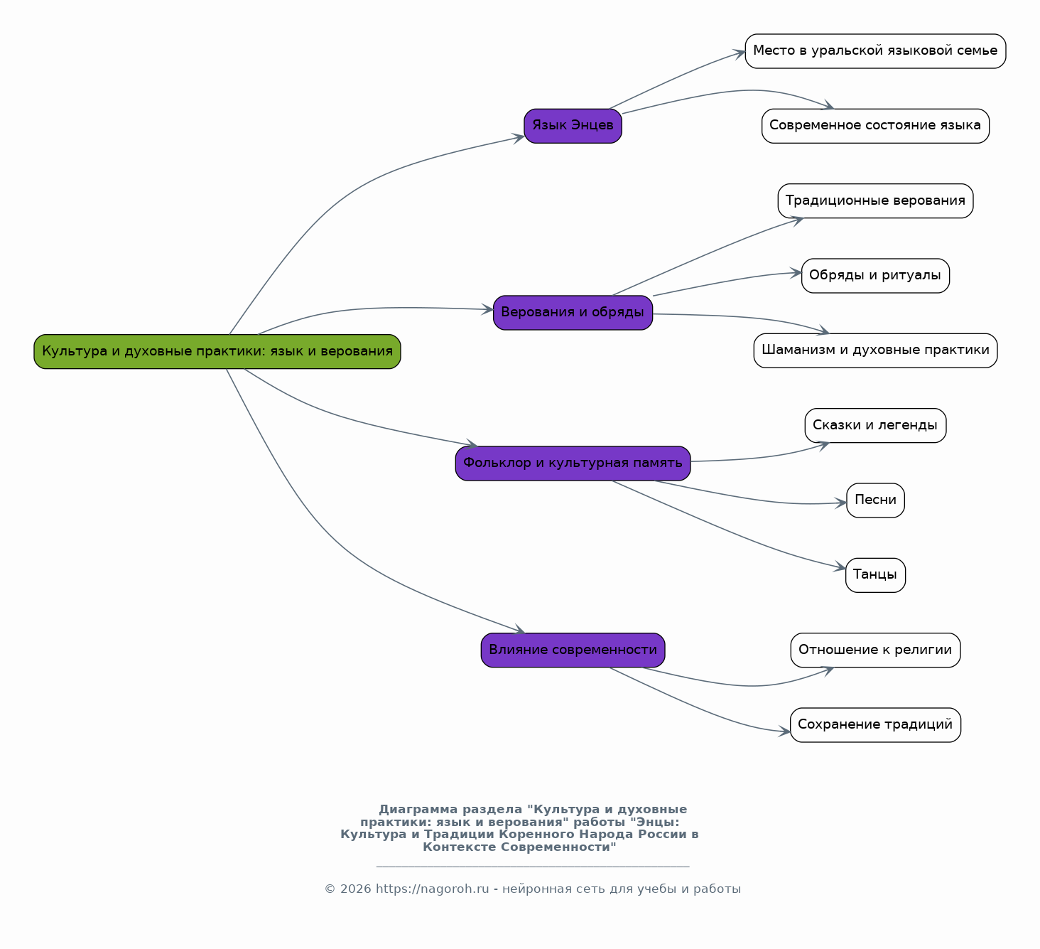
Культура и духовные практики: язык и верования

Содержимое раздела

В этом разделе будет представлен анализ особенностей языка энцев, его места в уральской языковой семье и современного состояния. Рассмотрены традиционные верования, обряды и ритуалы, включая шаманизм и другие духовные практики. Исследуется роль фольклора (сказок, песен, танцев) в жизни энцев, его связь с мировоззрением и сохранением культурной памяти. Будет проанализировано влияние современности на духовную жизнь народа, включая отношение к религии и сохранение культурных традиций.

Социальная организация и семейные отношения

Содержимое раздела

Этот раздел посвящен изучению социальной организации энцев, включая особенности общинной жизни, систему управления и взаимоотношения внутри общества. Анализируются традиционные семейные структуры, роль мужчин и женщин, а также воспитание детей. Рассматриваются вопросы, связанные с социальным неравенством, миграцией и влиянием современных социальных процессов на традиционные устои. Особое внимание уделяется вопросам сохранения семейных ценностей и межпоколенческой передачи культуры.

Современное состояние и вызовы для культуры энцев

Содержимое раздела

В этом разделе рассматриваются актуальные проблемы, стоящие перед энцами в современном мире. Анализируется влияние глобализации, экономического развития и социальных изменений на сохранение культуры и языка. Рассматриваются вопросы образования, здравоохранения и занятости, а также их влияние на качество жизни энцев. Особое внимание уделяется экологическим проблемам и вопросам сохранения окружающей среды, необходимой для поддержания традиционных видов деятельности. Исследуются пути преодоления проблем и сохранения культурного наследия.

Сохранение и перспективы развития культуры энцев

Содержимое раздела

Рассматриваются стратегии и проекты, направленные на сохранение и развитие культуры энцев. Анализируется роль образования, включая преподавание энецкого языка и культуры в школах, а также поддержка традиционных промыслов и ремесел. Подчеркивается важность сохранения и развития культурного наследия, включая фольклор, язык и обряды. Изучаются возможности развития культурного туризма и других форм поддержки, способствующих сохранению идентичности и повышению качества жизни коренного населения.

Заключение

Содержимое раздела

В заключении будет представлен общий обзор результатов исследования и основные выводы. Обобщаются основные аспекты культуры и быта энцев, подчеркивается важность сохранения их культурного наследия. Подводятся итоги анализа, касающиеся проблем и перспектив развития народа в современных условиях. Будут предложены рекомендации по сохранению и развитию культуры энцев, подчеркивающие необходимость дальнейших исследований и поддержки коренных народов России. Подчеркивается значимость культурного разнообразия

Список литературы

Содержимое раздела

Список использованной литературы включает в себя перечень всех источников, включая книги, статьи, научные исследования и электронные ресурсы, использованные при подготовке доклада. Этот раздел является ключевым для подтверждения достоверности представленной информации и позволяет читателям обратиться к оригинальным источникам для более глубокого изучения темы. Форматирование списка соответствует научным стандартам, обеспечивая точность и удобство использования данных.

Получи Такой Доклад

До 90% уникальность
Готовый файл Word
Оформление по ГОСТ
Список источников по ГОСТ
Таблицы и схемы
Презентация

Создать Доклад на любую тему за 5 минут

Создать

#6136099