Нейросеть

Эндемики Африки: Биоразнообразие и Уникальность Живых Организмов Континента (Доклад)

Нейросеть для создания доклада Гарантия уникальности Строго по ГОСТу Высочайшее качество Поддержка 24/7

Данный доклад посвящен исследованию эндемичных видов Африки, представляющих собой уникальное биологическое наследие континента. Мы рассмотрим разнообразие эндемиков, их адаптации к специфическим условиям среды и ключевую роль в поддержании экосистем. Будет проанализировано влияние факторов, таких как климат, геологические особенности и человеческая деятельность, на формирование и сохранение эндемичных видов. В заключение, доклад подчеркнет необходимость сохранения этих уникальных организмов для будущих поколений, учитывая вызовы, стоящие перед ними.

Идея:

Изучить уникальные виды Африки и подчеркнуть их важность для биоразнообразия континента. Рассмотреть угрозы, с которыми сталкиваются эндемики, и предложить стратегии их сохранения.

Актуальность:

Сохранение эндемичных видов имеет первостепенное значение для поддержания биологического разнообразия планеты. Актуальность доклада обусловлена необходимостью привлечения внимания к проблемам, связанным с охраной уникальных видов Африки, и поиском решений для их защиты.

Оглавление:

Введение

Факторы, формирующие эндемизм в Африке

Разнообразие эндемичных видов: Флора

Разнообразие эндемичных видов: Фауна

Угрозы для эндемичных видов

Стратегии сохранения эндемиков

Роль сообществ и природоохранных организаций

Заключение

Список литературы

Наименование образовательного учреждения

Доклад

на тему

Эндемики Африки: Биоразнообразие и Уникальность Живых Организмов Континента

Выполнил: ФИО

Руководитель: ФИО

Содержание

  • Введение 1
  • Факторы, формирующие эндемизм в Африке 2
  • Разнообразие эндемичных видов: Флора 3
  • Разнообразие эндемичных видов: Фауна 4
  • Угрозы для эндемичных видов 5
  • Стратегии сохранения эндемиков 6
  • Роль сообществ и природоохранных организаций 7
  • Заключение 8
  • Список литературы 9

Введение

Содержимое раздела

Введение в тему эндемиков Африки позволяет ознакомиться с основными понятиями и контекстом исследования. В этой главе будет представлено определение эндемичных видов, их значение с точки зрения биоразнообразия и эволюции. Также будет рассмотрена географическая привязка Африки, как одного из самых биологически разнообразных континентов мира, и выделена важность его уникальных видов. Это необходимо для понимания последующих разделов, посвященных конкретным видам и угрозам их существованию. Введение задаст тон всему докладу, подчеркивая актуальность и значимость темы.

Факторы, формирующие эндемизм в Африке

Содержимое раздела

Этот раздел посвящен анализу ключевых факторов, влияющих на формирование эндемизма в Африке. Климатические условия, такие как засухи, дожди и температурные колебания, будут рассмотрены как важные факторы отбора. Геологические особенности континента, включая вулканическую активность и разнообразие почв, также играют значительную роль в создании уникальных ниш для определенных видов. Будут проанализированы и человеческие факторы, такие как изменение землепользования, загрязнение окружающей среды и браконьерство, как основные угрозы для существования эндемиков.

Разнообразие эндемичных видов: Флора

Содержимое раздела

Рассмотрение разнообразия эндемичной флоры Африки позволит глубже понять уникальность континента. Будут представлены примеры эндемичных растений, таких как суккуленты, деревья и цветы, с описанием их адаптаций к специфическим условиям среды. Обсуждение распределения эндемичных растений по различным регионам Африки, от тропических лесов до пустынь, поможет сформировать представление о широте биологического разнообразия. Этот раздел будет акцентировать внимание на роли растений в экосистемах и их значении для других видов.

Разнообразие эндемичных видов: Фауна

Содержимое раздела

Данный раздел посвящен изучению разнообразия эндемичной фауны Африки, включая млекопитающих, птиц, рептилий и амфибий. Будут представлены конкретные примеры эндемичных видов, с выделением их уникальных адаптаций и поведенческих особенностей. Анализ взаимодействия этих видов в их естественной среде обитания позволит лучше понять сложности и взаимосвязанность экосистем. Кроме того, будет рассмотрено, как изменения в окружающей среде влияют на жизнь и выживание этих уникальных животных, что подчеркивает необходимость их охраны.

Угрозы для эндемичных видов

Содержимое раздела

В этом разделе будут рассмотрены основные угрозы, с которыми сталкиваются эндемичные виды Африки. Вырубка лесов, изменение климата, потеря мест обитания и загрязнение окружающей среды будут проанализированы как факторы, оказывающие негативное воздействие на популяции. Деятельность человека, такая как охота и браконьерство, также будет рассматриваться как конкретная угроза. Обсуждение этих вызовов необходимо для понимания масштаба проблемы и принятия мер по сохранению эндемиков.

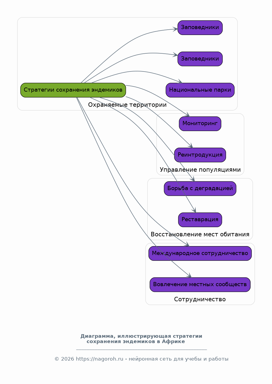
Стратегии сохранения эндемиков

Содержимое раздела

В этом разделе будут представлены различные стратегии, направленные на сохранение эндемичных видов Африки. Создание охраняемых территорий и национальных парков будет рассмотрено как один из ключевых инструментов защиты. Реализация программ по управлению популяциями и восстановлению мест обитания также будет обсуждаться. Важно подчеркнуть роль международного сотрудничества и вовлечения местных сообществ в природоохранные проекты для достижения долгосрочных результатов в деле сохранения эндемиков.

Роль сообществ и природоохранных организаций

Содержимое раздела

Этот раздел посвящен анализу роли местных сообществ и природоохранных организаций в защите эндемичных видов. Будет рассмотрено, как участие населения в природоохранных проектах может способствовать улучшению ситуации. Обсуждение успешных кейсов и инициатив, реализованных различными организациями, покажет их вклад в дело сохранения биологического разнообразия. Особое внимание будет уделено вопросам финансирования природоохранных мероприятий и поиску устойчивых источников ресурсов для реализации проектов.

Заключение

Содержимое раздела

В заключении будут подведены итоги исследования и подчеркнута важность сохранения эндемиков Африки. Будут обобщены ключевые выводы, касающиеся разнообразия видов, угроз и стратегий сохранения. Подчеркивается необходимость дальнейших исследований и международной поддержки для защиты этих уникальных организмов. В заключении будет выражена надежда на будущее сохранение эндемичных видов Африки и вклад в сохранение биологического разнообразия планеты.

Список литературы

Содержимое раздела

В этом разделе представлены источники, использованные при написании доклада. Список включает в себя научные статьи, книги, отчеты организаций и веб-сайты, посвященные эндемикам Африки, и их сохранению. Список отсортирован по алфавиту, что облегчает поиск конкретных источников информации. Этот раздел служит основой для проверки достоверности информации, представленной в докладе, и позволяет читателям углубиться в интересующую их тему.

Получи Такой Доклад

До 90% уникальность
Готовый файл Word
Оформление по ГОСТ
Список источников по ГОСТ
Таблицы и схемы
Презентация

Создать Доклад на любую тему за 5 минут

Создать

#6096942