Нейросеть

ESCAPE: Основной резервуар антибиотикорезистентности во внутрибольничной среде (Доклад)

Нейросеть для создания доклада Гарантия уникальности Строго по ГОСТу Высочайшее качество Поддержка 24/7

Данный доклад посвящен исследованию ESCAPE, ключевого резервуара антибиотикорезистентности в условиях больничной среды. Мы проанализируем распространенность и механизмы устойчивости к антибиотикам, которые развиваются в этой среде. Целью исследования является выявление приоритетных направлений для разработки новых терапевтических стратегий и профилактических мероприятий, направленных на борьбу с AMR. В конечном итоге, представленный анализ позволит улучшить стратегии борьбы с антибиотикорезистентностью.

Идея:

Предлагается изучить ESCAPE-патогены как основную проблему во внутрибольничной среде. Это даст возможность разработать более эффективные методы борьбы с антибиотикорезистентностью.

Актуальность:

Проблема антибиотикорезистентности (AMR) становится все более актуальной во всем мире, представляя серьезную угрозу для общественного здравоохранения. Исследование, посвященное ESCAPE, имеет стратегическое значение для разработки эффективных мер борьбы с AMR и защиты пациентов от инфекций.

Оглавление:

Введение

Обзор ESCAPE-патогенов: характеристика и механизмы резистентности

Факторы риска и пути передачи антибиотикорезистентности во внутрибольничной среде

Молекулярные механизмы формирования устойчивости к антибиотикам у ESCAPE-патогенов

Эпидемиология ESCAPE-патогенов в различных больничных условиях

Методы диагностики и мониторинга антибиотикорезистентности

Стратегии профилактики и контроля распространения AMR

Заключение

Список литературы

Наименование образовательного учреждения

Доклад

на тему

ESCAPE: Основной резервуар антибиотикорезистентности во внутрибольничной среде

Выполнил: ФИО

Руководитель: ФИО

Содержание

  • Введение 1
  • Обзор ESCAPE-патогенов: характеристика и механизмы резистентности 2
  • Факторы риска и пути передачи антибиотикорезистентности во внутрибольничной среде 3
  • Молекулярные механизмы формирования устойчивости к антибиотикам у ESCAPE-патогенов 4
  • Эпидемиология ESCAPE-патогенов в различных больничных условиях 5
  • Методы диагностики и мониторинга антибиотикорезистентности 6
  • Стратегии профилактики и контроля распространения AMR 7
  • Заключение 8
  • Список литературы 9

Введение

Содержимое раздела

В этом разделе будет представлен общий обзор проблемы антибиотикорезистентности (AMR) в контексте внутрибольничных инфекций. Мы рассмотрим значимость ESCAPE-патогенов как ключевых драйверов AMR и их роль в ухудшении исходов лечения пациентов. Будут освещены актуальность данного исследования и его потенциальное влияние на улучшение стратегий профилактики и лечения инфекций, вызванных устойчивыми микроорганизмами. Также будут определены цели и задачи представленной работы.

Обзор ESCAPE-патогенов: характеристика и механизмы резистентности

Содержимое раздела

Данный раздел посвящен детальному обзору ключевых ESCAPE-патогенов, включая их классификацию, таксономию и клиническое значение. Будут рассмотрены их основные механизмы развития устойчивости к антибиотикам, такие как выработка ферментов, модификация мишеней и изменение проницаемости клеточной стенки. Также будет проанализирована эпидемиология этих патогенов в различных регионах и странах мира, выделяя их вклад в глобальную проблему AMR и акцентируя внимание на наиболее актуальных штаммах.

Факторы риска и пути передачи антибиотикорезистентности во внутрибольничной среде

Содержимое раздела

В этом разделе будет проведен анализ основных факторов, способствующих распространению антибиотикорезистентности (AMR) в больничных условиях. Будут рассмотрены такие факторы, как несоблюдение правил гигиены рук, нерациональное использование антибиотиков, перекрестное заражение между пациентами и персоналом, а также влияние медицинского оборудования и окружающей среды. Будут проанализированы основные пути передачи AMR-генов и устойчивых бактерий, включая контактный, воздушно-капельный и фекально-оральный механизмы.

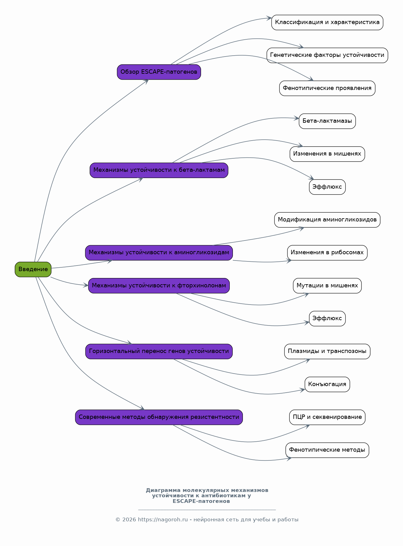
Молекулярные механизмы формирования устойчивости к антибиотикам у ESCAPE-патогенов

Содержимое раздела

Раздел посвящен детальному изучению молекулярных механизмов, лежащих в основе антибиотикорезистентности ESCAPE-патогенов. Будут рассмотрены гены и мутации, ответственные за устойчивость к различным классам антибиотиков, включая бета-лактамы, аминогликозиды, фторхинолоны и другие. Будет проведен анализ структуры и функции антибиотикорезистентных белков, а также механизмов горизонтального переноса генов устойчивости. Особое внимание будет уделено современным методам обнаружения и типирования генов резистентности.

Эпидемиология ESCAPE-патогенов в различных больничных условиях

Содержимое раздела

В данном разделе будет проведен анализ эпидемиологии ESCAPE-патогенов в различных типах больничных отделений, таких как отделения интенсивной терапии, хирургические отделения, отделения гематологии и онкологии. Будет рассмотрена распространенность различных видов ESCAPE-патогенов и их профили антибиотикорезистентности в разных географических регионах и странах. Исследование также затронет влияние различных факторов, таких как медицинская практика и инфекционный контроль, на распространение резистентных штаммов.

Методы диагностики и мониторинга антибиотикорезистентности

Содержимое раздела

В этом разделе будут рассмотрены современные методы диагностики и мониторинга антибиотикорезистентности ESCAPE-патогенов. Будут подробно описаны различные методы фенотипического определения чувствительности к антибиотикам, такие как диско-диффузионный метод, метод серийных разведений и автоматизированные системы. Также будут рассмотрены молекулярные методы обнаружения генов резистентности, включая ПЦР, секвенирование и микрочипы. Будут обсуждаться преимущества и недостатки различных методов, а также их применение в клинической практике.

Стратегии профилактики и контроля распространения AMR

Содержимое раздела

Раздел будет посвящен стратегиям профилактики и контроля распространения антибиотикорезистентности во внутрибольничной среде. Будут рассмотрены комплексные меры инфекционного контроля, включая соблюдение гигиены рук, изоляцию пациентов, использование защитных средств и дезинфекцию окружающей среды. Будут проанализированы стратегии рационального применения антибиотиков (антибиотико-стюардшип), включая выбор оптимального антибиотика, его дозировку и продолжительность применения. Кроме того, будут рассмотрены возможности разработки новых антимикробных препаратов.

Заключение

Содержимое раздела

В заключении будут подведены итоги исследования и сформулированы основные выводы о роли ESCAPE-патогенов в распространении антибиотикорезистентности во внутрибольничной среде. Будут обобщены данные о механизмах резистентности, факторах риска распространения и стратегиях контроля. Также будут отмечены перспективы дальнейших исследований, направленных на разработку новых методов борьбы с антибиотикорезистентностью, включая создание новых антибиотиков и разработку эффективных мер профилактики распространения устойчивых штаммов.

Список литературы

Содержимое раздела

В этом разделе будет представлен список использованных источников, включая научные статьи, обзоры, руководства и другие публикации, которые послужили основой для данного исследования. Список будет оформлен в соответствии с требованиями к цитированию, принятыми в научных публикациях. Каждая ссылка будет содержать полную информацию об источнике, включая авторов, название статьи, название журнала, год публикации, том, номер и страницы. Особое внимание будет уделено включению наиболее актуальных и авторитетных источников по теме антибиотикорезистентности.

Получи Такой Доклад

До 90% уникальность
Готовый файл Word
Оформление по ГОСТ
Список источников по ГОСТ
Таблицы и схемы
Презентация

Создать Доклад на любую тему за 5 минут

Создать

#6105731