Нейросеть

Этнические стереотипы и предрассудки в межкультурной коммуникации: Анализ и стратегии преодоления (Доклад)

Нейросеть для создания доклада Гарантия уникальности Строго по ГОСТу Высочайшее качество Поддержка 24/7

Данный доклад посвящен исследованию механизмов формирования и влияния этнических стереотипов и предрассудков на процесс межкультурной коммуникации. В рамках работы рассматриваются основные теории и концепции, объясняющие природу этих явлений, анализируются конкретные примеры проявления стереотипов в различных культурах и контекстах. Особое внимание уделяется практическим аспектам, таким как стратегии выявления и преодоления предубеждений, а также разработка методов повышения эффективности межкультурного взаимодействия. Целью доклада является предоставление комплексного понимания проблемы и предложение инструментов для улучшения коммуникации в многокультурной среде.

Идея:

Основная идея доклада заключается в рассмотрении этнических стереотипов и предрассудков как ключевых факторов, влияющих на успешность межкультурного общения. Предлагается анализ этих явлений с точки зрения психологии, социологии и лингвистики, а также разработка практических рекомендаций для улучшения межкультурной коммуникации.

Актуальность:

Актуальность исследования обусловлена возрастающей глобализацией и расширением межкультурных контактов в современном мире. Понимание механизмов формирования и влияния этнических стереотипов и предрассудков имеет решающее значение для предотвращения конфликтов, улучшения взаимопонимания и построения эффективных коммуникативных стратегий в мультикультурных обществах.

Оглавление:

Введение

Теоретические основы формирования этнических стереотипов

Механизмы проявления этнических стереотипов в коммуникации

Влияние предрассудков на межкультурные отношения

Стратегии выявления и преодоления этнических стереотипов и предрассудков

Роль образования в формировании толерантности

Примеры успешных коммуникативных стратегий в мультикультурной среде

Заключение

Список литературы

Наименование образовательного учреждения

Доклад

на тему

Этнические стереотипы и предрассудки в межкультурной коммуникации: Анализ и стратегии преодоления

Выполнил: ФИО

Руководитель: ФИО

Содержание

  • Введение 1
  • Теоретические основы формирования этнических стереотипов 2
  • Механизмы проявления этнических стереотипов в коммуникации 3
  • Влияние предрассудков на межкультурные отношения 4
  • Стратегии выявления и преодоления этнических стереотипов и предрассудков 5
  • Роль образования в формировании толерантности 6
  • Примеры успешных коммуникативных стратегий в мультикультурной среде 7
  • Заключение 8
  • Список литературы 9

Введение

Содержимое раздела

Вводная часть доклада, определяющая основные понятия и термины, связанные с этническими стереотипами и предрассудками. В этом разделе будет представлено обоснование актуальности темы, указаны цели и задачи исследования, а также обозначена методология, использованная для анализа. Будут рассмотрены основные определения стереотипов и предрассудков, их различия и взаимосвязь, а также значение данных явлений в контексте современной межкультурной коммуникации. Введение также кратко осветит структуру доклада и его основные разделы, чтобы читатель мог ориентироваться в представленном материале. Важно подчеркнуть важность изучения этих аспектов для успешного взаимодействия между представителями разных культур.

Теоретические основы формирования этнических стереотипов

Содержимое раздела

Этот раздел посвящен рассмотрению различных теоретических подходов к формированию этнических стереотипов. Будут проанализированы психологические теории, такие как теория социального научения, теория когнитивных искажений и теория межгрупповых отношений. Также будет уделено внимание социологическим концепциям, объясняющим влияние социальных факторов, включая культурные нормы, исторический контекст и политические процессы на формирование стереотипов. Раздел рассмотрит роль языка и коммуникации в поддержании и распространении стереотипов, а также влияние средств массовой информации и социальных сетей. Обзор завершится анализом критических подходов к изучению стереотипов и их влиянию на межкультурное взаимодействие.

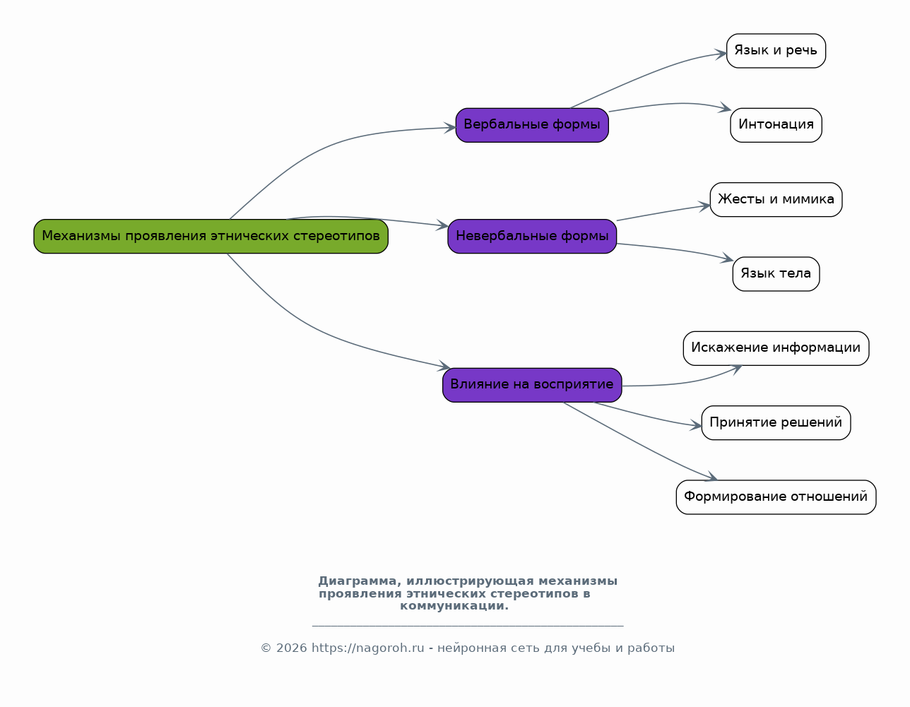
Механизмы проявления этнических стереотипов в коммуникации

Содержимое раздела

В данном разделе будет рассмотрено, как этнические стереотипы проявляются в процессе межкультурной коммуникации. Будут проанализированы вербальные и невербальные формы выражения стереотипов, включая использование языка, мимики, жестов и других коммуникативных сигналов. Особое внимание будет уделено влиянию стереотипов на восприятие информации, принятие решений и формирование отношений между представителями разных культур. Также будут рассмотрены примеры проявления стереотипов в различных коммуникативных контекстах, таких как деловые переговоры, образовательный процесс, туризм и повседневное общение. Раздел завершится анализом возможных последствий стереотипного поведения и его влияния на эффективность коммуникации.

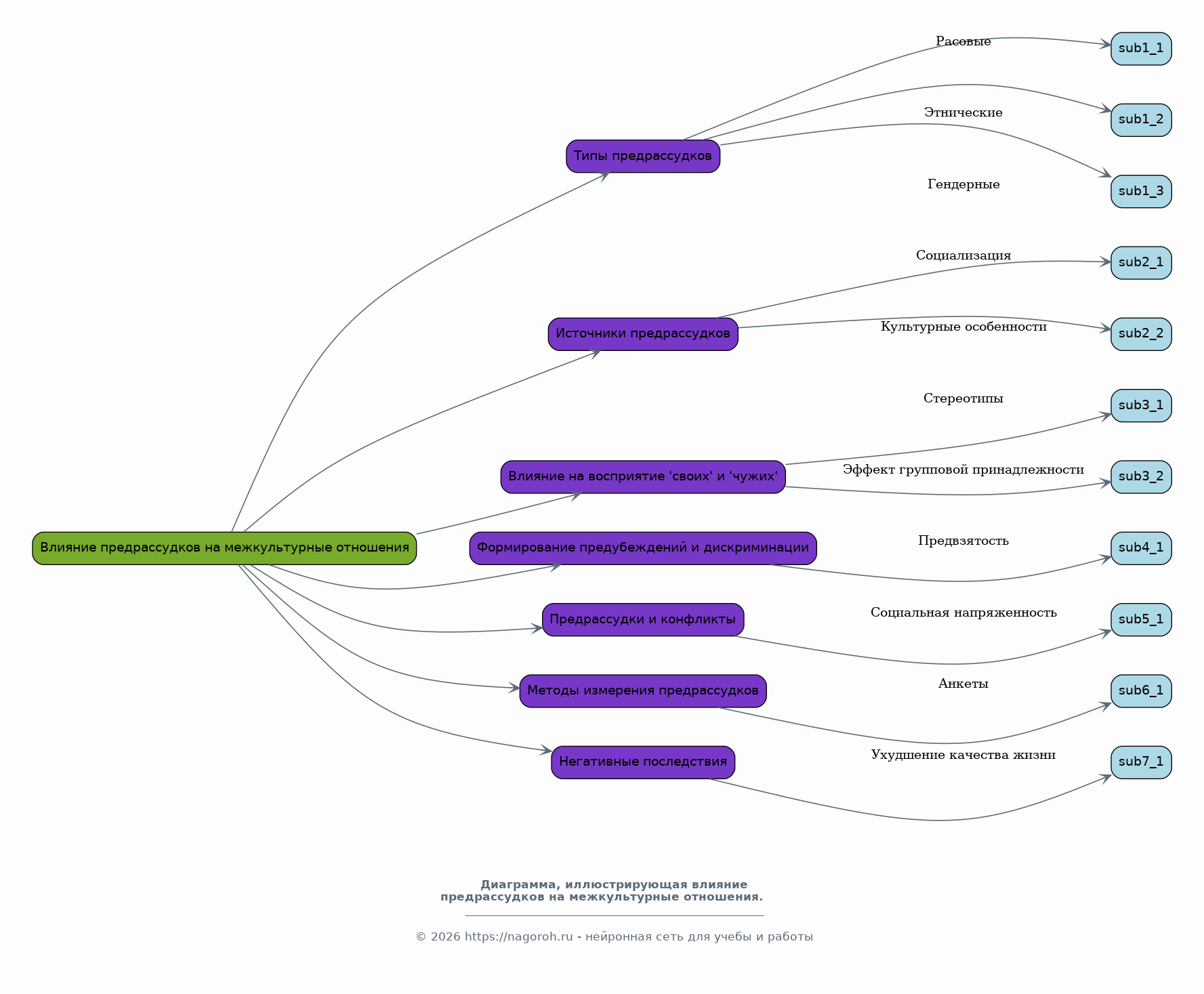
Влияние предрассудков на межкультурные отношения

Содержимое раздела

Этот раздел фокусируется на влиянии предрассудков на развитие межкультурных отношений, анализируя психологические, социологические и культурные аспекты. Будут рассмотрены типы предрассудков, их источники и механизмы поддержания в обществе. Обсуждается, как предрассудки влияют на восприятие 'своих' и 'чужих', а также на формирование предубеждений и дискриминации. Анализируется роль предрассудков в возникновении конфликтов, социальной напряженности и ухудшении качества жизни в многокультурных сообществах. Раздел также коснется методов измерения предрассудков и инструментов, используемых для их выявления и оценки. Важно подчеркнуть негативные последствия предрассудков для успешной межкультурной коммуникации и сотрудничества.

Стратегии выявления и преодоления этнических стереотипов и предрассудков

Содержимое раздела

В этом разделе будут представлены практические стратегии, направленные на выявление и преодоление этнических стереотипов и предрассудков. Будут рассмотрены различные методы, включая самоанализ, критическое мышление, обучение эмпатии и осознанности, а также использование образовательных программ и тренингов по межкультурной коммуникации. Обсуждаются роль диалога и обмена опытом между представителями разных культур, а также значение расширения кругозора и повышения осведомленности о других культурах. Раздел также рассмотрит возможности использования средств массовой информации и социальных сетей для борьбы со стереотипами и предрассудками. Будет предложено руководство по практическому применению этих стратегий в реальных ситуациях.

Роль образования в формировании толерантности

Содержимое раздела

Этот раздел посвящен рассмотрению роли образования в формировании толерантности и снижении этнических стереотипов и предрассудков. Будут проанализированы различные образовательные подходы и программы, направленные на развитие межкультурной компетентности, эмпатии и критического мышления. Рассмотрится влияние школьных программ, университетских курсов и программ обмена на формирование позитивного отношения к другим культурам. Будет уделено внимание роли учителей, преподавателей и других образовательных специалистов в создании благоприятной среды для межкультурного обучения. Также будут рассмотрены примеры успешных образовательных инициатив и их влияние на снижение предубеждений и улучшение межкультурных отношений.

Примеры успешных коммуникативных стратегий в мультикультурной среде

Содержимое раздела

В данном разделе будут представлены примеры успешных коммуникативных стратегий, применяемых в мультикультурной среде для эффективного взаимодействия. Будут рассмотрены конкретные кейсы, демонстрирующие применение техник активного слушания, невербальной коммуникации и адаптации стиля общения к культурным особенностям собеседников. Анализируются успешные примеры из сферы бизнеса, дипломатии, образования и других областей, где межкультурная коммуникация играет ключевую роль. Особое внимание будет уделено роли командной работы, управления конфликтами и развития лидерских качеств в мультикультурных командах. Раздел завершится обзором лучших практик и рекомендациями по применению эффективных коммуникативных стратегий.

Заключение

Содержимое раздела

В заключении будут подведены итоги исследования и сформулированы основные выводы о влиянии этнических стереотипов и предрассудков на межкультурную коммуникацию. Будут обобщены ключевые положения, изложенные в предыдущих разделах, и подчеркнута важность понимания и преодоления этих явлений для построения эффективных межкультурных отношений. Будут обозначены перспективы дальнейших исследований в данной области и предложены рекомендации для практического применения полученных результатов. В заключении также будет подчеркнута значимость межкультурного диалога и сотрудничества в современном мире. Также будут обозначены пути совершенствования коммуникативных практик.

Список литературы

Содержимое раздела

В данном разделе будет представлен список использованной литературы, включающий научные статьи, монографии, учебные пособия и другие источники, использованные при подготовке доклада. Список будет оформлен в соответствии с требованиями к академическим работам, с указанием авторов, названий работ, издательств, годов издания и страниц. При необходимости будут также указаны ссылки на электронные ресурсы и другие источники информации. Важно, чтобы список литературы был полным и соответствовал всем цитируемым материалам, использованным в докладе. Список будет отсортирован по алфавиту для удобства читателей, обеспечивая возможность проверки использованных данных.

Получи Такой Доклад

До 90% уникальность
Готовый файл Word
Оформление по ГОСТ
Список источников по ГОСТ
Таблицы и схемы
Презентация

Создать Доклад на любую тему за 5 минут

Создать

#5709055