Нейросеть

Этнокультурное многообразие Российской Федерации: Анализ численности и социокультурных характеристик русских, татар, чеченцев, башкир, чувашей и аварцев (Доклад)

Нейросеть для создания доклада Гарантия уникальности Строго по ГОСТу Высочайшее качество Поддержка 24/7

Данный доклад представляет собой обзор крупнейших этнических групп России, анализируя их численность, географическое распределение и культурное наследие. Исследование фокусируется на русских, татарах, чеченцах, башкирах, чувашах и аварцах, выявляя ключевые аспекты их истории, языка, религии и традиций. Работа также рассматривает вопросы межэтнических отношений и влияния этих народов на формирование российской идентичности. Цель доклада - предоставить комплексное представление о многообразии народов России.

Идея:

Доклад направлен на углубленное изучение этнической структуры населения Российской Федерации, подчеркивая важность сохранения и развития культурного наследия различных народов. Акцент делается на выявлении общих черт и различий между выбранными этническими группами, а также на анализе их вклада в общероссийскую культуру.

Актуальность:

Изучение этнического состава России имеет важное значение для понимания современных социокультурных процессов и укрепления межнационального согласия. Актуальность доклада обусловлена необходимостью формирования объективного представления о многообразии народов, проживающих на территории страны. Это способствует развитию толерантности и взаимопонимания в полиэтничном обществе.

Оглавление:

Введение

Русские: Исторический обзор и социокультурные особенности

Татары: История, язык и культура

Чеченцы: Этническая идентичность, традиции и современность

Башкиры: История, культура и роль в полиэтничном обществе

Чуваши: Язык, культура и историческое наследие

Аварцы: Этническая идентичность и культурное разнообразие

Заключение

Список литературы

Наименование образовательного учреждения

Доклад

на тему

Этнокультурное многообразие Российской Федерации: Анализ численности и социокультурных характеристик русских, татар, чеченцев, башкир, чувашей и аварцев

Выполнил: ФИО

Руководитель: ФИО

Содержание

  • Введение 1
  • Русские: Исторический обзор и социокультурные особенности 2
  • Татары: История, язык и культура 3
  • Чеченцы: Этническая идентичность, традиции и современность 4
  • Башкиры: История, культура и роль в полиэтничном обществе 5
  • Чуваши: Язык, культура и историческое наследие 6
  • Аварцы: Этническая идентичность и культурное разнообразие 7
  • Заключение 8
  • Список литературы 9

Введение

Содержимое раздела

Вводная часть доклада, определяющая его цели и задачи, а также обосновывающая актуальность выбранной темы. В данном разделе будет представлен обзор основных этнических групп, рассматриваемых в работе, и их значимость для российской истории и культуры. Будут обозначены ключевые вопросы, которые будут исследованы в рамках доклада, включая численность, географию расселения, языки и религиозные особенности. Также будет описана структура работы и методология исследования, использованная для сбора и анализа данных.

Русские: Исторический обзор и социокультурные особенности

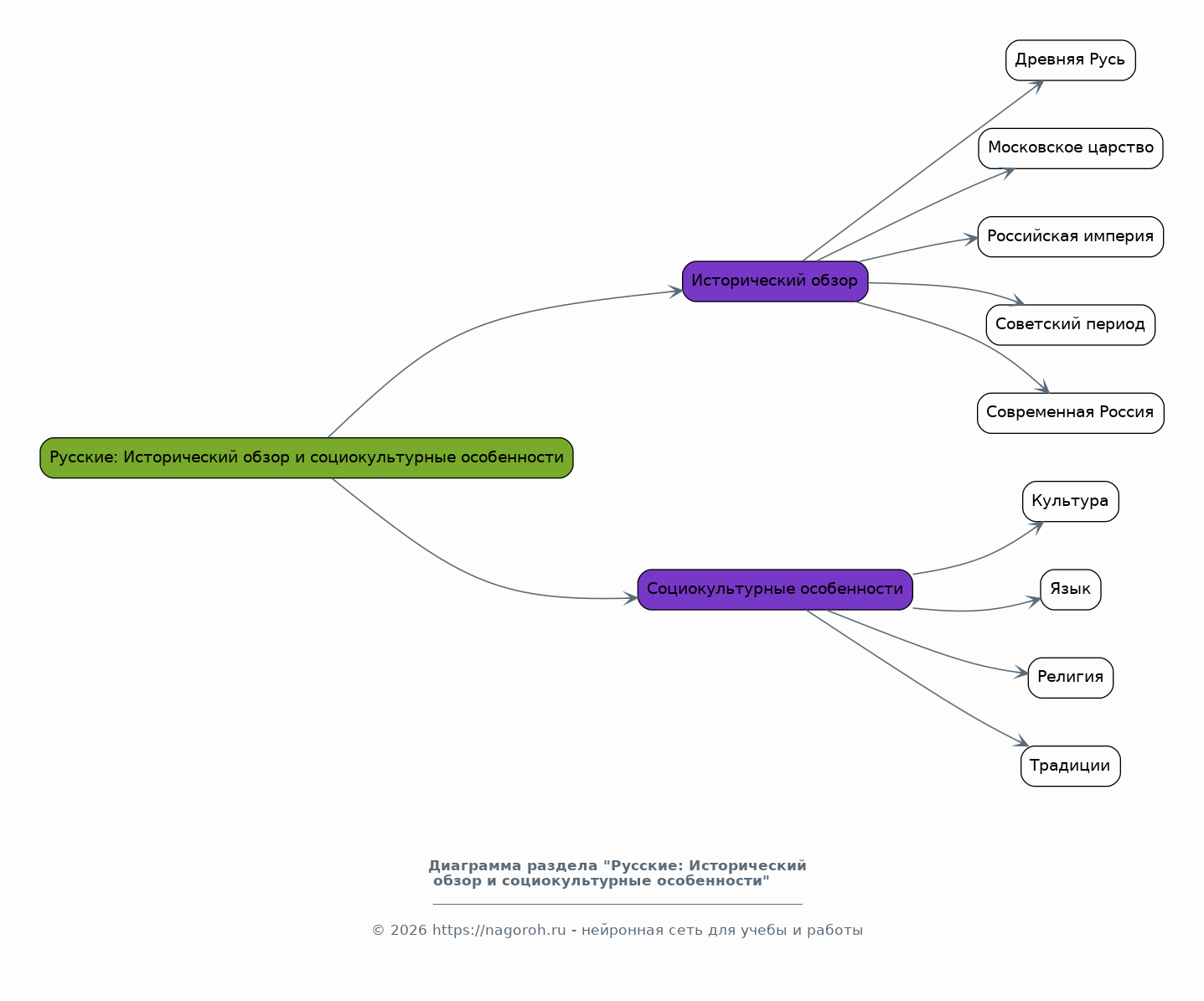
Содержимое раздела

Детальный анализ истории русского народа, начиная с его формирования в Древней Руси и заканчивая современным периодом. Рассматриваются ключевые этапы развития русской культуры, языка, религии и традиций. Особое внимание уделяется влиянию исторических событий, таких как монгольское нашествие, на формирование русской идентичности и национального самосознания. Также будет проанализирована роль русского народа в формировании российской государственности и культуры, его вклад в мировую цивилизацию

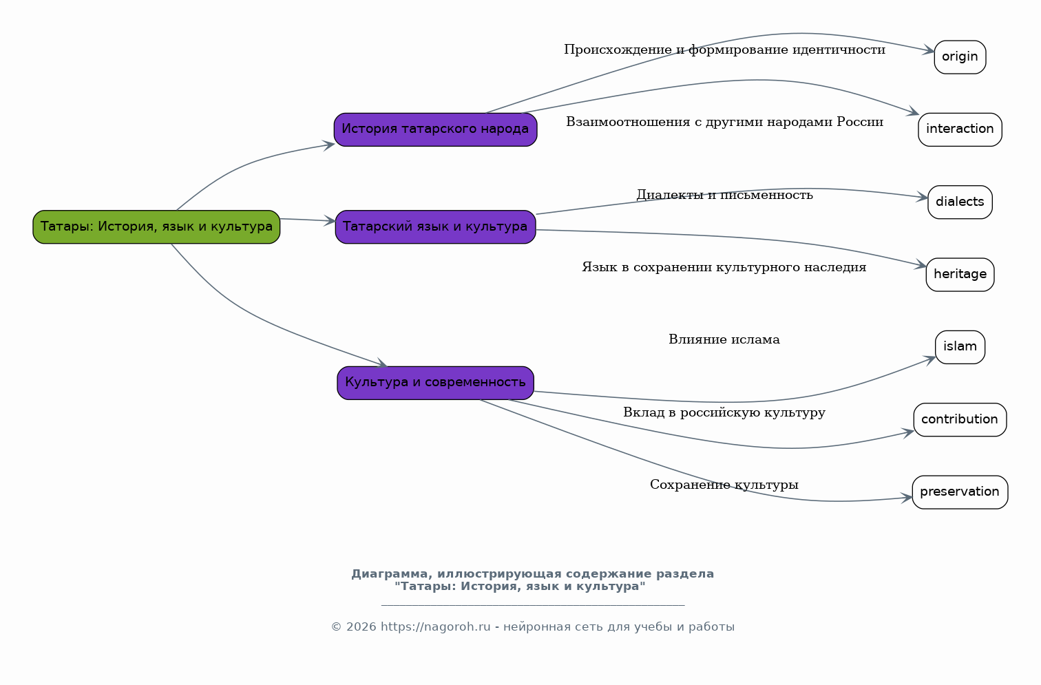
Татары: История, язык и культура

Содержимое раздела

Подробное изучение истории татарского народа, его происхождения, формирования этнической идентичности и взаимоотношений с другими народами России. Будут рассмотрены татарский язык, его диалекты и роль в сохранении культурного наследия. Анализируется влияние ислама на культуру и обычаи татар, а также вклад татар в российскую культуру, науку и искусство. Особое внимание уделяется вопросам сохранения татарской культуры в условиях современной действительности и взаимодействия с другими культурами.

Чеченцы: Этническая идентичность, традиции и современность

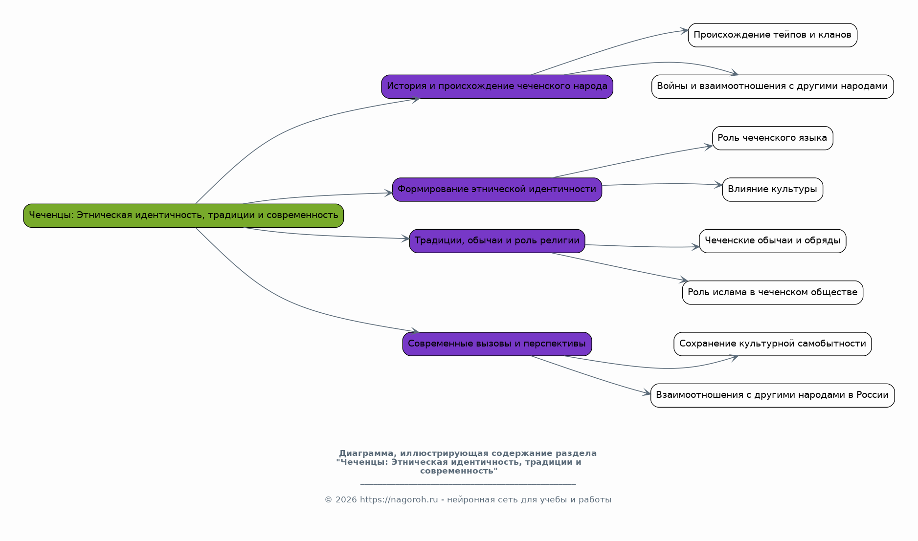
Содержимое раздела

Рассмотрение истории чеченского народа, включая его происхождение, формирование этнической идентичности и сложные взаимоотношения с другими народами, особенно в контексте Кавказского региона. Детально анализируются чеченские традиции, обычаи и роль религии в чеченском обществе. Особое внимание уделяется современным вызовам, с которыми сталкиваются чеченцы, включая вопросы сохранения культурной самобытности и построения взаимоотношений с другими народами, проживающими в России. Будут рассмотрены аспекты культурного наследия и роль в общероссийской культуре.

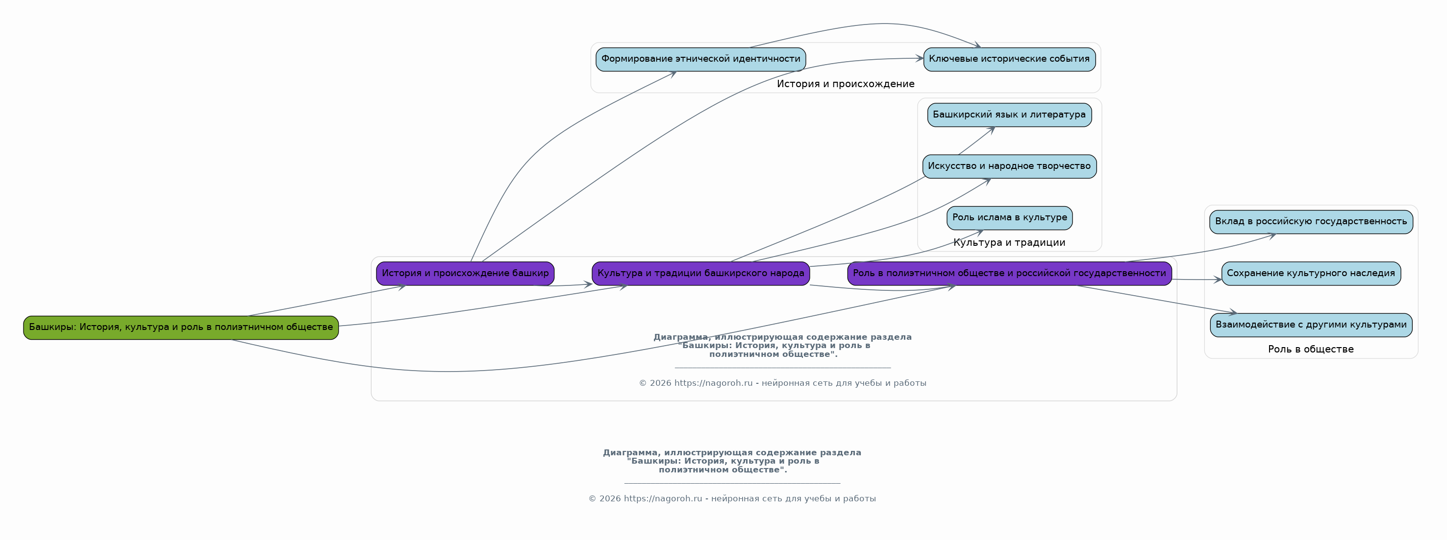
Башкиры: История, культура и роль в полиэтничном обществе

Содержимое раздела

Анализ истории башкирского народа, его происхождения, формирования этнической идентичности и ключевых исторических событий, повлиявших на его развитие. Изучение башкирского языка, литературы, искусства и традиций. Рассматривается роль ислама в башкирской культуре и его влияние на общественную жизнь. Особое внимание уделяется вкладу башкир в формирование российской государственности и культуры, а также вопросам сохранения культурного наследия и развития в современном обществе, а также взаимодействия с другими культурами.

Чуваши: Язык, культура и историческое наследие

Содержимое раздела

Изучение истории чувашского народа, включая его происхождение, формирование этнической идентичности и ключевые этапы исторического развития. Анализ чувашского языка, его структуры, диалектов и роли в сохранении культурного наследия. Рассмотрение традиционной культуры чувашей, включая обычаи, обряды и народное искусство. Особое внимание уделяется современному положению чувашского народа, вопросам сохранения культуры и развития в условиях современной России, а также их вкладу в общероссийскую культуру.

Аварцы: Этническая идентичность и культурное разнообразие

Содержимое раздела

Рассмотрение истории аварского народа, его происхождения, формирование этнической идентичности и роли в истории Дагестана и России. Изучение аварского языка, его диалектов и значения в сохранении культурного наследия. Анализ традиционной культуры аварцев, включая обычаи, обряды, народное творчество и искусство. Особое внимание уделяется современному положению аварцев, вопросам сохранения культурной самобытности и развития в условиях современности, а также их вкладу в общероссийскую культуру.

Заключение

Содержимое раздела

Обобщение основных результатов исследования, выводы о численности, географическом распределении и социокультурных особенностях рассмотренных этнических групп. Подведение итогов по ключевым вопросам, поставленным в начале работы. Оценка значимости проведенного исследования для понимания этнической структуры российского общества и перспектив дальнейших исследований в данной области. Подчеркивается важность сохранения и развития культурного многообразия России и роль каждого народа в формировании общероссийской идентичности.

Список литературы

Содержимое раздела

Представление списка использованных источников, включая научные статьи, монографии, статистические данные и другие материалы, использованные при подготовке доклада. Составление списка в соответствии с принятыми научными стандартами. Указание полных библиографических данных для каждого источника, включая авторов, названия, издательства, год издания и страницы. Обеспечение полноты и репрезентативности списка, отражающего широкий спектр источников, использованных в исследовании.

Получи Такой Доклад

До 90% уникальность
Готовый файл Word
Оформление по ГОСТ
Список источников по ГОСТ
Таблицы и схемы
Презентация

Создать Доклад на любую тему за 5 минут

Создать

#5624469