Нейросеть

Этнокультурное своеобразие аварцев: историческое наследие, традиционная культура и современное состояние (Доклад)

Нейросеть для создания доклада Гарантия уникальности Строго по ГОСТу Высочайшее качество Поддержка 24/7

Данный доклад представляет собой детальное исследование этнокультурного своеобразия аварцев, одного из наиболее многочисленных народов Дагестана. В нем будет рассмотрена богатая история аварцев, начиная с древних времен и заканчивая современностью, с акцентом на формирование их уникальной культуры. Особое внимание уделяется анализу традиционных аспектов жизни аварцев, включая язык, обычаи, обряды и систему ценностей. Также будет рассмотрено современное состояние аварского народа, его роль в современном мире и вызовы, с которыми он сталкивается.

Идея:

Цель доклада – всесторонне изучить и представить культурное наследие аварцев, подчеркнув его уникальность и значение. Будет предпринята попытка раскрыть связь между историей, культурой и современностью аварского народа, выявить основные тенденции его развития.

Актуальность:

Исследование этнокультурного наследия аварцев актуально в контексте современного многонационального мира. Оно способствует сохранению и популяризации культурного разнообразия, а также пониманию процессов, происходящих в современном обществе.

Оглавление:

Введение

Исторический обзор: формирование этноса аварцев

Язык и письменность аварцев: особенности и значение

Традиционная культура аварцев: обычаи, обряды и система ценностей

Ислам и его роль в культуре аварцев

Современное состояние аварцев: вызовы и перспективы

Влияние аварской культуры на другие народы

Список литературы

Наименование образовательного учреждения

Доклад

на тему

Этнокультурное своеобразие аварцев: историческое наследие, традиционная культура и современное состояние

Выполнил: ФИО

Руководитель: ФИО

Содержание

  • Введение 1
  • Исторический обзор: формирование этноса аварцев 2
  • Язык и письменность аварцев: особенности и значение 3
  • Традиционная культура аварцев: обычаи, обряды и система ценностей 4
  • Ислам и его роль в культуре аварцев 5
  • Современное состояние аварцев: вызовы и перспективы 6
  • Влияние аварской культуры на другие народы 7
  • Список литературы 8

Введение

Содержимое раздела

В разделе будет представлено обоснование выбора темы исследования, ее актуальность и научная новизна. Будут определены цели и задачи доклада, а также методы исследования, использованные для сбора и анализа данных. Будет кратко описана структура доклада, перечисляются основные разделы и их содержание. Также будут обозначены основные источники информации и их роль в раскрытии темы.

Исторический обзор: формирование этноса аварцев

Содержимое раздела

Данный раздел посвящен анализу исторических этапов формирования аварского этноса, начиная с древних времен и до наших дней. Будет рассмотрено влияние различных исторических факторов, таких как миграции, войны и политические изменения, на формирование аварской идентичности. Важное внимание будет уделено роли аварцев в истории Дагестана и всего Кавказского региона. В разделе будут проанализированы основные исторические источники и их значение.

Язык и письменность аварцев: особенности и значение

Содержимое раздела

В этом разделе будет представлен подробный анализ аварского языка, его структуры, диалектов и современного состояния. Рассматривается история развития аварской письменности, включая использование арабской графики, латиницы и кириллицы. Подчеркивается роль языка в сохранении культурной идентичности аварцев и его значение в современном обществе. Будет обсуждаться вопрос о языковой политике и сохранении аварского языка в различных сферах жизни.

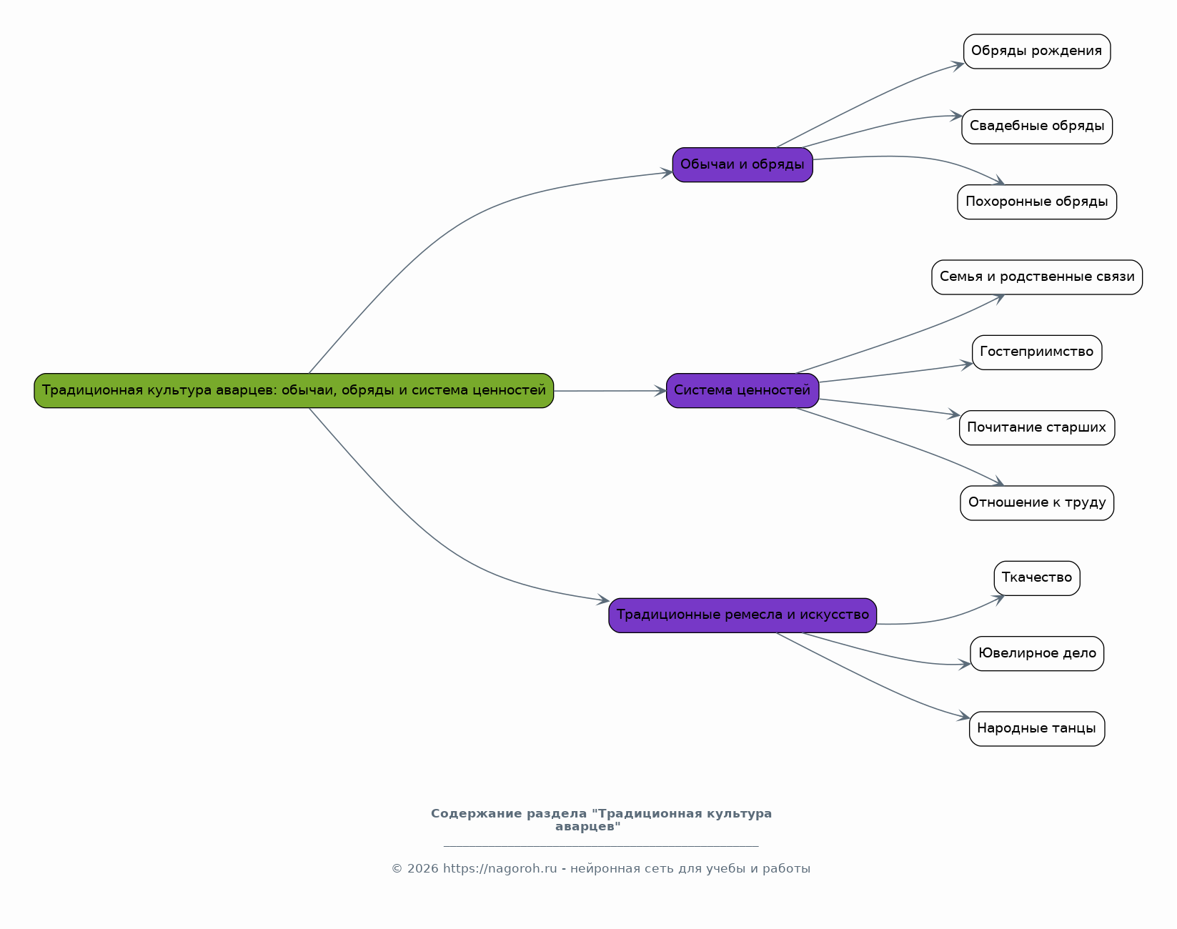
Традиционная культура аварцев: обычаи, обряды и система ценностей

Содержимое раздела

Раздел посвящен детальному исследованию традиционной культуры аварцев, охватывающему различные аспекты жизни. Будут рассмотрены основные обычаи и обряды, связанные с рождением, свадьбой, похоронами и другими важными событиями. Анализируется система ценностей аварцев, включая представления о семье, гостеприимстве, почитании старших и отношении к труду. Будет уделено внимание традиционным ремеслам, искусству и народному творчеству аварцев.

Ислам и его роль в культуре аварцев

Содержимое раздела

Этот раздел посвящен анализу роли ислама в формировании и развитии культуры аварцев. Будет рассмотрено влияние ислама на различные аспекты жизни, включая религиозные обряды, праздники, моральные нормы и систему образования. Будет изучена история ислама в Дагестане и его связь с аварским народом. Особое внимание будет уделено взаимодействию ислама с традиционными верованиями и обычаями аварцев, а также современным тенденциям.

Современное состояние аварцев: вызовы и перспективы

Содержимое раздела

В данном разделе будет рассмотрено современное состояние аварского народа, его социально-экономическое положение и культурная жизнь. Будут проанализированы основные вызовы, с которыми сталкиваются аварцы в современном мире, такие как проблемы сохранения языка и культуры, миграция и адаптация к новым условиям. Рассматриваются перспективы развития аварского народа, включая возможности для сохранения и приумножения культурного наследия. Будет обсуждаться роль аварцев в современном Дагестане и России.

Влияние аварской культуры на другие народы

Содержимое раздела

В этом разделе будет представлен анализ влияния аварской культуры на соседние народы Дагестана и Кавказа. Будут рассмотрены примеры культурного обмена и взаимодействия, а также взаимного влияния в области языка, традиций, искусства и обычаев. Будет изучена роль аварцев в формировании общей культурной среды региона. Особое внимание будет уделено культурным связям с другими народами, проживающими в Дагестане и соседних республиках.

Список литературы

Содержимое раздела

В этом разделе представлен список использованной литературы, включающий научные статьи, монографии, сборники и другие источники. Список будет структурирован в соответствии с общепринятыми стандартами оформления библиографических данных. Каждая позиция будет содержать полную информацию об авторе, названии, издательстве, годе издания и других необходимых элементах. Список будет представлен в алфавитном порядке и позволит читателям ознакомиться с использованными источниками и продолжить изучение темы.

Получи Такой Доклад

До 90% уникальность
Готовый файл Word
Оформление по ГОСТ
Список источников по ГОСТ
Таблицы и схемы
Презентация

Создать Доклад на любую тему за 5 минут

Создать

#5710698