Нейросеть

Эволюция эндокринной системы: От простых организмов к сложным механизмам гормональной регуляции (Доклад)

Нейросеть для создания доклада Гарантия уникальности Строго по ГОСТу Высочайшее качество Поддержка 24/7

Данный доклад посвящен эволюции эндокринной системы, рассматривая ее развитие от простейших форм до сложных механизмов у высших животных. В ходе исследования будет проанализирована роль гормонов в различных биологических процессах, таких как рост, развитие и метаболизм. Особое внимание уделено сравнительному анализу гормональных систем у разных видов, выявляя ключевые эволюционные изменения и адаптации. Цель доклада - предоставить обзор ключевых этапов эволюции эндокринной системы и ее значения для выживания и успешной адаптации организмов.

Идея:

Доклад представит эволюционный путь развития эндокринной системы, демонстрируя, как гормональная регуляция стала ключевым фактором в адаптации и видообразовании. Будут рассмотрены основные открытия и современные исследования в этой области, раскрывающие механизмы работы гормонов на различных этапах эволюции.

Актуальность:

Изучение эволюции эндокринной системы имеет огромное значение для понимания биологических процессов и механизмов регуляции в живых организмах. Данная тема является актуальной в свете современных вызовов, связанных с изменением окружающей среды и влиянием на эндокринную систему. Понимание эволюционных процессов позволяет прогнозировать будущие изменения и разрабатывать стратегии для защиты здоровья.

Оглавление:

Введение

Эволюционные корни эндокринной системы: от простейших организмов

Эволюция эндокринной системы у беспозвоночных: разнообразие и адаптации

Развитие эндокринной системы у позвоночных: от рыб до млекопитающих

Гормоны и гомеостаз: роль эндокринной системы в поддержании внутренней среды

Влияние окружающей среды на эндокринную систему: эволюционные адаптации и вызовы

Современные исследования и перспективы развития в области эндокринологии

Заключение

Список литературы

Наименование образовательного учреждения

Доклад

на тему

Эволюция эндокринной системы: От простых организмов к сложным механизмам гормональной регуляции

Выполнил: ФИО

Руководитель: ФИО

Содержание

  • Введение 1
  • Эволюционные корни эндокринной системы: от простейших организмов 2
  • Эволюция эндокринной системы у беспозвоночных: разнообразие и адаптации 3
  • Развитие эндокринной системы у позвоночных: от рыб до млекопитающих 4
  • Гормоны и гомеостаз: роль эндокринной системы в поддержании внутренней среды 5
  • Влияние окружающей среды на эндокринную систему: эволюционные адаптации и вызовы 6
  • Современные исследования и перспективы развития в области эндокринологии 7
  • Заключение 8
  • Список литературы 9

Введение

Содержимое раздела

В этом разделе будет представлен общий обзор эндокринной системы и ее роли в поддержании гомеостаза и регуляции физиологических процессов. Будут рассмотрены основные понятия и термины, связанные с гормонами, железами внутренней секреции и их взаимодействием. Также будет дана краткая историческая справка о развитии представлений об эндокринной системе, начиная с древних времен и заканчивая современными исследованиями. Подчеркивается важность изучения эволюции эндокринной системы для понимания ее современной организации и функций.

Эволюционные корни эндокринной системы: от простейших организмов

Содержимое раздела

Этот пункт посвящен исследованию эволюционных корней эндокринной системы у простейших организмов, таких как бактерии, водоросли и простейшие. Будут рассмотрены механизмы химической коммуникации и регуляции, существующие у этих организмов, и их связь с более сложными гормональными системами. Особое внимание будет уделено аналогиям и гомологиям между этими системами и системами более сложных организмов, показывая постепенный переход к более специализированным гормональным механизмам. Будут проанализированы примеры регуляции роста, размножения и метаболизма на ранних этапах эволюции.

Эволюция эндокринной системы у беспозвоночных: разнообразие и адаптации

Содержимое раздела

Этот раздел посвящен эволюции эндокринной системы у беспозвоночных животных, таких как насекомые, моллюски и ракообразные. Будут рассмотрены различные типы гормонов и желез, характерные для этих групп, а также их роль в регуляции линьки, размножения, роста и поведения. Особое внимание будет уделено адаптациям эндокринной системы к различным условиям среды обитания. Будет проведен сравнительный анализ эндокринных систем различных беспозвоночных, выявляя общие черты и особенности, отражающие эволюционные тренды.

Развитие эндокринной системы у позвоночных: от рыб до млекопитающих

Содержимое раздела

В этом пункте будет проанализирована эволюция эндокринной системы у позвоночных животных, начиная с рыб и заканчивая млекопитающими. Будут рассмотрены основные изменения в структуре и функциях гормональных желез, такие как щитовидная железа, надпочечники, половые железы и гипофиз. Особое внимание будет уделено появлению новых гормонов и механизмов регуляции, связанных с адаптацией к наземному образу жизни и усложнению поведенческих реакций. Будет проведен сравнительный анализ эндокринных систем различных классов позвоночных, выявляя эволюционные тенденции.

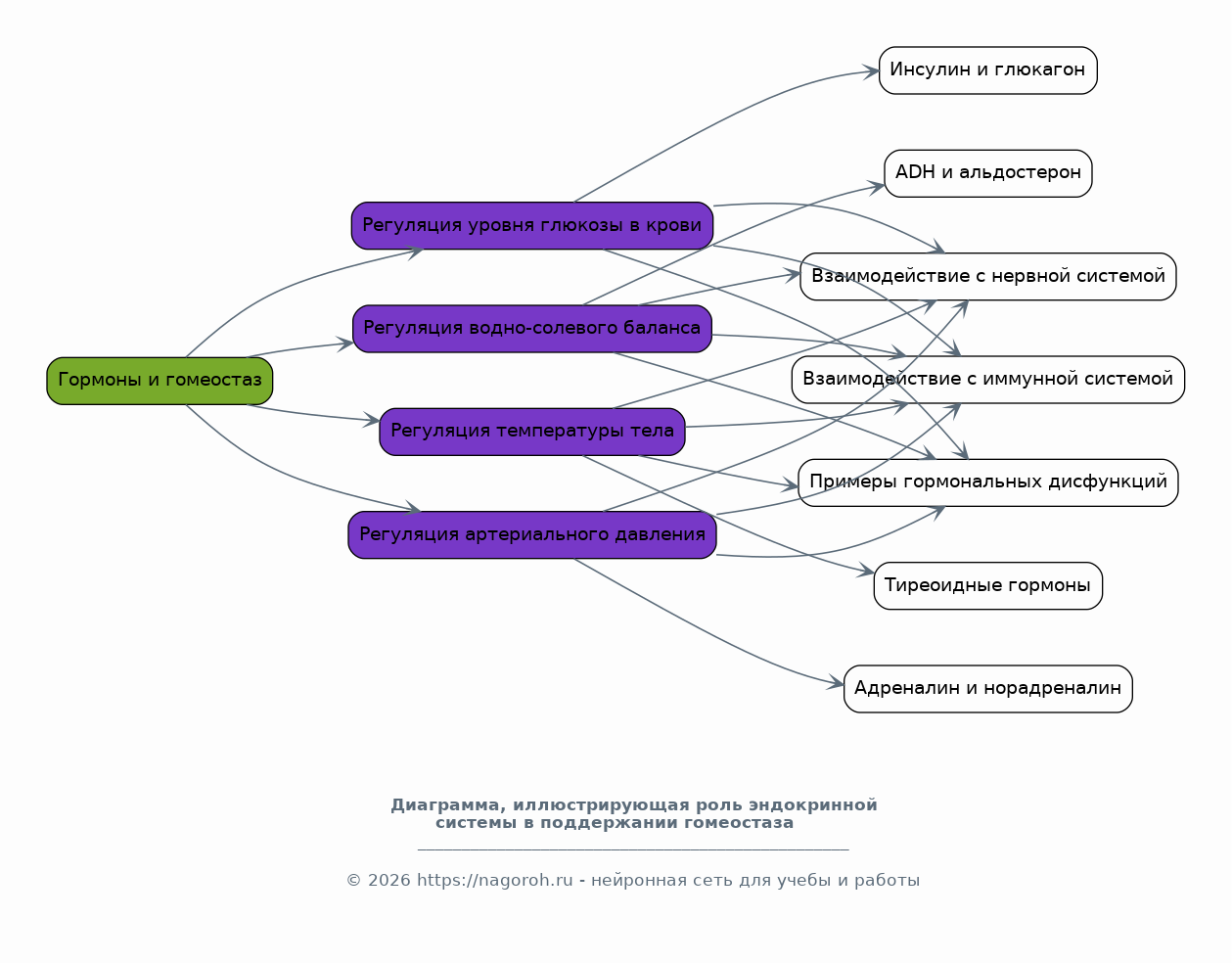
Гормоны и гомеостаз: роль эндокринной системы в поддержании внутренней среды

Содержимое раздела

Этот раздел посвящен роли эндокринной системы в поддержании гомеостаза, то есть постоянства внутренней среды организма. Будут рассмотрены механизмы регуляции различных физиологических параметров, таких как уровень глюкозы в крови, водно-солевой баланс, температура тела и артериальное давление. Особое внимание будет уделено взаимодействию гормонов с другими системами организма, такими как нервная и иммунная системы. Будут проанализированы примеры нарушения гомеостаза и их связь с гормональными дисфункциями.

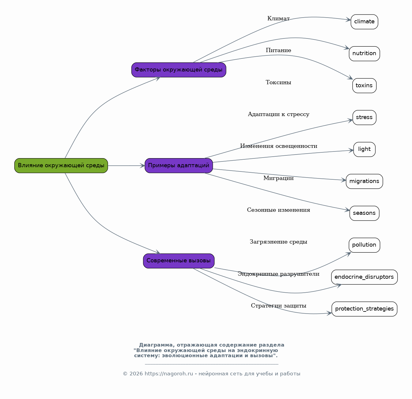
Влияние окружающей среды на эндокринную систему: эволюционные адаптации и вызовы

Содержимое раздела

Этот пункт рассматривает влияние окружающей среды на эндокринную систему и эволюционные адаптации к различным условиям. Будут проанализированы примеры влияния климата, питания, токсинов и других факторов на гормональный баланс и функции эндокринных желез. Особое внимание будет уделено адаптациям к стрессу, изменениям освещенности, миграциям и сезонным изменениям. Будут рассмотрены современные вызовы, связанные с загрязнением окружающей среды и его влиянием на эндокринную систему, а также возможные перспективы и стратегии защиты.

Современные исследования и перспективы развития в области эндокринологии

Содержимое раздела

В этом разделе будет представлен обзор современных исследований и перспектив развития в области эндокринологии. Будут рассмотрены новые технологии и методы, применяемые для изучения гормональных систем, такие как геномика, протеомика и визуализация. Особое внимание будет уделено разработке новых лекарственных препаратов и терапевтических подходов для лечения эндокринных заболеваний, таких как диабет, ожирение и заболевания щитовидной железы. Будут обсуждены будущие направления исследований и их потенциальное влияние на медицину.

Заключение

Содержимое раздела

В заключении будут подведены итоги исследования и сформулированы основные выводы о ключевых этапах эволюции эндокринной системы. Будет подчеркнута важность гормональной регуляции для выживания, адаптации и видообразования. Будут обсуждены перспективы дальнейших исследований в этой области и их значение для понимания биологических процессов. Подчеркивается важность изучения эволюции эндокринной системы для разработки новых подходов к диагностике, профилактике и лечению заболеваний.

Список литературы

Содержимое раздела

В этом разделе будет представлен список использованной литературы, включающий научные статьи, монографии и другие источники, использованные в ходе исследования. Список будет организован в соответствии с требованиями к оформлению списка литературы. Это позволит читателям ознакомиться с источниками информации, использованными при написании доклада. Указание полного списка литературы является обязательным элементом научной работы для подтверждения достоверности информации.

Получи Такой Доклад

До 90% уникальность
Готовый файл Word
Оформление по ГОСТ
Список источников по ГОСТ
Таблицы и схемы
Презентация

Создать Доклад на любую тему за 5 минут

Создать

#5691842