Нейросеть

Эволюция французской моды: трансформация стилей в 60-е, 70-е и 80-е (Доклад)

Нейросеть для создания доклада Гарантия уникальности Строго по ГОСТу Высочайшее качество Поддержка 24/7

Данный доклад посвящен анализу кардинальных изменений в мире французской моды, произошедших в период с 1960-х по 1980-е годы. Исследование охватывает ключевые тренды, повлиявшие на формирование новых образов, включая влияние социальных, культурных и технологических факторов. Особое внимание уделяется влиянию кутюрье и модных домов, определивших направления развития моды на каждом из рассматриваемых десятилетий. В заключение будет проанализировано, как эти тенденции повлияли на современную моду.

Идея:

Доклад направлен на изучение динамики изменений в моде Франции, демонстрируя взаимосвязь между эпохой и стилем. Цель работы — предоставить комплексный анализ эволюции моды, выявляя ключевые моменты и влиятельные фигуры.

Актуальность:

Изучение моды во Франции в указанный период имеет большое значение для понимания культурных трансформаций и влияния моды на общество. Это исследование актуально для широкой аудитории, интересующейся историей моды, дизайном и социокультурными исследованиями.

Оглавление:

Введение

Мода 60-х: революция стиля и новые идеалы

Мода 70-х: от хиппи к диско

Мода 80-х: эпоха гламура и экстравагантности

Влияние на современную моду

Влияние социальных и культурных факторов

Основные дизайнеры и их вклад

Заключение

Список литературы

Наименование образовательного учреждения

Доклад

на тему

Эволюция французской моды: трансформация стилей в 60-е, 70-е и 80-е

Выполнил: ФИО

Руководитель: ФИО

Содержание

  • Введение 1
  • Мода 60-х: революция стиля и новые идеалы 2
  • Мода 70-х: от хиппи к диско 3
  • Мода 80-х: эпоха гламура и экстравагантности 4
  • Влияние на современную моду 5
  • Влияние социальных и культурных факторов 6
  • Основные дизайнеры и их вклад 7
  • Заключение 8
  • Список литературы 9

Введение

Содержимое раздела

Вводная часть доклада, устанавливающая контекст исследования и обозначающая его цели и задачи. Здесь будет представлен краткий обзор исторической обстановки во Франции в рассматриваемый период, включая социальные и культурные изменения, которые оказали влияние на моду. Определяется методология исследования, а также структура доклада, чтобы предоставить слушателям четкое понимание его содержания. Будут обозначены ключевые вопросы, которые будут рассмотрены в рамках доклада, чтобы заинтересовать аудиторию.

Мода 60-х: революция стиля и новые идеалы

Содержимое раздела

Этот раздел посвящен анализу модных тенденций 1960-х годов во Франции. Будут рассмотрены ключевые инновации, такие как появление мини-юбки и прет-а-порте. Анализ влияния дизайнеров, таких как Юбер де Живанши, Пьер Карден и Андре Курреж, на формирование новых силуэтов и образов, отражающих дух свободы и перемен. Также будет рассмотрено влияние массовой культуры, кино и музыки на модные тенденции этого десятилетия, как это отразилось на молодежной моде.

Мода 70-х: от хиппи к диско

Содержимое раздела

Детальный анализ модных тенденций 1970-х годов во Франции, включая трансформацию стилей от эпохи хиппи к диско. Исследование влияния дизайнеров, таких как Ив Сен-Лоран и Соня Рикель, на создание новых силуэтов, использование различных материалов и цветов. Анализ влияния музыкальной культуры, в частности диско, на моду, а также рассмотрение появления панк-рока и его влияния. Будет показано, как эти факторы сформировали многообразие модных трендов.

Мода 80-х: эпоха гламура и экстравагантности

Содержимое раздела

Обзор модных тенденций 1980-х годов во Франции, характеризующихся гламуром и экстравагантностью. Анализ влияния таких дизайнеров, как Клод Монтана и Тьерри Мюглер, на создание широких плеч, ярких цветов и смелых силуэтов. Рассмотрение влияния поп-культуры и музыки, таких как MTV, на формирование новых образов. Исследование влияния моды на создание новых социальных образов и представлений о красоте. Будет рассказано о тенденциях развития.

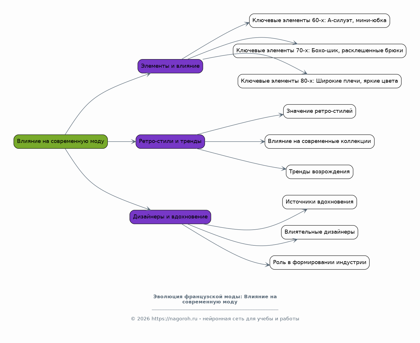
Влияние на современную моду

Содержимое раздела

Анализ того, как модные тенденции 60-х, 70-х и 80-х годов во Франции повлияли на современную моду. Будут рассмотрены элементы, которые до сих пор используются в современных коллекциях и дизайне. Оценка значения ретро-стилей и их влияние на новые тренды, а также роль дизайнеров, которые черпают вдохновение в прошлых эпохах. Обсуждение того, как наследие французской моды продолжает формировать глобальную модную индустрию и ее направления.

Влияние социальных и культурных факторов

Содержимое раздела

Детальный анализ того, как социальные и культурные изменения во Франции влияли на моду в период с 1960-х по 1980-е годы. Будут рассмотрены влияние феминизма, молодежной культуры, изменения в образе жизни и технологического прогресса. Анализ того, как эти факторы отражались в моде, меняя силуэты, материалы и стили, а также формируя новые идеалы красоты и самовыражения. Обсуждение взаимосвязи между модой и социумом.

Основные дизайнеры и их вклад

Содержимое раздела

Обзор влияния ключевых французских дизайнеров на эволюцию моды в рассматриваемый период. Анализ вклада таких мастеров, как Коко Шанель, Кристиан Диор, Ив Сен-Лоран и других. Рассмотрение их инноваций, творческого подхода и влияния на формирование новых силуэтов, материалов и техник. Оценка того, как их работы определили направления развития моды и оставили свой след в истории. Будут рассмотрены их основные коллекции, получившие признание.

Заключение

Содержимое раздела

Подведение итогов исследования, обобщающее основные выводы о влиянии французской моды в период с 1960-х по 1980-е годы. Краткое повторение ключевых тенденций и событий, которые оказали наибольшее влияние на изменения в моде. Оценка значимости французской моды для современной культуры и ее дальнейшего развития. Подчеркивание важности изучения истории моды для понимания культурных и социальных трансформаций.

Список литературы

Содержимое раздела

Этот раздел содержит список использованных источников: книг, статей, онлайн-ресурсов, которые были использованы при подготовке доклада. Здесь будет представлена библиография, включающая основные работы по истории моды, а также материалы, посвященные конкретным дизайнерам и модным эпохам. Обеспечивает возможность для более глубокого изучения темы и подтверждает достоверность информации. Будет предоставлен в формате, соответствующем академическим стандартам.

Получи Такой Доклад

До 90% уникальность
Готовый файл Word
Оформление по ГОСТ
Список источников по ГОСТ
Таблицы и схемы
Презентация

Создать Доклад на любую тему за 5 минут

Создать

#6099122