Нейросеть

Эволюция государственного устройства: анализ перехода от имперской модели к федеративной структуре в Российской Федерации (Доклад)

Нейросеть для создания доклада Гарантия уникальности Строго по ГОСТу Высочайшее качество Поддержка 24/7

Данный доклад представляет собой детальное исследование процесса трансформации государственного устройства России, рассматривая переход от имперской системы к федеративной форме правления. Основное внимание уделяется ключевым этапам, вызовам и последствиям этого исторического перехода, анализируя его влияние на политическую систему, экономику и социальную структуру. В работе также рассматриваются основные факторы, обусловившие необходимость реформирования государственного устройства, включая внутренние противоречия и внешние обстоятельства, оказавшие влияние на формирование современной федеративной модели. Будут проанализированы основные нормативные акты, конституционные изменения и политические решения, которые стали основой для создания и функционирования Российской Федерации как федеративного государства. В заключение будет дана оценка эффективности федеративной модели в контексте обеспечения стабильности, развития и учета интересов различных регионов страны.

Идея:

Доклад направлен на углубленное изучение исторического опыта России по переходу от имперской к федеративной форме правления, выявляя ключевые факторы, обусловившие эту трансформацию. Целью исследования является анализ влияния федерализма на различные сферы общественной жизни, а также оценка перспектив развития современной российской государственности.

Актуальность:

Тема актуальна в свете текущих политических и социально-экономических процессов, происходящих в России и мире. Понимание эволюции государственного устройства и влияния федерализма имеет важное значение для анализа проблем современной государственности и поиска эффективных решений для обеспечения стабильности и развития.

Оглавление:

Введение

Исторические предпосылки имперского периода и факторы, обусловившие необходимость трансформации

Основные этапы формирования федеративного устройства в России

Роль и влияние субъектов федерации в современном государственном устройстве

Преимущества и недостатки федерализма для российского государства

Экономические и социальные последствия перехода к федерализму

Сравнительный анализ федеративных моделей в других странах

Заключение

Список литературы

Наименование образовательного учреждения

Доклад

на тему

Эволюция государственного устройства: анализ перехода от имперской модели к федеративной структуре в Российской Федерации

Выполнил: ФИО

Руководитель: ФИО

Содержание

  • Введение 1
  • Исторические предпосылки имперского периода и факторы, обусловившие необходимость трансформации 2
  • Основные этапы формирования федеративного устройства в России 3
  • Роль и влияние субъектов федерации в современном государственном устройстве 4
  • Преимущества и недостатки федерализма для российского государства 5
  • Экономические и социальные последствия перехода к федерализму 6
  • Сравнительный анализ федеративных моделей в других странах 7
  • Заключение 8
  • Список литературы 9

Введение

Содержимое раздела

Вводная часть доклада, представляющая собой общее описание темы, цели и задач исследования, а также его методологической основы. Здесь будет обоснована актуальность изучения перехода от имперской организации к федеративной структуре в контексте российской истории и современности. Введение также содержит краткий обзор основных этапов и периодов, через которые прошла эволюция российского государства, от имперских традиций к формированию федеративных принципов. Также будут обозначены основные вопросы, на которые доклад направлен, и структура последующего изложения.

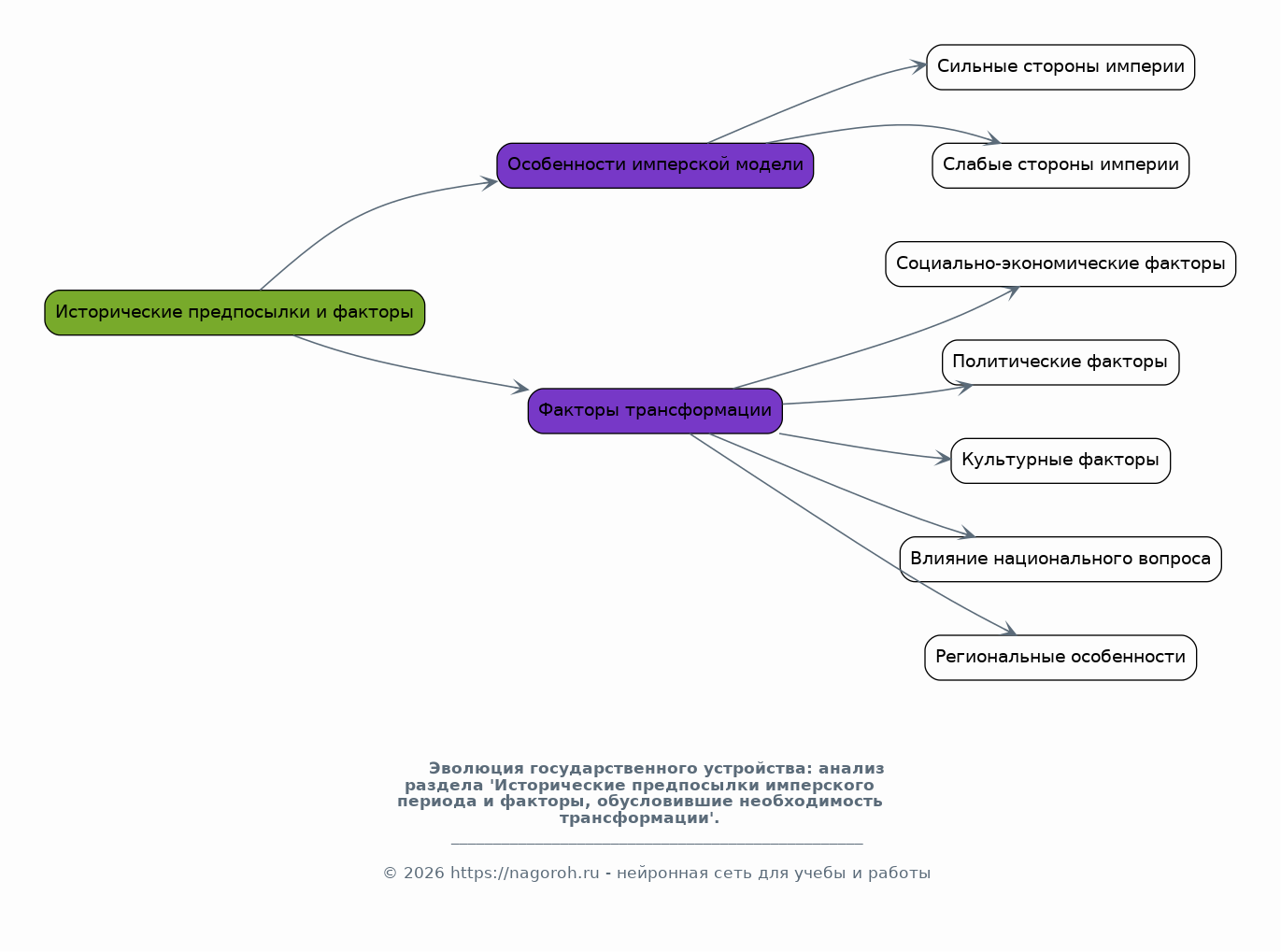
Исторические предпосылки имперского периода и факторы, обусловившие необходимость трансформации

Содержимое раздела

Этот раздел посвящен анализу исторического контекста, предшествовавшего переходу к федерализму. Будут рассмотрены особенности имперской модели управления, ее сильные и слабые стороны, а также внутренние противоречия и вызовы, с которыми сталкивалась имперская Россия. Анализируются социально-экономические, политические и культурные факторы, оказавшие влияние на формирование предпосылок для перехода к новой форме государственного устройства. Особое внимание уделяется влиянию национального вопроса, региональных особенностей и других значимых аспектов, определивших траекторию развития.

Основные этапы формирования федеративного устройства в России

Содержимое раздела

В данном разделе будет проведен детальный анализ ключевых этапов процесса формирования федеративного устройства в России. Будут рассмотрены основные политические события, законодательные акты и конституционные изменения, которые привели к переходу от унитарной или квазифедеративной модели к современной федерации. Детально анализируются процессы разработки и принятия конституций, формирования субъектов федерации, распределения полномочий между федеральным центром и регионами, а также другие важные аспекты формирования федеративных институтов. Особое внимание уделяется периодам политических реформ и трансформаций.

Роль и влияние субъектов федерации в современном государственном устройстве

Содержимое раздела

Этот раздел посвящен анализу роли субъектов федерации в современном российском государственном устройстве. Будут рассмотрены права, обязанности и полномочия субъектов, их взаимодействие с федеральным центром, а также особенности их социально-экономического и политического развития. Анализируются различные модели взаимодействия центра и регионов, включая вопросы финансовой автономии, культурной самобытности и участия в принятии решений. Особое внимание уделяется влиянию региональных элит, этнических групп и других факторов на политическую динамику.

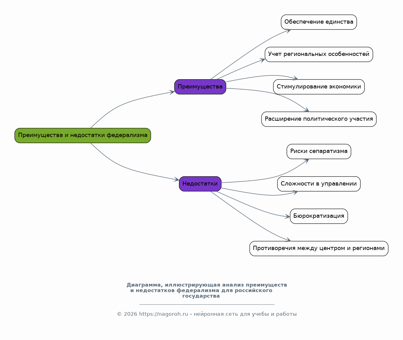
Преимущества и недостатки федерализма для российского государства

Содержимое раздела

В этом разделе будет представлен анализ преимуществ и недостатков федерализма как формы государственного устройства для России. Рассматриваются положительные аспекты, такие как обеспечение единства, учет региональных особенностей, стимулирование экономического развития и расширение политического участия. Также будут проанализированы недостатки, такие как возможные риски сепаратизма, сложности в управлении, бюрократизация и потенциальные противоречия между центром и регионами. Будет дана объективная оценка эффективности федерализма в различных областях.

Экономические и социальные последствия перехода к федерализму

Содержимое раздела

Данный раздел посвящен анализу экономических и социальных последствий перехода России к федерализму. Будет рассмотрено, как федерализм повлиял на распределение ресурсов, развитие рыночных отношений, налоговую систему и региональную экономическую политику. Анализируются социальные аспекты, такие как воздействие на этнические отношения, культурное многообразие, образовательные и здравоохранительные системы, а также уровень жизни в различных регионах. Рассматриваются вопросы социального неравенства и социальной стабильности.

Сравнительный анализ федеративных моделей в других странах

Содержимое раздела

Раздел включает в себя сравнительный анализ федеративных моделей, реализованных в других странах мира. Будут рассмотрены различные подходы к организации федеративного устройства, особенности распределения полномочий между центром и регионами, а также механизмы обеспечения единства и учета интересов различных субъектов. Анализируются примеры успешных и неуспешных федераций, выявляются факторы, способствующие эффективности федерализма. Сравнительный анализ позволит выявить лучшие практики и уроки для России.

Заключение

Содержимое раздела

В заключении будет представлен общий обзор исследования, суммированы основные выводы и результаты, достигнутые в ходе анализа перехода от имперской системы к федеративной модели в России. Будет дан краткий анализ эффективности федерализма в контексте обеспечения стабильности, развития и учета интересов различных регионов страны. Оцениваются перспективы развития федеративных отношений в России с учетом как исторических особенностей, так и современных вызовов. Подводятся итоги исследования и делаются выводы о влиянии федерализма на различные сферы общественной жизни.

Список литературы

Содержимое раздела

В этом разделе будет представлен список использованной литературы, включенной в исследование, для подтверждения всей информации и рассуждений. Список будет включать в себя как научные статьи и монографии, так и нормативные правовые акты, статистические данные и другие источники, использованные в процессе исследования. Документы будут структурированы в соответствии с принятыми академическими стандартами и форматами библиографических записей. Формат списка будет отвечать всем требованиям научного цитирования.

Получи Такой Доклад

До 90% уникальность
Готовый файл Word
Оформление по ГОСТ
Список источников по ГОСТ
Таблицы и схемы
Презентация

Создать Доклад на любую тему за 5 минут

Создать

#6140605