Нейросеть

Эволюция исторических форм российского государства-цивилизации: от истоков до современности (Доклад)

Нейросеть для создания доклада Гарантия уникальности Строго по ГОСТу Высочайшее качество Поддержка 24/7

Данный доклад представляет собой углубленный анализ эволюции российского государства-цивилизации, рассматривая ключевые этапы его формирования и трансформации. Исследование охватывает широкий спектр исторических периодов, от образования Древнерусского государства до современных вызовов и перспектив. Особое внимание уделяется влиянию различных факторов, таких как географическое положение, культурные особенности и внешние воздействия, на формирование уникальной модели государственности. В рамках доклада анализируются различные формы существования российского государства, включая империи, самодержавие и советский период, с акцентом на их особенности и взаимосвязи. Цель работы — предоставить комплексное понимание исторического развития России как цивилизационного феномена.

Идея:

Основная идея доклада заключается в выявлении закономерностей и особенностей, присущих российскому государству на протяжении его истории. Представленный анализ позволит понять, как формировались и эволюционировали различные формы государственности в России, а также оценить их влияние на современное состояние страны.

Актуальность:

Актуальность данного исследования обусловлена необходимостью глубокого понимания исторического контекста развития России в условиях современных вызовов. Анализ исторических форм позволяет лучше понять текущие политические процессы, культурные особенности и перспективы развития страны, а также способствует формированию более объективного взгляда на российскую цивилизацию.

Оглавление:

Введение

Древнерусское государство: формирование и особенности

Московское царство: централизация и расширение территории

Российская империя: трансформация и модернизация

Советский период: эксперимент и противоречия

Российская Федерация: современное государство

Влияние факторов на формирование государства-цивилизации

Заключение

Список литературы

Наименование образовательного учреждения

Доклад

на тему

Эволюция исторических форм российского государства-цивилизации: от истоков до современности

Выполнил: ФИО

Руководитель: ФИО

Содержание

  • Введение 1
  • Древнерусское государство: формирование и особенности 2
  • Московское царство: централизация и расширение территории 3
  • Российская империя: трансформация и модернизация 4
  • Советский период: эксперимент и противоречия 5
  • Российская Федерация: современное государство 6
  • Влияние факторов на формирование государства-цивилизации 7
  • Заключение 8
  • Список литературы 9

Введение

Содержимое раздела

Вводный раздел презентует общую структуру доклада, обозначает его цели, задачи и методологию исследования. Он включает в себя краткий обзор ключевых исторических периодов, которые будут рассмотрены, а также обоснование актуальности выбранной темы. Введение также содержит определение основных понятий, таких как "государство-цивилизация" и "исторические формы", для обеспечения единого понимания терминологии. Этот раздел служит своеобразным ориентиром для дальнейшего погружения в материал, задавая рамки исследования и обозначая его ключевые аспекты.

Древнерусское государство: формирование и особенности

Содержимое раздела

Этот раздел посвящен анализу формирования и развития Древнерусского государства, рассматривая его политические, социальные и культурные особенности. В нем исследуются ключевые этапы становления государственности, включая принятие христианства и влияние византийской культуры. Будут проанализированы основные институты власти, социальная структура общества и роль княжеской власти в формировании древнерусской цивилизации. Рассматривается влияние географического положения и торговых путей на развитие государства, а также его взаимоотношения с соседними народами.

Московское царство: централизация и расширение территории

Содержимое раздела

Рассматривается период централизации власти и расширения территории Московского царства. Анализируются политические процессы, такие как объединение русских земель, борьба с Ордой и формирование самодержавной власти. Изучается роль Ивана Грозного и его реформ, а также последствия Смутного времени. Будут рассмотрены особенности социальной структуры Московского царства, включая формирование крепостного права и рост дворянства. Также будет проанализировано влияние внешней политики на формирование российской государственности.

Российская империя: трансформация и модернизация

Содержимое раздела

Этот раздел посвящен анализу трансформации Московского царства в Российскую империю. Рассматриваются реформы Петра I, Екатерины II и других правителей, направленные на модернизацию государства и общества. Анализируется процесс расширения империи, колонизация новых территорий и влияние на другие народы. Будут рассмотрены особенности политической системы империи, социальные изменения и культурное развитие. Также будет проанализирована роль России в европейской и мировой политике.

Советский период: эксперимент и противоречия

Содержимое раздела

Этот раздел фокусируется на советском периоде истории России, начиная с революции 1917 года. Анализируются политические преобразования, включая создание Советского Союза и установление коммунистической власти. Будут рассмотрены особенности экономической системы, социальные изменения и культурная политика. Изучается влияние Второй мировой войны на советское общество, а также процессы десталинизации и перестройки. Рассматривается роль Советского Союза в мировой политике и причины его распада.

Российская Федерация: современное государство

Содержимое раздела

Этот раздел анализирует современный период истории России, начиная с распада Советского Союза. Рассматриваются политические изменения, включая формирование Российской Федерации и становление новой системы власти. Анализируется экономическое развитие, социальные проблемы и культурные тенденции. Будут рассмотрены внешнеполитические вызовы и перспективы развития России в современном мире. Также будет проанализировано влияние исторических факторов на формирование современной российской государственности.

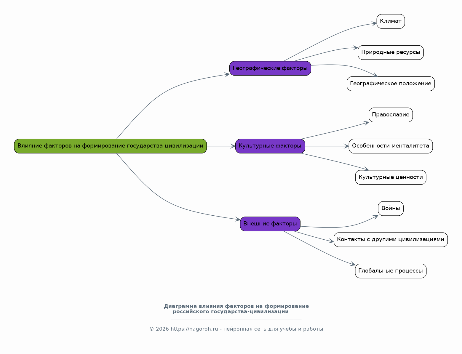
Влияние факторов на формирование государства-цивилизации

Содержимое раздела

В этом разделе анализируется влияние различных факторов на формирование и развитие российского государства-цивилизации на протяжении всей его истории. Рассматриваются географические особенности России, включая климат, природные ресурсы и географическое положение, и их влияние на политическое устройство и экономическое развитие. Анализируется роль культурных традиций, включая православие, особенности менталитета и культурные ценности, в формировании российской государственности. Будет рассмотрено воздействие внешних факторов, таких как войны, контакты с другими цивилизациями и глобальные процессы, на эволюцию России.

Заключение

Содержимое раздела

В заключении обобщаются основные выводы, полученные в ходе исследования. Подводятся итоги анализа исторических форм российского государства-цивилизации и их эволюции. Оценивается роль различных факторов, влиявших на формирование российской государственности, и делается прогноз о перспективах ее развития. В заключении подчеркиваются ключевые особенности российской цивилизации и ее место в мировой истории. Обозначается значимость изучения исторического опыта для понимания современной России.

Список литературы

Содержимое раздела

Этот раздел содержит перечень использованной при подготовке доклада литературы. В него войдут книги, статьи и другие источники, которые были использованы в процессе исследования. Список литературы будет представлен в соответствии с требованиями к оформлению научных работ, указывая авторство, название работы, издательство и год публикации. Данный раздел служит для подтверждения достоверности представленной информации и предоставления возможности читателям для дальнейшего изучения темы. Список литературы будет включать как отечественные, так и зарубежные источники.

Получи Такой Доклад

До 90% уникальность
Готовый файл Word
Оформление по ГОСТ
Список источников по ГОСТ
Таблицы и схемы
Презентация

Создать Доклад на любую тему за 5 минут

Создать

#6116516