Нейросеть

Эволюция принципа светского государства: от советской модели к постсоветской трансформации (Доклад)

Нейросеть для создания доклада Гарантия уникальности Строго по ГОСТу Высочайшее качество Поддержка 24/7

Данный доклад представляет собой детальный анализ трансформации принципа светского государства в контексте советского и постсоветского периодов. Он исследует политические, социальные и культурные факторы, повлиявшие на изменение роли религии и государства в указанные эпохи. Особое внимание уделяется сравнительному анализу различных подходов к реализации светскости, а также их долгосрочному влиянию на общественные институты и идентичность. Исследование включает в себя обзор ключевых правовых актов, политических деклараций и социологических данных, определяющих эволюцию светского государства.

Идея:

Доклад направлен на углубление понимания исторических процессов, сформировавших современную модель взаимоотношений между государством и религией в России. Он предлагает критический анализ советского наследия и его влияния на формирование постсоветской религиозной политики.

Актуальность:

Актуальность исследования обусловлена продолжающимися дискуссиями о роли религии в современном российском обществе и государстве. Понимание исторической динамики светскости необходимо для разработки обоснованных подходов к регулированию религиозных отношений и обеспечению свободы совести.

Оглавление:

Введение

Особенности советской модели светскости

Перестройка и изменение государственной политики в отношении религии

Постсоветский период: правовые основы и политические реалии

Религиозные организации и государство: взаимодействие, сотрудничество и конфликты

Влияние на общественные институты и идентичность

Сравнительный анализ и международный опыт

Заключение

Список литературы

Наименование образовательного учреждения

Доклад

на тему

Эволюция принципа светского государства: от советской модели к постсоветской трансформации

Выполнил: ФИО

Руководитель: ФИО

Содержание

  • Введение 1
  • Особенности советской модели светскости 2
  • Перестройка и изменение государственной политики в отношении религии 3
  • Постсоветский период: правовые основы и политические реалии 4
  • Религиозные организации и государство: взаимодействие, сотрудничество и конфликты 5
  • Влияние на общественные институты и идентичность 6
  • Сравнительный анализ и международный опыт 7
  • Заключение 8
  • Список литературы 9

Введение

Содержимое раздела

Введение в тему включает в себя определение основных понятий, таких как "светское государство", "религия" и "государство", а также краткий обзор исторического контекста, предшествующего советскому периоду. Будут рассмотрены предпосылки формирования светского государства в России, включая влияние европейских просветительских идей и опыт других стран. Этот раздел обосновывает значимость исследования и формулирует исследовательские вопросы, связанные с эволюцией светскости в указанные периоды. Далее последует объяснение методологии исследования, включая используемые источники и методы.

Особенности советской модели светскости

Содержимое раздела

Этот раздел посвящен анализу советской модели светского государства, ее идеологических основ и практического воплощения. Будет рассмотрена роль атеизма и антирелигиозной пропаганды в советском обществе, а также правовые аспекты, регулирующие взаимоотношения государства и религиозных организаций. Особое внимание будет уделено влиянию советской политики на религиозные общины, включая их репрессии и ограничения. Далее будет проанализирована трансформация религиозной жизни в условиях советской власти, включая развитие альтернативных форм религиозности и сопротивления режиму.

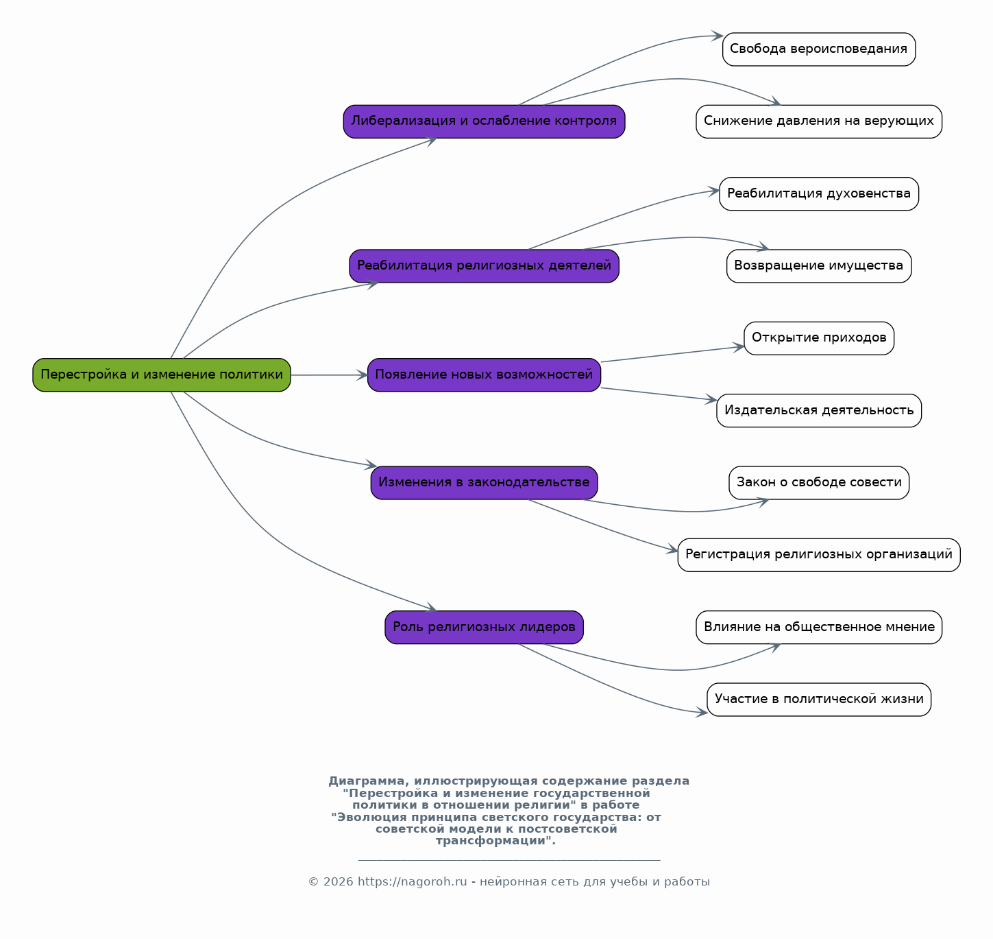
Перестройка и изменение государственной политики в отношении религии

Содержимое раздела

В этом пункте рассматривается период перестройки и его влияние на изменение государственной политики в отношении религии. Анализируются процессы либерализации и постепенного ослабления контроля над религиозной сферой, включая реабилитацию репрессированных религиозных деятелей и организаций. Особое внимание уделяется появлению новых возможностей для религиозной деятельности и ее последствиям. Далее будут рассмотрены изменения в законодательстве, регулирующем религиозные организации, и их влияние на общественные отношения, а также роль религиозных лидеров в политической жизни того периода.

Постсоветский период: правовые основы и политические реалии

Содержимое раздела

В данном разделе анализируются правовые основы светского государства в постсоветский период, включая принятие новых законов о свободе совести и религиозных объединениях. Рассматривается взаимодействие государства и религиозных организаций, включая вопросы финансирования, образования и участия в общественной жизни. Особое внимание уделяется влиянию религиозного фактора на политические процессы, включая отношения с традиционными конфессиями и распространение новых религиозных движений. Далее анализируется отношение общества к религии и светскости.

Религиозные организации и государство: взаимодействие, сотрудничество и конфликты

Содержимое раздела

Этот раздел посвящен анализу взаимодействия между религиозными организациями и государством в постсоветский период, с акцентом на различные формы сотрудничества и возникающие конфликты. Будут рассмотрены примеры участия религиозных организаций в общественной жизни, образовании и благотворительности. Особое внимание уделяется вопросам финансирования религиозных организаций и его влиянию на их независимость. Далее анализируются проблемы, связанные с соблюдением принципа светскости, и возможные пути разрешения конфликтных ситуаций, включая правовые, политические и общественные аспекты.

Влияние на общественные институты и идентичность

Содержимое раздела

В этом разделе анализируется влияние эволюции принципа светского государства на различные общественные институты и формирование национальной идентичности в России. Рассматривается роль религиозного фактора в образовании, культуре, средствах массовой информации и других сферах. Особое внимание уделяется взаимодействию между светскими и религиозными ценностями, а также вопросам толерантности и межрелигиозного диалога. Далее будет рассмотрено изменение представления о российской идентичности в связи с религиозным возрождением и влиянием религиозных организаций на формирование общественных настроений.

Сравнительный анализ и международный опыт

Содержимое раздела

В данном разделе будет проведен сравнительный анализ российской модели светского государства с опытом других стран, таких как Франция, США и Германия. Рассматриваются различные подходы к реализации принципа светскости, их достоинства и недостатки, а также уроки, которые можно извлечь из международного опыта. Особое внимание уделяется проблемам, возникающим при взаимодействии государства и религии в условиях многообразия религиозных традиций и культур. Далее будут проанализированы международные стандарты свободы совести и их соответствие российской практике.

Заключение

Содержимое раздела

В заключении обобщаются основные выводы исследования, касающиеся эволюции принципа светского государства в советский и постсоветский периоды. Анализируется влияние исторических событий и политических решений на формирование современной модели взаимоотношений между государством и религией в России. Далее будут сформулированы рекомендации для дальнейших исследований и практические предложения по совершенствованию государственной политики в области свободы совести и религиозных отношений, а также перспективы развития светского государства в России.

Список литературы

Содержимое раздела

Список использованной литературы включает в себя научные статьи, монографии, законодательные акты, официальные документы и другие источники, использованные в процессе исследования. Он будет разделен на категории (например, книги, статьи, нормативные акты) для удобства. Каждый источник будет представлен в соответствии с общепринятыми стандартами цитирования (ГОСТ или APA). Указание всех источников необходимо для подтверждения достоверности исследования. Также список содержит электронные ресурсы.

Получи Такой Доклад

До 90% уникальность
Готовый файл Word
Оформление по ГОСТ
Список источников по ГОСТ
Таблицы и схемы
Презентация

Создать Доклад на любую тему за 5 минут

Создать

#5532262