Нейросеть

Феномен героев современности: Анализ трансформации образов и ценностей в период с 2014 по 2025 год (Доклад)

Нейросеть для создания доклада Гарантия уникальности Строго по ГОСТу Высочайшее качество Поддержка 24/7

Данное исследование посвящено комплексному анализу эволюции понятия "герой" в российском обществе в период с 2014 по 2025 год. Проект направлен на выявление ключевых факторов, влияющих на формирование героических образов, определение основных характеристик современных героев и оценку их воздействия на различные сферы жизни – от культуры и медиа до политики и общественной морали. Особое внимание уделяется выявлению региональных различий в восприятии героев и анализу трансформации традиционных представлений о героизме в условиях цифровизации и глобализации. Результаты исследования позволят лучше понять текущие социокультурные процессы и оценить роль героев в формировании национальной идентичности и ценностных ориентиров.

Идея:

Исследование предполагает создание многогранного портрета современного героя, сочетающего в себе как традиционные, так и инновационные черты. Основная идея заключается в выявлении связи между героическими образами и актуальными общественными трендами.

Актуальность:

Актуальность исследования обусловлена необходимостью осмысления происходящих в России социокультурных изменений. Понимание того, кто для современного общества является героем, позволяет лучше прогнозировать социальные процессы и формировать эффективные инструменты управления общественным сознанием.

Оглавление:

Введение

Теоретические основы исследования феномена героизма

Методология исследования: методы сбора и анализа данных

Анализ героических образов в российском медиа-пространстве (2014-2025)

Социологическое исследование: восприятие героев различными социальными группами

Влияние героев на формирование идентичности и ценностей

Региональные особенности восприятия героев

Заключение

Список литературы

Наименование образовательного учреждения

Доклад

на тему

Феномен героев современности: Анализ трансформации образов и ценностей в период с 2014 по 2025 год

Выполнил: ФИО

Руководитель: ФИО

Содержание

  • Введение 1
  • Теоретические основы исследования феномена героизма 2
  • Методология исследования: методы сбора и анализа данных 3
  • Анализ героических образов в российском медиа-пространстве (2014-2025) 4
  • Социологическое исследование: восприятие героев различными социальными группами 5
  • Влияние героев на формирование идентичности и ценностей 6
  • Региональные особенности восприятия героев 7
  • Заключение 8
  • Список литературы 9

Введение

Содержимое раздела

Вводная часть исследования представляет собой обоснование актуальности выбранной темы, формулировку исследовательских вопросов и задач, а также описание методологии исследования. В данном разделе будет проанализирована теоретическая база, включающая в себя труды отечественных и зарубежных исследователей, посвященные проблематике героизма, мифологии и социальной психологии. Также будет представлен обзор источников данных, которые будут использованы в ходе исследования, таких как: медиа-материалы, интервью, опросы общественного мнения и статистические данные. В заключении дается краткий обзор структуры работы.

Теоретические основы исследования феномена героизма

Содержимое раздела

Данный раздел посвящен теоретическому обоснованию исследования, опираясь на труды известных философов, социологов и культурологов. Будут рассмотрены различные подходы к определению понятия «герой», его роли в обществе и механизмам формирования героического образа. Особенное внимание уделяется анализу культурных кодов, влияющих на восприятие героизма в современном российском обществе, а также трансформации этого восприятия под воздействием новых медиа и глобализационных процессов. Будут проанализированы различные концепции героизма, от античных представлений до современных интерпретаций.

Методология исследования: методы сбора и анализа данных

Содержимое раздела

В этом разделе будет подробно описана методология, используемая в исследовании. Это включает в себя определение выборки, методы сбора данных (например, контент-анализ СМИ, глубинные интервью с представителями различных социальных групп, анализ социологических опросов) и методы анализа данных (например, статистический анализ, качественный анализ данных). Будет обоснован выбор конкретных методов и инструментов, а также описаны процедуры обеспечения надежности и валидности полученных результатов, для минимизации систематических ошибок. Также будет объяснен план работы и этапы проведения исследования.

Анализ героических образов в российском медиа-пространстве (2014-2025)

Содержимое раздела

В данном разделе будет проведен анализ репрезентации героических образов в российских средствах массовой информации, учитывая такие аспекты, как жанр, формат подачи и целевая аудитория. Будет исследована динамика изменений в представлении героев в течение анализируемого периода, выявлены основные тренды и выявлены ключевые медиа-персоны, формирующие героические образы в общественном сознании. Особое внимание будет уделено роли телевидения, интернета, социальных сетей и других медиа-платформ в формировании этих образов. Основной целью этого этапа является выявление доминирующих нарративов и ценностей.

Социологическое исследование: восприятие героев различными социальными группами

Содержимое раздела

В этой части исследования будут представлены результаты социологических опросов и интервью, направленных на выявление представлений о героях среди различных социальных групп (молодежь, люди старшего возраста, представители разных профессий и регионов). Будут проанализированы различия в восприятии героических образов, связанные с возрастом, образованием, местом проживания и другими социально-демографическими характеристиками. Особое внимание будет уделено выявлению ценностных ориентаций, которые лежат в основе этих представлений, а также факторов, влияющих на формирование личного восприятия героев в современном обществе. Цель - выявить общие тенденции и различия.

Влияние героев на формирование идентичности и ценностей

Содержимое раздела

В этом разделе будет проанализировано влияние образов героев на процессы формирования национальной и гражданской идентичности россиян, а также на формирование их ценностных ориентиров. Будет рассмотрено, как героические образы используются в образовании, культуре и политике для воспитания патриотизма и гражданской ответственности. Особое внимание будет уделено анализу потенциальных рисков и вызовов, связанных с манипулированием героическими образами, и их влиянием на общественное сознание. Будут предложены рекомендации по формированию позитивного и конструктивного образа героя.

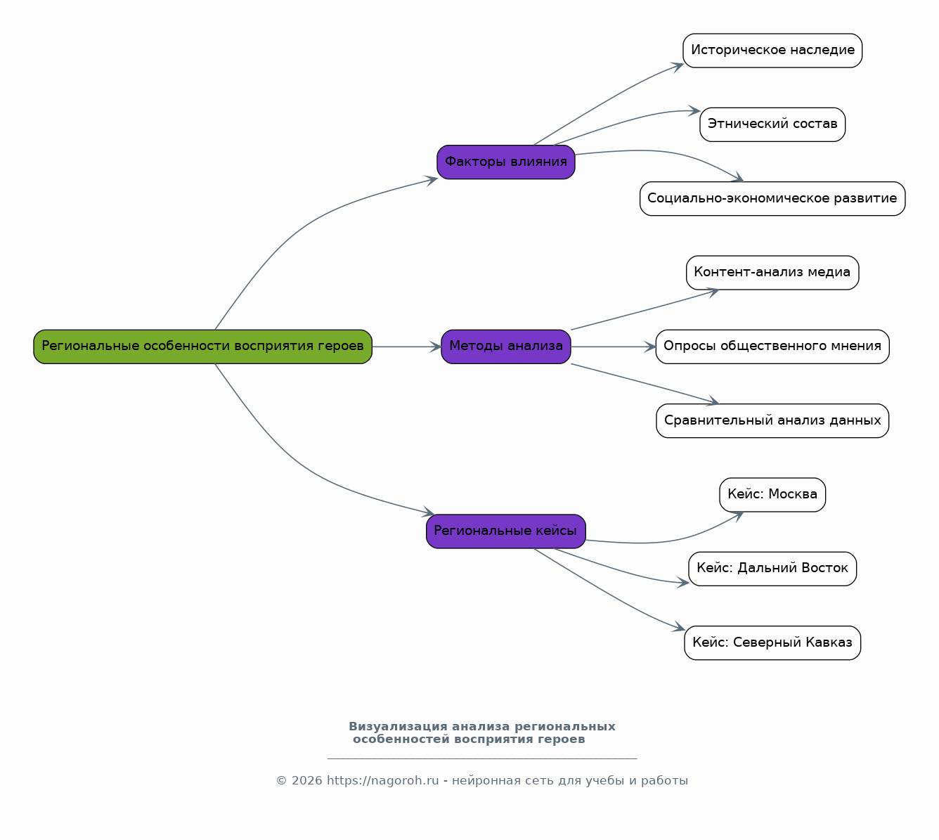
Региональные особенности восприятия героев

Содержимое раздела

Данный раздел посвящен анализу региональных различий в восприятии героев, учитывая культурные, исторические и социально-экономические особенности регионов России. Будут сопоставлены представления о героях в различных субъектах Федерации, выявлены факторы, влияющие на эти различия (историческое наследие, этнический состав населения, уровень социально-экономического развития). Особое внимание будет уделено анализу региональных медиа-пространств и их роли в формировании героических образов. Цель - выявление общих тенденций и специфики в разных регионах, что позволит получить более полное представление о героях.

Заключение

Содержимое раздела

В заключительной части будут представлены основные выводы, полученные в ходе исследования. Будут подведены итоги, обобщены основные результаты и сформулированы ответы на поставленные в начале работы исследовательские вопросы. Будет дана оценка степени достижения поставленных целей и задач, а также обозначены перспективы дальнейших исследований. Будут сформулированы рекомендации по практическому применению полученных результатов. В заключении будут подчеркнуты значимость исследования и его вклад в понимание современных социокультурных процессов.

Список литературы

Содержимое раздела

В данном разделе представлен подробный список использованной литературы, включающий в себя научные статьи, монографии, диссертации, нормативно-правовые акты, статистические данные и другие источники, использованные в ходе исследования. Список будет структурирован по алфавиту и оформлен в соответствии с требованиями ГОСТ. Особое внимание будет уделено корректности цитирования и оформлению ссылок на все использованные источники для обеспечения прозрачности и проверяемости полученных результатов. Таким образом автор подтверждает свою добросовестность.

Получи Такой Доклад

До 90% уникальность
Готовый файл Word
Оформление по ГОСТ
Список источников по ГОСТ
Таблицы и схемы
Презентация

Создать Доклад на любую тему за 5 минут

Создать

#5692421