Нейросеть

Философия эпохи Нового времени: основные направления, проблемы и выдающиеся особенности (Доклад)

Нейросеть для создания доклада Гарантия уникальности Строго по ГОСТу Высочайшее качество Поддержка 24/7

Данный доклад посвящен всестороннему исследованию философии Нового времени, охватывающему ключевые направления мысли, основные проблемные поля и специфические характеристики этой эпохи. В рамках исследования будет рассмотрено влияние социальных, политических и научных изменений на формирование философских идей, начиная с эпохи Возрождения и заканчивая периодом Просвещения. Особое внимание уделено анализу творчества выдающихся мыслителей, определивших развитие философской мысли в указанный период. Ключевой задачей является выявление закономерностей и тенденций в эволюции философских учений.

Идея:

Доклад призван систематизировать знания о философии Нового времени, выявляя ее ключевые аспекты и значение для современного понимания мира. Акцент делается на демонстрации взаимосвязи между философскими идеями и историческим контекстом.

Актуальность:

Изучение философии Нового времени сохраняет актуальность в контексте осмысления истоков современной западной цивилизации и ее ценностей. Понимание философских концепций того периода необходимо для анализа современных социальных, политических и этических проблем.

Оглавление:

Введение

Общая характеристика философии Нового времени: исторический контекст и основные черты

Рационализм: Декарт, Спиноза, Лейбниц и их вклад в философию

Эмпиризм: Локк, Беркли, Юм и их роль в развитии философии

Политическая философия Нового времени: от Гоббса до Руссо

Философия Просвещения: основные идеи и представители

Критика разума и проблемы познания в философии Нового времени

Заключение

Список литературы

Наименование образовательного учреждения

Доклад

на тему

Философия эпохи Нового времени: основные направления, проблемы и выдающиеся особенности

Выполнил: ФИО

Руководитель: ФИО

Содержание

  • Введение 1
  • Общая характеристика философии Нового времени: исторический контекст и основные черты 2
  • Рационализм: Декарт, Спиноза, Лейбниц и их вклад в философию 3
  • Эмпиризм: Локк, Беркли, Юм и их роль в развитии философии 4
  • Политическая философия Нового времени: от Гоббса до Руссо 5
  • Философия Просвещения: основные идеи и представители 6
  • Критика разума и проблемы познания в философии Нового времени 7
  • Заключение 8
  • Список литературы 9

Введение

Содержимое раздела

Вводная часть доклада, представляющая предмет исследования - философию Нового времени. Здесь обозначаются основные цели и задачи работы, а также дается краткий обзор основных направлений философской мысли в рассматриваемую эпоху. Обосновывается выбор темы и ее актуальность, подчеркивается значимость изучения философии Нового времени для понимания последующего развития европейской культуры и философии. Также кратко раскрывается структура доклада и обозначаются основные этапы исследования.

Общая характеристика философии Нового времени: исторический контекст и основные черты

Содержимое раздела

Данный раздел посвящен анализу исторического контекста, в котором развивалась философия Нового времени. Будут рассмотрены ключевые события и процессы, такие как Реформация, научная революция и эпоха Просвещения, повлиявшие на формирование философских идей. Также будет представлен обзор основных характеристик философии Нового времени, включая акцент на рациональность, эмпиризм и индивидуализм. Раскроется переход от схоластической традиции к новым методам познания и осмысления мира.

Рационализм: Декарт, Спиноза, Лейбниц и их вклад в философию

Содержимое раздела

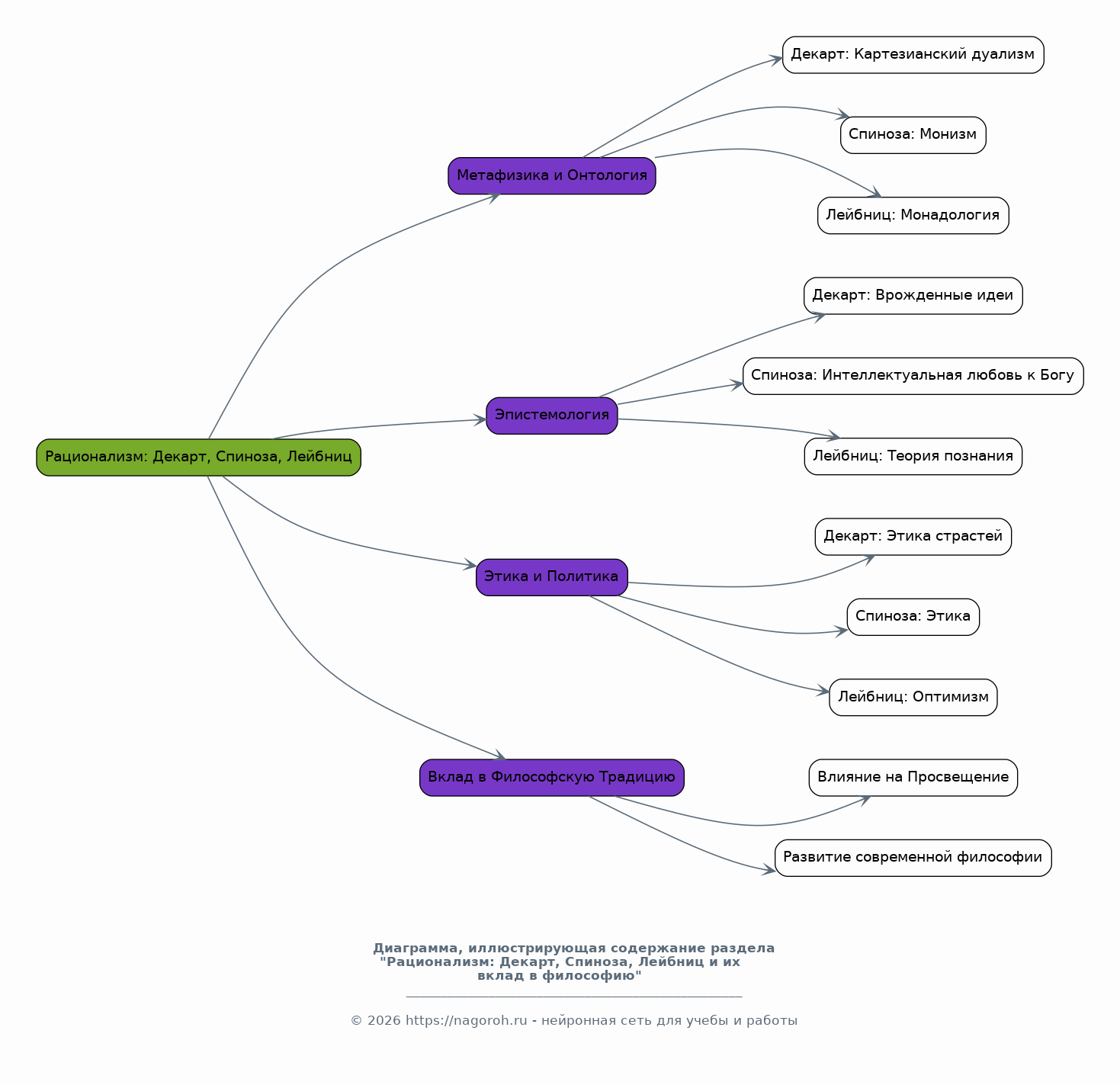
В этом разделе будет проведен подробный анализ рационалистической философии, представленной работами Декарта, Спинозы и Лейбница. Будут рассмотрены основные идеи, методы и концепции каждого из этих философов, включая картезианский дуализм, монизм Спинозы и теорию монадологии Лейбница. Особое внимание будет уделено их вкладу в развитие метафизики, эпистемологии и этики, а также влиянию их идей на последующую философскую традицию. Будет показано, как рационализм формировал новые подходы к познанию.

Эмпиризм: Локк, Беркли, Юм и их роль в развитии философии

Содержимое раздела

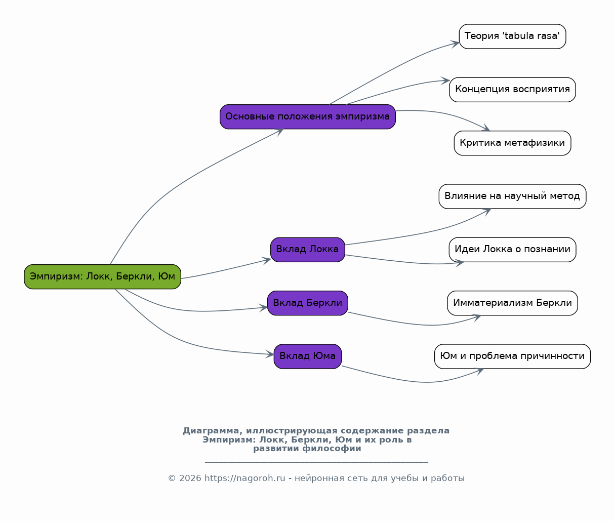
Раздел, посвященный эмпиризму, рассмотрит труды Локка, Беркли и Юма. Будут проанализированы основные положения эмпиризма, такие как теория табула раса, концепция восприятия и критика метафизики. Будет исследовано, как эмпиризм повлиял на формирование новых подходов к познанию и научному методу. Будет проведена оценка роли эмпиризма в создании новых подходов к познанию и научному методу, а также его влияния на развитие философии в целом, с акцентом на критику рационализма.

Политическая философия Нового времени: от Гоббса до Руссо

Содержимое раздела

Данный раздел посвящен анализу политической философии Нового времени, с акцентом на работы Гоббса и Руссо. Будут рассмотрены основные идеи этих мыслителей о природе государства, общественном договоре и правах человека. Особое внимание будет уделено их вкладу в формирование современных политических теорий, включая концепции суверенитета, свободы и равенства. Также будет проведен анализ влияния их идей на последующее развитие политической мысли и практику.

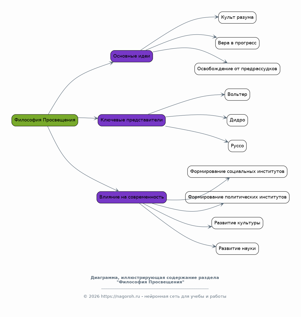
Философия Просвещения: основные идеи и представители

Содержимое раздела

В этом разделе будет рассмотрена философия Просвещения, охватывающая ее основные идеи, включая культ разума, веру в прогресс и стремление к освобождению от предрассудков. Будут проанализированы работы ключевых представителей Просвещения, таких как Вольтер, Дидро и Руссо. Раскрыто влияние идей Просвещения на формирование современных социальных и политических институтов, а также его значение для развития культуры и науки. Важно показать вклад в развитие современного общества.

Критика разума и проблемы познания в философии Нового времени

Содержимое раздела

Раздел посвящен критике разума и проблемам познания, возникающим в философии Нового времени. Будут рассмотрены различные подходы к познанию, включая рационализм и эмпиризм, а также их ограничения. Особое внимание будет уделено анализу эпистемологических проблем, связанных с восприятием, опытом и знанием. Рассмотрены философские попытки преодоления скептицизма и поисков истины в условиях новых вызовов и сомнений, что было характерно для развития философии этого периода.

Заключение

Содержимое раздела

В заключительной части доклада подводятся итоги исследования философии Нового времени. Обобщаются основные выводы, сделанные в ходе анализа различных направлений и проблем, рассмотренных в работе. Подчеркивается значимость философии Нового времени для понимания современных философских, социальных и культурных процессов. Формулируются основные достижения и ограничения, а также указываются перспективы дальнейшего изучения данной темы. Дается оценка общего вклада философии Нового времени.

Список литературы

Содержимое раздела

В этом разделе представлен список использованной литературы, включая основные труды философов Нового времени, а также научные статьи и монографии, использованные в процессе исследования. Список организован в соответствии с принятыми академическими стандартами, обеспечивая полную и точную информацию об источниках. Перечень включает в себя как оригинальные тексты, так и современные исследования, что позволяет оценить глубину и полноту проведенного анализа. Этот раздел демонстрирует научную обоснованность доклада.

Получи Такой Доклад

До 90% уникальность
Готовый файл Word
Оформление по ГОСТ
Список источников по ГОСТ
Таблицы и схемы
Презентация

Создать Доклад на любую тему за 5 минут

Создать

#5474629