Нейросеть

Философия Роджера Бэкона: Исследование Научного Метода и Его Влияние (Доклад)

Нейросеть для создания доклада Гарантия уникальности Строго по ГОСТу Высочайшее качество Поддержка 24/7

Данный доклад посвящен анализу философских взглядов и научных достижений английского философа и ученого Роджера Бэкона. В работе будут рассмотрены его ключевые идеи, касающиеся роли опыта и эксперимента в познании, а также его вклад в развитие научного метода. Будет проанализировано влияние трудов Бэкона на формирование современной науки, его критика схоластической философии и акцент на эмпирических исследованиях. В заключение, будет дана оценка значения наследия Бэкона для истории философии и науки.

Идея:

Основная идея доклада заключается в рассмотрении философии Роджера Бэкона в контексте развития научного знания. Акцент будет сделан на его новаторском подходе к познанию и его роли в переходе от схоластической традиции к более эмпирически ориентированной науке.

Актуальность:

Изучение философии Роджера Бэкона актуально для понимания истоков современной науки. Его акцент на эмпиризме и экспериментальном методе остается актуальным для современных научных исследований. Доклад позволит лучше понять процесс формирования научного знания и его эволюцию от средневековых взглядов к современным научным парадигмам.

Оглавление:

Введение

Жизнь и эпоха Роджера Бэкона

Философские взгляды Роджера Бэкона

Научный метод Роджера Бэкона

Вклад Роджера Бэкона в науку

Влияние Бэкона на последующие поколения

Критика и интерпретации философии Бэкона

Заключение

Список литературы

Наименование образовательного учреждения

Доклад

на тему

Философия Роджера Бэкона: Исследование Научного Метода и Его Влияние

Выполнил: ФИО

Руководитель: ФИО

Содержание

  • Введение 1
  • Жизнь и эпоха Роджера Бэкона 2
  • Философские взгляды Роджера Бэкона 3
  • Научный метод Роджера Бэкона 4
  • Вклад Роджера Бэкона в науку 5
  • Влияние Бэкона на последующие поколения 6
  • Критика и интерпретации философии Бэкона 7
  • Заключение 8
  • Список литературы 9

Введение

Содержимое раздела

Введение служит для представления темы, целей и задач исследования. В нем будет дана общая характеристика эпохи, в которой жил и творил Роджер Бэкон, а также указаны основные проблемы, которые будут рассмотрены в докладе. Будет представлен краткий обзор научных интересов Бэкона, его основные труды и их значение для развития науки. Введение также включает в себя обоснование актуальности изучения наследия этого ученого в контексте современной науки и философии.

Жизнь и эпоха Роджера Бэкона

Содержимое раздела

Этот раздел посвящен биографии Роджера Бэкона и контексту его жизни. Будут рассмотрены основные события, повлиявшие на формирование его взглядов, такие как распространение знаний о трудах античных философов и развитие университетов. Особое внимание будет уделено его образованию, контактам с другими учеными и переломным моментам в его судьбе, которые оказали воздействие на его философские и научные воззрения. Также будет проанализирована политическая и культурная обстановка того времени, влиявшая на его деятельность.

Философские взгляды Роджера Бэкона

Содержимое раздела

В данном разделе будет проведен анализ ключевых философских идей Роджера Бэкона. Будут рассмотрены его взгляды на природу познания, роль опыта и разума, а также его критика схоластической философии. Особое внимание будет уделено его концепции научного метода, основанного на наблюдении, эксперименте и математических расчетах. Также будут изучены его представления о влиянии религии и науки, этике и морали в его философском учении.

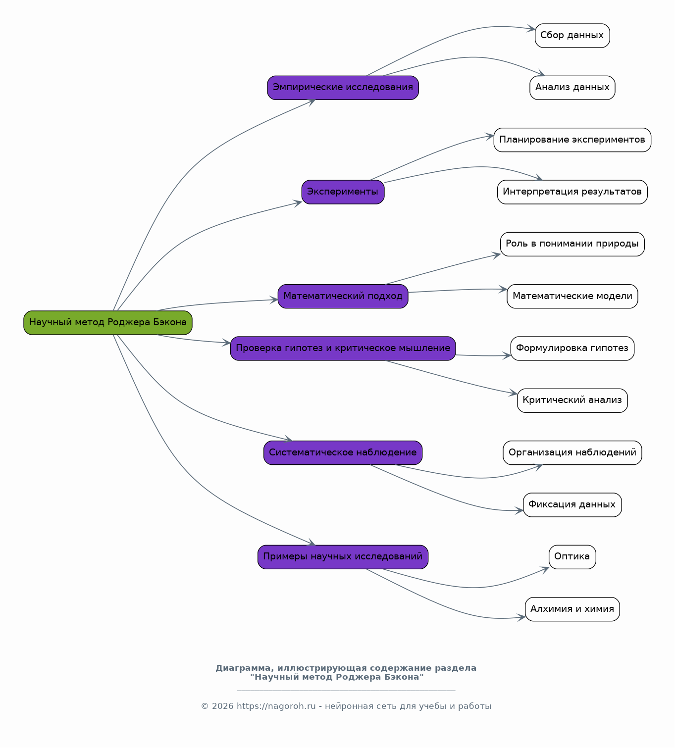
Научный метод Роджера Бэкона

Содержимое раздела

Этот раздел посвящен детальному рассмотрению научного метода, предложенного Роджером Бэконом. Будут проанализированы его принципы, включая акцент на эмпирические исследования, эксперименты и математический подход. Будет рассмотрено, как Бэкон видел роль математики в понимании природы и необходимость систематического наблюдения. Особое внимание будет уделено его представлениям о важности проверки гипотез и критического мышления, что является основой современного научного подхода. Будут рассмотрены конкретные примеры его научных исследований.

Вклад Роджера Бэкона в науку

Содержимое раздела

В данном разделе будет проанализирован конкретный вклад Роджера Бэкона в различные области науки. Будут рассмотрены его достижения в области оптики, алхимии, астрономии и других науках. Особое внимание будет уделено его изобретениям и открытиям, а также его роли в распространении научных знаний своего времени. Также будет проанализировано, как его работы повлияли на развитие научного знания и технологического прогресса в будущем.

Влияние Бэкона на последующие поколения

Содержимое раздела

В этом разделе будет рассмотрено влияние идей Роджера Бэкона на развитие науки и философии последующих столетий. Будет проанализировано, как его труды повлияли на формировании научного мировоззрения в эпоху Возрождения и Просвещения. Особое внимание будет уделено его влиянию на таких ученых, как Фрэнсис Бэкон и других представителей научного сообщества. Также будет рассмотрено, как его идеи отразились в различных областях науки и философии.

Критика и интерпретации философии Бэкона

Содержимое раздела

Этот раздел посвящен анализу критики и различных интерпретаций философии Роджера Бэкона. Будут рассмотрены основные направления критики его идей, как со стороны современников, так и со стороны последующих философов и ученых. Особое внимание будет уделено различным подходам в интерпретации его трудов, включая акценты на его эмпиризме, мистицизме, или религиозных взглядах. Будет проведен анализ полемик вокруг его взглядов и их влияния на развитие различных направлений философской мысли.

Заключение

Содержимое раздела

В заключении будут подведены итоги исследования и сформулированы основные выводы о значении философии Роджера Бэкона. Будет дана общая оценка его вклада в развитие науки и философии, а также его роли в переходе к новому этапу научного познания. Будут подчеркнуты основные положения его философского учения и его актуальность для современности. В заключении будет предложено видение перспектив дальнейшего изучения наследия Роджера Бэкона.

Список литературы

Содержимое раздела

В этом разделе будет представлен список использованных источников. Будут указаны основные работы Роджера Бэкона, а также научные статьи и монографии, использованные в процессе исследования. Будет обеспечена полнота цитирования и соответствие требованиям оформления списка литературы. Список литературы будет включать в себя как русскоязычные, так и англоязычные источники, используемые в ходе исследования.

Получи Такой Доклад

До 90% уникальность
Готовый файл Word
Оформление по ГОСТ
Список источников по ГОСТ
Таблицы и схемы
Презентация

Создать Доклад на любую тему за 5 минут

Создать

#5710705