Нейросеть

Физическая культура в рекреации и реабилитации человека: теоретические основы и практические аспекты (Доклад)

Нейросеть для создания доклада Гарантия уникальности Строго по ГОСТу Высочайшее качество Поддержка 24/7

Данный доклад посвящен исследованию роли физической культуры в рекреационных и реабилитационных процессах, направленных на повышение качества жизни человека. В работе рассматриваются различные аспекты влияния физической активности на физическое и психоэмоциональное состояние людей, а также анализируются современные методы и подходы к применению физических упражнений в данных областях. Особое внимание уделяется практическим рекомендациям по организации занятий физической культурой для различных категорий населения, включая людей с ограниченными возможностями здоровья и пожилых людей. Представлены результаты анализа эффективности различных видов физической активности на основе научных исследований.

Идея:

Основная идея доклада заключается в демонстрации многогранности влияния физической культуры на здоровье человека, рассматривая ее как эффективный инструмент рекреации и реабилитации. Доклад призван показать важность интеграции физической активности в повседневную жизнь для улучшения физического и психологического благополучия.

Актуальность:

Актуальность данного исследования обусловлена ростом интереса к здоровому образу жизни и профилактике заболеваний, связанному с современным уровнем жизни. Физическая культура играет ключевую роль в поддержании здоровья, реабилитации после болезней и повышении качества жизни, что делает данную тему крайне значимой для современной науки и практики.

Оглавление:

Введение

Теоретические основы рекреации и реабилитации средствами физической культуры

Роль физической культуры в профилактике заболеваний

Методики физической реабилитации при различных заболеваниях

Особенности организации занятий физической культурой для различных категорий населения

Современные технологии и инновации в области физической культуры для рекреации и реабилитации

Практическое применение физической культуры в рекреационных и реабилитационных центрах

Заключение

Список литературы

Наименование образовательного учреждения

Доклад

на тему

Физическая культура в рекреации и реабилитации человека: теоретические основы и практические аспекты

Выполнил: ФИО

Руководитель: ФИО

Содержание

  • Введение 1
  • Теоретические основы рекреации и реабилитации средствами физической культуры 2
  • Роль физической культуры в профилактике заболеваний 3
  • Методики физической реабилитации при различных заболеваниях 4
  • Особенности организации занятий физической культурой для различных категорий населения 5
  • Современные технологии и инновации в области физической культуры для рекреации и реабилитации 6
  • Практическое применение физической культуры в рекреационных и реабилитационных центрах 7
  • Заключение 8
  • Список литературы 9

Введение

Содержимое раздела

Введение в проблематику физической культуры в рекреации и реабилитации, представляющее цель и задачи исследования. Данный раздел освещает актуальность темы, обосновывая необходимость изучения влияния физической активности на восстановление и поддержание здоровья человека. Рассматриваются основные понятия: рекреация, реабилитация, физическая культура, их взаимосвязь и значимость в современном обществе. Также вводится структура доклада, обозначаются ключевые вопросы, которые будут рассмотрены в последующих разделах, демонстрируя логику исследования и его практическую значимость для различных групп населения.

Теоретические основы рекреации и реабилитации средствами физической культуры

Содержимое раздела

Данный раздел посвящен теоретическим аспектам использования физической культуры в рекреации и реабилитации. Раскрываются основные принципы и методы организации физических занятий с учетом физиологических особенностей организма человека, направленные на восстановление здоровья и улучшение качества жизни. Обсуждаются различные виды физической активности, их влияние на разные системы организма человека, начиная с сердечно-сосудистой и дыхательной систем, заканчивая опорно-двигательным аппаратом и нервной системой. Особое внимание уделяется механизмам адаптации организма к физическим нагрузкам и планированию тренировочного процесса.

Роль физической культуры в профилактике заболеваний

Содержимое раздела

Рассматриваются превентивные аспекты применения физической культуры, акцентируя внимание на профилактике различных заболеваний, таких как сердечно-сосудистые заболевания, сахарный диабет, ожирение и депрессия. Описываются механизмы воздействия физической активности на снижение риска развития этих заболеваний, включая улучшение метаболизма, контроль веса и укрепление иммунной системы. Представлены рекомендации по видам и интенсивности физической нагрузки для различных категорий населения, обеспечивающие максимальный профилактический эффект. Анализируются данные научных исследований, подтверждающие эффективность физической активности в профилактике хронических заболеваний.

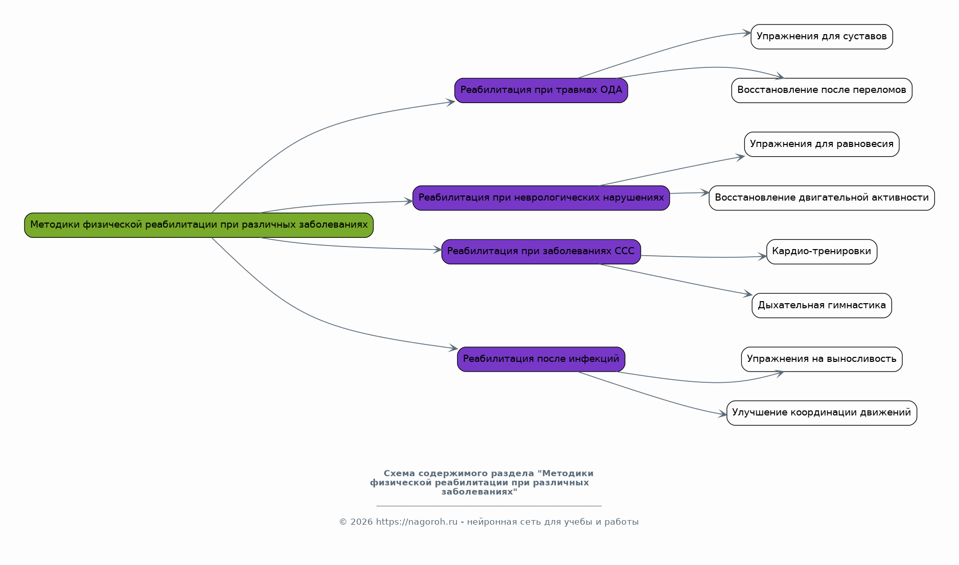
Методики физической реабилитации при различных заболеваниях

Содержимое раздела

Детально рассматриваются методики физической реабилитации при различных заболеваниях и состояниях, таких как травмы опорно-двигательного аппарата, неврологические нарушения, заболевания сердечно-сосудистой системы и последствия перенесенных инфекций. Представлены конкретные физические упражнения и комплексы, разработанные для восстановления функциональности организма и улучшения качества жизни пациентов. Описываются принципы построения реабилитационных программ, учитывающие индивидуальные особенности и способности каждого пациента, а также этапы реабилитации. Раздел включает примеры практического применения методик.

Особенности организации занятий физической культурой для различных категорий населения

Содержимое раздела

Оцениваются особенности организации занятий физической культурой с учетом возрастных, гендерных и физиологических различий, а также различных групп населения, включая детей, подростков, пожилых людей и людей с ограниченными возможностями здоровья. Описываются методы адаптации тренировочных программ и упражнений, обеспечивающие безопасность и эффективность занятий для каждой группы. Особое внимание уделяется планированию тренировок, выбору подходящих видов физической активности и контролю за состоянием здоровья занимающихся. Представлены примеры адаптированных программ для различных условий.

Современные технологии и инновации в области физической культуры для рекреации и реабилитации

Содержимое раздела

Рассматриваются современные технологии и инновации, применяемые в области физической культуры для рекреации и реабилитации, включая использование виртуальной реальности, фитнес-тренажеров с биологической обратной связью, телемедицины и мобильных приложений. Описываются принципы работы данных технологий, их преимущества и недостатки, а также возможности применения в различных условиях. Анализируется эффективность применения инновационных подходов в сравнении с традиционными методиками. Приводятся примеры успешных кейсов использования современных технологий в различных реабилитационных и рекреационных программах.

Практическое применение физической культуры в рекреационных и реабилитационных центрах

Содержимое раздела

Представлен анализ практического применения физической культуры в рекреационных и реабилитационных центрах, включая организацию тренировок, разработку программ и оценку эффективности занятий. Описываются различные виды оборудования и снаряжения, используемые для проведения занятий. Рассматриваются методы оценки физического состояния занимающихся и мониторинга прогресса. Анализируются примеры успешных рекреационных и реабилитационных программ, а также факторы, влияющие на их эффективность. Представлены рекомендации по улучшению качества программ.

Заключение

Содержимое раздела

В заключении обобщаются основные выводы исследования, подчеркивается значимость физической культуры в рекреации и реабилитации. Акцентируется внимание на перспективах дальнейших исследований, а также на практической значимости представленных результатов для специалистов и широкой общественности. Подводятся итоги по основным направлениям работы, выделяются ключевые моменты, подтверждающие эффективность использования физической культуры для улучшения здоровья и повышения качества жизни. Приводятся практические рекомендации.

Список литературы

Содержимое раздела

Данный раздел содержит список использованной литературы, включая научные статьи, монографии и другие источники, на которые были сделаны ссылки в процессе написания доклада. Литература представлена в соответствии с требованиями к оформлению списка литературы, принятыми в научных изданиях, с указанием авторов, названий работ, издательств, годов издания и страниц. Список литературы служит подтверждением серьезности исследования, представляя собой основу для дальнейшего изучения темы. Обеспечивает информационную поддержку для читателей, желающих получить более глубокие знания по рассматриваемой проблеме.

Получи Такой Доклад

До 90% уникальность
Готовый файл Word
Оформление по ГОСТ
Список источников по ГОСТ
Таблицы и схемы
Презентация

Создать Доклад на любую тему за 5 минут

Создать

#6095167