Нейросеть

Формирование белорусской нации: исторические этапы и современные вызовы (Доклад)

Нейросеть для создания доклада Гарантия уникальности Строго по ГОСТу Высочайшее качество Поддержка 24/7

Данный доклад посвящен эволюции белорусской нации, начиная с ее зарождения в исторических реалиях и заканчивая современным периодом. В нем будет рассмотрен сложный путь формирования национальной идентичности, включающий в себя политические, культурные и социальные факторы. Особое внимание уделяется влиянию различных исторических событий на самосознание белорусов, а также анализу текущих тенденций и вызовов, стоящих перед белорусским обществом. Цель исследования — предоставить комплексный взгляд на процесс нациогенеза в Беларуси.

Идея:

Главная идея доклада заключается в рассмотрении белорусской нации как продукта длительного исторического развития, а не статичного явления. Исследование позволит понять, как различные факторы влияли на формирование национальной идентичности и какие уроки можно извлечь из прошлого.

Актуальность:

Актуальность исследования обусловлена необходимостью глубокого понимания процессов, формирующих современное белорусское общество. Анализ исторического пути нации крайне важен для осознания текущих вызовов и перспектив развития Беларуси в глобальном мире.

Оглавление:

Введение

Исторические корни белорусской нации: от ВКЛ до Российской империи

Национальное возрождение в Беларуси: XIX — начало XX века

Беларусь в годы Первой мировой войны и советский период

Вклад Второй мировой войны в формирование современной Беларуси

Независимая Беларусь: становление и развитие

Современные вызовы и перспективы развития белорусской нации

Заключение

Список литературы

Наименование образовательного учреждения

Доклад

на тему

Формирование белорусской нации: исторические этапы и современные вызовы

Выполнил: ФИО

Руководитель: ФИО

Содержание

  • Введение 1
  • Исторические корни белорусской нации: от ВКЛ до Российской империи 2
  • Национальное возрождение в Беларуси: XIX — начало XX века 3
  • Беларусь в годы Первой мировой войны и советский период 4
  • Вклад Второй мировой войны в формирование современной Беларуси 5
  • Независимая Беларусь: становление и развитие 6
  • Современные вызовы и перспективы развития белорусской нации 7
  • Заключение 8
  • Список литературы 9

Введение

Содержимое раздела

В вводной части доклада будет изложено общее представление о предмете исследования, его целях и задачах. Определяется методология работы, освещаются источники информации и обосновывается актуальность выбранной темы. Особенно важно подчеркнуть сложность и многогранность формирования нации, а также обозначить основные этапы, которые будут рассмотрены в дальнейшем исследовании. Кроме того, данная часть служит для формулирования ключевых вопросов, на которые предстоит ответить в ходе анализа.

Исторические корни белорусской нации: от ВКЛ до Российской империи

Содержимое раздела

Этот раздел посвящен анализу исторических предпосылок формирования белорусской нации. Он охватывает период от Великого княжества Литовского, где закладывались основы культуры и самосознания, до вхождения белорусских земель в состав Российской империи. Особое внимание будет уделено влиянию политических режимов, религиозных факторов и культурных трансформаций на формирование этнического и культурного облика белорусов. Раскрываются ключевые события и личности, оказавшие значительное влияние на историческую траекторию.

Национальное возрождение в Беларуси: XIX — начало XX века

Содержимое раздела

В данном разделе рассматривается период национального возрождения, ознаменовавшийся появлением белорусского литературного языка, развитием национальной культуры и формированием первых политических движений. Исследуется роль выдающихся деятелей культуры и науки, таких как Франциск Богушевич, Янка Купала и Якуб Колас. Анализируются факторы, способствовавшие росту национального самосознания, включая влияние польской и российской культур, а также политические обстоятельства того времени. Подчеркивается зарождение идеи белорусской государственности и ее первые ростки.

Беларусь в годы Первой мировой войны и советский период

Содержимое раздела

Этот раздел посвящен влиянию Первой мировой войны и советского периода на формирование белорусской нации. Анализируются последствия войны для белорусских земель, включая территориальные изменения и социальные потрясения. Рассматривается политика большевиков в отношении Беларуси, включая создание Белорусской Советской Социалистической Республики. Особое внимание уделяется формированию национальной идентичности в условиях советской системы, включая влияние официальной идеологии и культурных институтов. Обсуждается роль Беларуси в годы Великой Отечественной войны.

Вклад Второй мировой войны в формирование современной Беларуси

Содержимое раздела

Этот раздел посвящен влиянию Второй мировой войны на формирование белорусской нации и национальной идентичности. Рассматривается роль Беларуси в качестве арены боевых действий, а также последствия оккупации для населения. Анализируются потери, страдания и сопротивление, которые пережил белорусский народ. Особое внимание уделяется влиянию войны на культурное и социальное развитие, а также на формирование памяти о войне и ее героях. Обсуждается роль партизанского движения и вклад Беларуси в Победу.

Независимая Беларусь: становление и развитие

Содержимое раздела

В данном разделе рассматривается период независимости Беларуси, начиная с 1991 года. Анализируются основные этапы становления государственности, включая политическое, экономическое и социальное развитие. Обсуждаются вопросы национальной символики, языка и культуры, а также их влияние на формирование гражданского общества. Рассматриваются внешнеполитические приоритеты Беларуси и ее место в современном мире. Особое внимание уделяется вызовам и достижениям независимой Беларуси.

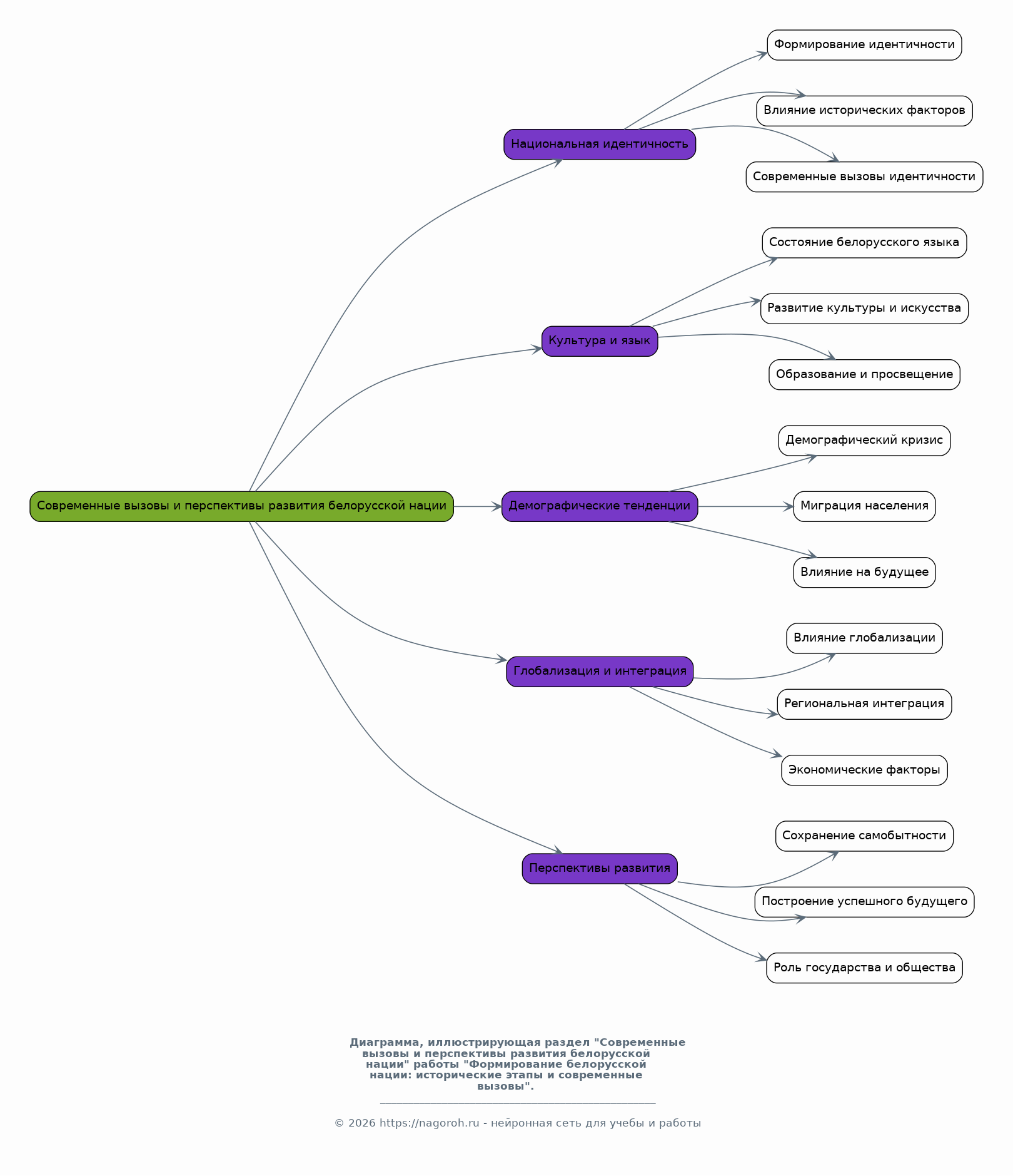
Современные вызовы и перспективы развития белорусской нации

Содержимое раздела

Этот раздел посвящен анализу современных вызовов, стоящих перед белорусской нацией. Рассматриваются вопросы национальной идентичности, культуры, языка и образования. Анализируются демографические тенденции и их влияние на будущее Беларуси. Обсуждаются проблемы глобализации, региональной интеграции и их воздействие на национальное развитие. Особое внимание уделяется перспективам развития белорусского общества, включая вопросы сохранения национальной самобытности и построения успешного будущего.

Заключение

Содержимое раздела

В заключительной части подводятся итоги исследования, обобщаются основные выводы и формулируются ответы на поставленные в начале вопросы. Обсуждается значимость проделанной работы для понимания истории и современности Беларуси. Подчеркивается важность сохранения и развития национальной идентичности, а также роль белорусского народа в мировом сообществе. Заключение также может содержать рекомендации для дальнейших исследований и предложены направления развития белорусской нации.

Список литературы

Содержимое раздела

В этом разделе приводится перечень использованных в докладе источников: научных статей, монографий, архивных материалов, информационных ресурсов. Список оформляется в соответствии с принятыми стандартами цитирования. В него включаются публикации, на которые были сделаны ссылки в тексте, а также материалы, послужившие основой для глубокого анализа темы. Важно систематизировать источники по алфавиту, чтобы обеспечить удобство для читателей и подтвердить научную обоснованность работы.

Получи Такой Доклад

До 90% уникальность
Готовый файл Word
Оформление по ГОСТ
Список источников по ГОСТ
Таблицы и схемы
Презентация

Создать Доклад на любую тему за 5 минут

Создать

#5709409