Нейросеть

Формирование духовных основ Российской Федерации: Исторический анализ и современные вызовы (Доклад)

Нейросеть для создания доклада Гарантия уникальности Строго по ГОСТу Высочайшее качество Поддержка 24/7

Данный доклад представляет собой глубокий анализ процесса становления духовных основ России, начиная с древних времен и заканчивая современным периодом. Исследование охватывает ключевые этапы формирования духовности, включая влияние православия, культуры и общественных движений на формирование национальной идентичности. В работе рассматривается эволюция ценностей, принципов и идеалов, определяющих духовную жизнь российского общества. Особое внимание уделяется современным вызовам и перспективам развития духовных основ России в контексте глобализации и перемен.

Идея:

Цель доклада – выявить основные факторы, влияющие на формирование духовных основ России, и проанализировать их трансформацию во времени. Автор стремится продемонстрировать взаимосвязь между историческим наследием, культурными традициями и современными тенденциями в духовной сфере, а также их влияние на общество.

Актуальность:

Актуальность исследования обусловлена необходимостью понимания роли духовных ценностей в формировании устойчивого и сплоченного общества. В условиях современных вызовов, таких как глобализация и усиление культурного многообразия, важность сохранения и развития духовных основ России становится особенно значимой для обеспечения национальной безопасности и культурной идентичности.

Оглавление:

Введение

Исторические предпосылки формирования духовных основ России

Роль православия в формировании русской духовности

Влияние культуры и искусства на духовное развитие России

Общественные движения и их вклад в формирование духовных основ

Современные вызовы и перспективы развития духовных основ России

Роль государства в формировании и поддержании духовных основ

Заключение

Список литературы

Наименование образовательного учреждения

Доклад

на тему

Формирование духовных основ Российской Федерации: Исторический анализ и современные вызовы

Выполнил: ФИО

Руководитель: ФИО

Содержание

  • Введение 1
  • Исторические предпосылки формирования духовных основ России 2
  • Роль православия в формировании русской духовности 3
  • Влияние культуры и искусства на духовное развитие России 4
  • Общественные движения и их вклад в формирование духовных основ 5
  • Современные вызовы и перспективы развития духовных основ России 6
  • Роль государства в формировании и поддержании духовных основ 7
  • Заключение 8
  • Список литературы 9

Введение

Содержимое раздела

Введение в исследование духовных основ России предполагает определение ключевых понятий, таких как духовность, ценности, идентичность и их взаимосвязь. Этот раздел также включает краткий обзор истории формирования духовных основ, начиная с древних времен и заканчивая современностью. Будут рассмотрены основные факторы, оказавшие влияние на формирование духовности, такие как религия, культура, общественные движения и политические события. Целью данного раздела является обозначение цели, задач и методологии исследования, а также обоснование его актуальности и значимости для понимания российской цивилизации.

Исторические предпосылки формирования духовных основ России

Содержимое раздела

Этот раздел посвящен анализу исторических предпосылок формирования духовных основ России, начиная с периода Древней Руси и принятия христианства. Будет рассмотрено влияние византийской культуры и православной веры на формирование русской идентичности и ценностей. Особое внимание будет уделено роли религиозных деятелей, монастырей и храмов в сохранении и передаче духовных традиций. В данном разделе будут проанализированы основные этапы развития духовности в период Московского царства, Российской империи и советской эпохи, а также их влияние на современное состояние российского общества.

Роль православия в формировании русской духовности

Содержимое раздела

Изучение роли православия в формировании русской духовности предполагает анализ его влияния на культуру, искусство, литературу и общественные отношения. Будут рассмотрены основные ценности и идеалы, проповедуемые православной церковью, такие как вера, надежда, любовь, справедливость и милосердие. Особое внимание будет уделено роли православных святых, пророков и подвижников в формировании моральных норм и ценностных ориентиров русского народа. В данном разделе будет проанализировано взаимоотношение церкви и государства, а также их влияние на духовную жизнь общества на разных исторических этапах.

Влияние культуры и искусства на духовное развитие России

Содержимое раздела

Анализ влияния культуры и искусства на духовное развитие России предполагает изучение роли литературы, музыки, живописи и архитектуры в формировании национального самосознания и ценностей. Будут рассмотрены творчество выдающихся русских писателей, художников, композиторов и их вклад в развитие русской духовности. Особое внимание будет уделено отражению религиозных и моральных тем в произведениях различных видов искусства. В данном разделе будет проанализирована роль культуры и искусства в формировании общественной морали, этики и патриотизма, а также их взаимодействие с религиозными и политическими институтами.

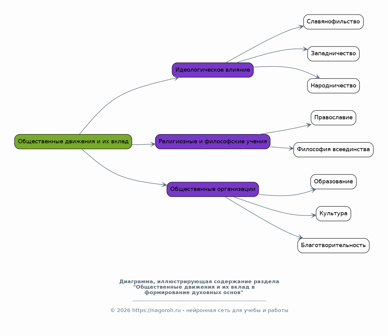
Общественные движения и их вклад в формирование духовных основ

Содержимое раздела

Рассмотрение роли общественных движений в формировании духовных основ России включает анализ влияния различных идеологических течений, таких как славянофильство, западничество и народничество. Будет проанализирована роль религиозных и философских учений в формировании ценностных ориентаций и общественных идеалов. Особое внимание будет уделено общественным организациям и их деятельности в сфере образования, культуры и благотворительности. В данном разделе будет рассмотрено влияние общественных движений на формирование гражданского общества, развитие нравственных норм и ценностей, а также их роль в формировании национальной идентичности.

Современные вызовы и перспективы развития духовных основ России

Содержимое раздела

В данном разделе рассматриваются современные вызовы, стоящие перед духовными основами России, такие как глобализация, секуляризация и мультикультурализм. Будет проанализировано влияние этих факторов на традиционные ценности и моральные нормы. Особое внимание будет уделено роли образования, семьи и СМИ в формировании духовности подрастающего поколения. Этот раздел также рассматривает перспективы развития духовных основ России в контексте современных реалий, включая вопросы межрелигиозного и межкультурного диалога, сохранения культурного наследия и развития гражданского общества.

Роль государства в формировании и поддержании духовных основ

Содержимое раздела

Исследование роли государства в формировании и поддержании духовных основ России охватывает анализ государственной политики в области образования, культуры и религиозных отношений. Будет рассмотрено взаимодействие государства с религиозными организациями, общественными институтами и культурными сообществами. Особое внимание будет уделено разработке и реализации программ, направленных на сохранение и развитие культурного наследия, укрепление патриотизма и формирование гражданской идентичности. В данном разделе будет проанализировано влияние государственной политики на духовную жизнь общества, включая вопросы свободы совести, толерантности и межкультурного диалога.

Заключение

Содержимое раздела

Заключительный раздел подводит итоги исследования, обобщая основные выводы и результаты анализа. Здесь будет представлена оценка роли и значения духовных основ России в современном мире, а также их влияние на формирование национальной идентичности и будущее страны. Будут сформулированы рекомендации по сохранению и развитию духовных ценностей, укреплению межкультурного диалога и формированию устойчивого и сплоченного общества. В заключении будут обозначены перспективы дальнейших исследований в данной области и выражена надежда на сохранение и преумножение духовного наследия России.

Список литературы

Содержимое раздела

Список использованной литературы. Включает в себя перечень всех источников, использованных при написании доклада: книги, статьи, научные публикации, интернет-ресурсы и другие материалы. Оформление списка литературы осуществляется в соответствии с требованиями к научным работам, с указанием авторов, названий, издательств, годов издания и страниц. Список литературы служит подтверждением цитирования, показывает широту источниковой базы исследования и позволяет читателям ознакомиться с использованными материалами.

Получи Такой Доклад

До 90% уникальность
Готовый файл Word
Оформление по ГОСТ
Список источников по ГОСТ
Таблицы и схемы
Презентация

Создать Доклад на любую тему за 5 минут

Создать

#6099125