Нейросеть

Формирование корпоративного бренда города Москвы: анализ инфраструктурных аспектов, визуальной идентификации и маркетинговых стратегий (Доклад)

Нейросеть для создания доклада Гарантия уникальности Строго по ГОСТу Высочайшее качество Поддержка 24/7

Данный доклад посвящен комплексному исследованию процесса формирования делового бренда Москвы. В нем рассматриваются ключевые элементы, влияющие на восприятие города как привлекательного места для бизнеса и инвестиций. Особое внимание уделяется анализу инфраструктурных компонентов, разработке эффективной визуальной айдентики и применению передовых маркетинговых подходов. Основной целью исследования является выявление лучших практик и рекомендаций для укрепления позиций Москвы на международной арене.

Идея:

Предлагается рассмотреть влияние различных факторов на формирование позитивного имиджа Москвы как делового центра. Будут проанализированы успешные кейсы и сформулированы рекомендации по улучшению существующих стратегий брендинга города.

Актуальность:

Актуальность исследования обусловлена необходимостью привлечения инвестиций и развития экономики города в условиях современной конкуренции. Эффективный брендинг Москвы способствует повышению ее привлекательности для бизнеса и способствует укреплению ее позиций на мировой арене.

Оглавление:

Введение

Анализ инфраструктурных составляющих делового бренда Москвы

Визуальная айдентика Москвы: элементы и стратегии

Маркетинговые стратегии продвижения делового бренда Москвы

Влияние на бизнес-среду и инвестиционный климат

Рекомендации по улучшению стратегии брендинга Москвы

Практические кейсы и примеры

Заключение

Список литературы

Наименование образовательного учреждения

Доклад

на тему

Формирование корпоративного бренда города Москвы: анализ инфраструктурных аспектов, визуальной идентификации и маркетинговых стратегий

Выполнил: ФИО

Руководитель: ФИО

Содержание

  • Введение 1
  • Анализ инфраструктурных составляющих делового бренда Москвы 2
  • Визуальная айдентика Москвы: элементы и стратегии 3
  • Маркетинговые стратегии продвижения делового бренда Москвы 4
  • Влияние на бизнес-среду и инвестиционный климат 5
  • Рекомендации по улучшению стратегии брендинга Москвы 6
  • Практические кейсы и примеры 7
  • Заключение 8
  • Список литературы 9

Введение

Содержимое раздела

Данный раздел служит отправной точкой для всего исследования, определяя его цели, задачи и методологию. Он фокусируется на обосновании актуальности темы формирования делового бренда Москвы в контексте современной экономической ситуации и глобальной конкуренции. Введение также включает обзор существующих подходов к брендингу городов и анализ ключевых факторов, влияющих на восприятие бренда. Это поможет аудитории понять важность и значимость проводимого исследования и подготовит к дальнейшему погружению в детали. Будут представлены основные понятия и термины, используемые в работе.

Анализ инфраструктурных составляющих делового бренда Москвы

Содержимое раздела

Этот раздел посвящен детальному анализу инфраструктуры Москвы, как ключевого фактора, влияющего на формирование делового бренда. Здесь рассматриваются различные аспекты, такие как транспортная система, офисные пространства, гостиничная инфраструктура и технологическое оснащение. Анализируется их соответствие современным требованиям бизнеса и инвестиционного климата. Особое внимание уделяется оценке привлекательности Москвы с точки зрения удобства ведения бизнеса и создание положительного имиджа. Будут представлены конкретные примеры инфраструктурных проектов, способствующих улучшению деловой среды.

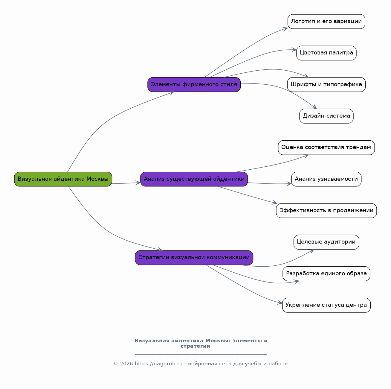
Визуальная айдентика Москвы: элементы и стратегии

Содержимое раздела

В данном разделе рассматривается визуальная айдентика Москвы, включающая логотип, цветовую палитру, шрифты и другие элементы фирменного стиля, которые формируют узнаваемость и восприятие бренда. Анализируются существующие элементы айдентики, их соответствие современным тенденциям брендинга и эффективность в продвижении Москвы. Будет проведена оценка визуальной коммуникации с различными целевыми аудиториями. Рассматриваются стратегии, направленные на создание единого и привлекательного визуального образа Москвы, способствующего укреплению его статуса как делового центра.

Маркетинговые стратегии продвижения делового бренда Москвы

Содержимое раздела

Этот раздел посвящен анализу маркетинговых стратегий, используемых для продвижения делового бренда Москвы на российском и международном уровнях. Рассматриваются различные каналы коммуникации: реклама, PR, социальные сети, мероприятия и цифровой маркетинг. Анализируется эффективность каждой стратегии, а также их соответствие поставленным целям брендинга. Будут представлены успешные кейсы маркетинговых кампаний, направленных на повышение узнаваемости и привлечение целевой аудитории. Рассматриваются подходы к формированию лояльности к бренду.

Влияние на бизнес-среду и инвестиционный климат

Содержимое раздела

В данном разделе анализируется влияние эффективного делового бренда Москвы на конкретные аспекты бизнес-среды и инвестиционный климат. Рассматриваются такие показатели, как привлечение инвестиций, рост количества новых компаний, создание рабочих мест и повышение уровня жизни. Анализируется связь между брендингом и экономическим развитием города. Будут представлены данные и статистика, подтверждающие положительное влияние сильного бренда на экономические показатели. Рассматриваются факторы, влияющие на благоприятный инвестиционный климат.

Рекомендации по улучшению стратегии брендинга Москвы

Содержимое раздела

Этот раздел содержит практические рекомендации по улучшению стратегии брендинга Москвы, основанные на проведенном анализе. Предлагаются конкретные шаги по оптимизации инфраструктуры, усовершенствованию визуальной айдентики и повышению эффективности маркетинговых кампаний. Рекомендации направлены на укрепление позиций Москвы на международной арене, повышение ее привлекательности для бизнеса и привлечение инвестиций. Будут предложены конкретные проекты и инициативы, которые могут быть реализованы для достижения поставленных целей, с учетом текущих вызовов и возможностей.

Практические кейсы и примеры

Содержимое раздела

Данный раздел анализирует успешные примеры формирования и продвижения деловых брендов других городов и регионов. Рассматриваются различные стратегии, подходы и инструменты, которые могут быть применены в Москве. Анализируются факторы успеха и неудачи. Будут представлены конкретные кейсы, иллюстрирующие лучшие практики в области брендинга и маркетинга. Проводится сравнение различных подходов и выделяются наиболее эффективные методы и стратегии. Адаптация успешного опыта к условиям Москвы.

Заключение

Содержимое раздела

В заключении подводятся итоги проведенного исследования, обобщаются основные выводы и подтверждается достижение поставленных целей. Оценивается эффективность использованных методик и подходов. Формулируются основные рекомендации по дальнейшему развитию и совершенствованию стратегии брендинга Москвы. Подчеркивается важность постоянного мониторинга и адаптации бренда к изменяющимся условиям. Обозначаются перспективы дальнейших исследований в данной области и значимость работы для развития города.

Список литературы

Содержимое раздела

В данном разделе представлен список использованной литературы, включающий научные статьи, монографии, аналитические отчеты, и другие источники, послужившие основой для данного исследования. Список сформирован в соответствии с принятыми стандартами цитирования. В него включены как российские, так и зарубежные публикации, отражающие широкий спектр подходов к изучению брендинга городов. Список включает все ключевые источники, использованные при подготовке материалов и анализе данных.

Получи Такой Доклад

До 90% уникальность
Готовый файл Word
Оформление по ГОСТ
Список источников по ГОСТ
Таблицы и схемы
Презентация

Создать Доклад на любую тему за 5 минут

Создать

#6112807