Нейросеть

Формирование патриотизма у обучающихся посредством преподавания основ безопасности и защиты Родины (Доклад)

Нейросеть для создания доклада Гарантия уникальности Строго по ГОСТу Высочайшее качество Поддержка 24/7

Данный доклад посвящен актуальной проблеме патриотического воспитания школьников в процессе изучения предмета «Основы безопасности и защиты Родины». В работе рассматриваются современные подходы и методы, способствующие формированию у обучающихся чувства гордости за свою страну, уважения к ее истории и культуре, а также готовности к защите Отечества. Особое внимание уделяется практическим аспектам реализации патриотического воспитания, включая использование интерактивных форм обучения и внеурочной деятельности. Представлены конкретные примеры и методические рекомендации для преподавателей.

Идея:

Основная идея доклада заключается в обосновании необходимости системного подхода к патриотическому воспитанию в рамках школьного курса ОБЖ. Авторы стремятся показать, как преподавание данного предмета может эффективно способствовать формированию у учащихся патриотических чувств и гражданской ответственности.

Актуальность:

Актуальность исследования обусловлена возрастающей потребностью общества в воспитании патриотически настроенного поколения, способного отстаивать интересы своей страны. В условиях современных вызовов и угроз, проблема патриотического воспитания приобретает особую значимость для обеспечения национальной безопасности и сохранения культурных ценностей.

Оглавление:

Введение

Теоретические основы патриотического воспитания

Роль предмета «Основы безопасности и защиты Родины» в патриотическом воспитании

Методические подходы и формы работы по патриотическому воспитанию на уроках ОБЗР

Взаимодействие школы и социума в вопросах патриотического воспитания

Примеры эффективных практик патриотического воспитания

Анализ результатов и рекомендации по совершенствованию патриотического воспитания

Заключение

Список литературы

Наименование образовательного учреждения

Доклад

на тему

Формирование патриотизма у обучающихся посредством преподавания основ безопасности и защиты Родины

Выполнил: ФИО

Руководитель: ФИО

Содержание

  • Введение 1
  • Теоретические основы патриотического воспитания 2
  • Роль предмета «Основы безопасности и защиты Родины» в патриотическом воспитании 3
  • Методические подходы и формы работы по патриотическому воспитанию на уроках ОБЗР 4
  • Взаимодействие школы и социума в вопросах патриотического воспитания 5
  • Примеры эффективных практик патриотического воспитания 6
  • Анализ результатов и рекомендации по совершенствованию патриотического воспитания 7
  • Заключение 8
  • Список литературы 9

Введение

Содержимое раздела

В данном разделе обосновывается актуальность темы патриотического воспитания в современном образовательном процессе, подчеркивается значимость предмета «Основы безопасности и защиты Родины» в формировании гражданской позиции школьников. Раскрываются основные цели и задачи представленной работы, определяющие структуру и содержание исследования. Обозначаются конкретные аспекты, которые будут рассмотрены в последующих разделах доклада. Также кратко излагается методология исследования, включающая анализ научной литературы и практических примеров.

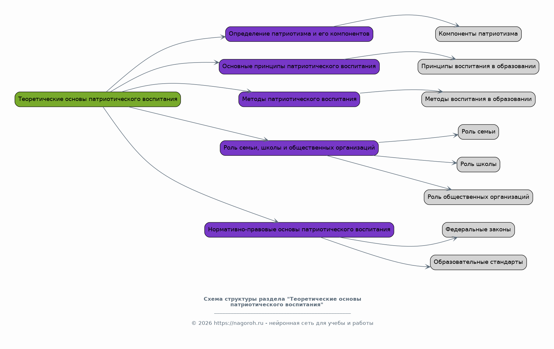
Теоретические основы патриотического воспитания

Содержимое раздела

Раздел посвящен анализу теоретических подходов к патриотическому воспитанию, рассматриваются различные определения понятия «патриотизм» и его компонентов. Анализируются основные принципы и методы патриотического воспитания в контексте современного российского образования. Особое внимание уделяется роли семьи, школы и общественных организаций в формировании патриотических чувств у обучающихся. Рассматриваются нормативно-правовые основы патриотического воспитания, включая соответствующие федеральные законы и образовательные стандарты.

Роль предмета «Основы безопасности и защиты Родины» в патриотическом воспитании

Содержимое раздела

В данном разделе анализируется специфика предмета «Основы безопасности и защиты Родины» как инструмента патриотического воспитания. Определяется его место в формировании у школьников чувства ответственности за судьбу своей страны, готовности к защите национальных интересов. Рассматриваются конкретные темы и разделы курса, которые способствуют формированию патриотических ценностей. Анализируется методический потенциал данного предмета для развития у обучающихся гражданственности, чувства долга и гордости за свою Родину.

Методические подходы и формы работы по патриотическому воспитанию на уроках ОБЗР

Содержимое раздела

Раздел посвящен анализу эффективных методических подходов и форм работы по патриотическому воспитанию в рамках уроков ОБЖ. Рассматриваются методы как: использование интерактивных технологий, проектная деятельность, организация встреч с ветеранами, проведение военно-спортивных игр. Анализируются возможности использования различных образовательных ресурсов (видеоматериалы, презентации, исторические документы) для формирования интереса к истории и культуре России. Предлагаются конкретные примеры и методические рекомендации, направленные на повышение эффективности процесса патриотического воспитания.

Взаимодействие школы и социума в вопросах патриотического воспитания

Содержимое раздела

Рассматриваются различные аспекты взаимодействия школы с социумом, направленные на усиление патриотического воспитания обучающихся. Анализируется роль общественных организаций, ветеранских объединений, музеев и других учреждений в формировании патриотических ценностей у школьников. Определяются формы сотрудничества, способствующие созданию единой системы патриотического воспитания. Анализируется опыт организации внеурочных мероприятий, направленных на развитие у обучающихся чувства гордости за свою страну и уважения к ее истории.

Примеры эффективных практик патриотического воспитания

Содержимое раздела

В данном разделе представлены конкретные примеры реализации эффективных практик патриотического воспитания в образовательных учреждениях. Анализируется опыт проведения тематических уроков, внеклассных мероприятий, военно-спортивных игр и других форм работы. Оценивается результативность данных практик с точки зрения формирования у школьников патриотических чувств и гражданской позиции. Представлены конкретные методические разработки и рекомендации, которые могут быть использованы другими преподавателями для улучшения процесса патриотического воспитания.

Анализ результатов и рекомендации по совершенствованию патриотического воспитания

Содержимое раздела

В этом разделе анализируются результаты проведенных исследований и практических мероприятий по патриотическому воспитанию. Оценивается уровень сформированности патриотических чувств у обучающихся. Обозначаются сильные и слабые стороны используемых методик и подходов. Предлагаются конкретные рекомендации по совершенствованию процесса патриотического воспитания в рамках предмета «Основы безопасности и защиты Родины». Представлены перспективы дальнейших исследований в данной области.

Заключение

Содержимое раздела

В заключении обобщаются основные выводы исследования, подтверждается значимость проблемы патриотического воспитания в современном мире и подчеркивается роль предмета «Основы безопасности и защиты Родины» в формировании патриотических чувств у школьников. Подводятся итоги работы, обозначаются основные перспективы дальнейших исследований в данной области. Подчеркивается важность системного подхода к патриотическому воспитанию и необходимости его постоянного совершенствования в соответствии с актуальными потребностями общества. Оценивается вклад представленного исследования в развитие теории и практики патриотического воспитания.

Список литературы

Содержимое раздела

В данном разделе перечислены использованные источники, включая научные статьи, монографии, учебные пособия и нормативно-правовые акты, которые были использованы в процессе исследования и написания данной работы. Список литературы составлен в соответствии с требованиями ГОСТ. Каждая запись в списке содержит полную библиографическую информацию об источнике: автор, название, издательство, год издания, количество страниц и другие необходимые сведения. Список литературы служит основанием для подтверждения авторских прав и обеспечивает возможность проверки достоверности информации, представленной в докладе.

Получи Такой Доклад

До 90% уникальность
Готовый файл Word
Оформление по ГОСТ
Список источников по ГОСТ
Таблицы и схемы
Презентация

Создать Доклад на любую тему за 5 минут

Создать

#5621767