Нейросеть

Формирование, Сохранение и Выделение Фрагментов Текста в Документах: Основы и Практические Аспекты (Доклад)

Нейросеть для создания доклада Гарантия уникальности Строго по ГОСТу Высочайшее качество Поддержка 24/7

Данный доклад посвящен ключевым аспектам создания и сохранения текстовых документов, а также эффективным методам работы с текстовыми фрагментами. Рассмотрены основные инструменты и алгоритмы, необходимые для корректного оформления документов, включая форматирование, организацию текста и управление его структурой. Особое внимание уделено практическим приемам выделения, копирования, перемещения и редактирования текстовых блоков, обеспечивающим удобство и эффективность работы. В заключение, представлены рекомендации по оптимизации рабочего процесса и повышению продуктивности при работе с текстовыми данными.

Идея:

Цель данного доклада - предоставить школьникам базовые знания и практические навыки, необходимые для работы с текстовыми документами. Мы стремимся научить вас эффективно создавать, сохранять и редактировать тексты, чтобы вы могли уверенно справляться с задачами в учебе.

Актуальность:

В современном образовательном процессе умение работать с текстовыми документами является неотъемлемой частью учебной деятельности. Владение этими навыками позволит школьникам создавать качественные рефераты, проекты и другие виды письменных работ. Данные знания являются основой эффективного обучения и подготовки к будущей профессиональной деятельности.

Оглавление:

Введение

Создание и Форматирование Документа

Сохранение Документов и Работа с Файлами

Выделение Текстовых Фрагментов: Основы

Копирование, Вставка и Перемещение Текстовых Фрагментов

Редактирование Текстовых Фрагментов: Практические Приемы

Оптимизация Рабочего Процесса: Советы и Рекомендации

Заключение

Список литературы

Наименование образовательного учреждения

Доклад

на тему

Формирование, Сохранение и Выделение Фрагментов Текста в Документах: Основы и Практические Аспекты

Выполнил: ФИО

Руководитель: ФИО

Содержание

  • Введение 1
  • Создание и Форматирование Документа 2
  • Сохранение Документов и Работа с Файлами 3
  • Выделение Текстовых Фрагментов: Основы 4
  • Копирование, Вставка и Перемещение Текстовых Фрагментов 5
  • Редактирование Текстовых Фрагментов: Практические Приемы 6
  • Оптимизация Рабочего Процесса: Советы и Рекомендации 7
  • Заключение 8
  • Список литературы 9

Введение

Содержимое раздела

В вводной части доклада будет представлен общий обзор темы, обосновывается ее актуальность и значимость в контексте школьного обучения. Рассматриваются цели и задачи доклада, а также структура его дальнейшего изложения. Объясняются основные понятия, которые будут использоваться в ходе работы, и устанавливается связь между различными аспектами темы. Таким образом, введение задает тон работы и готовит слушателей к восприятию информации о создании и редактировании документов.

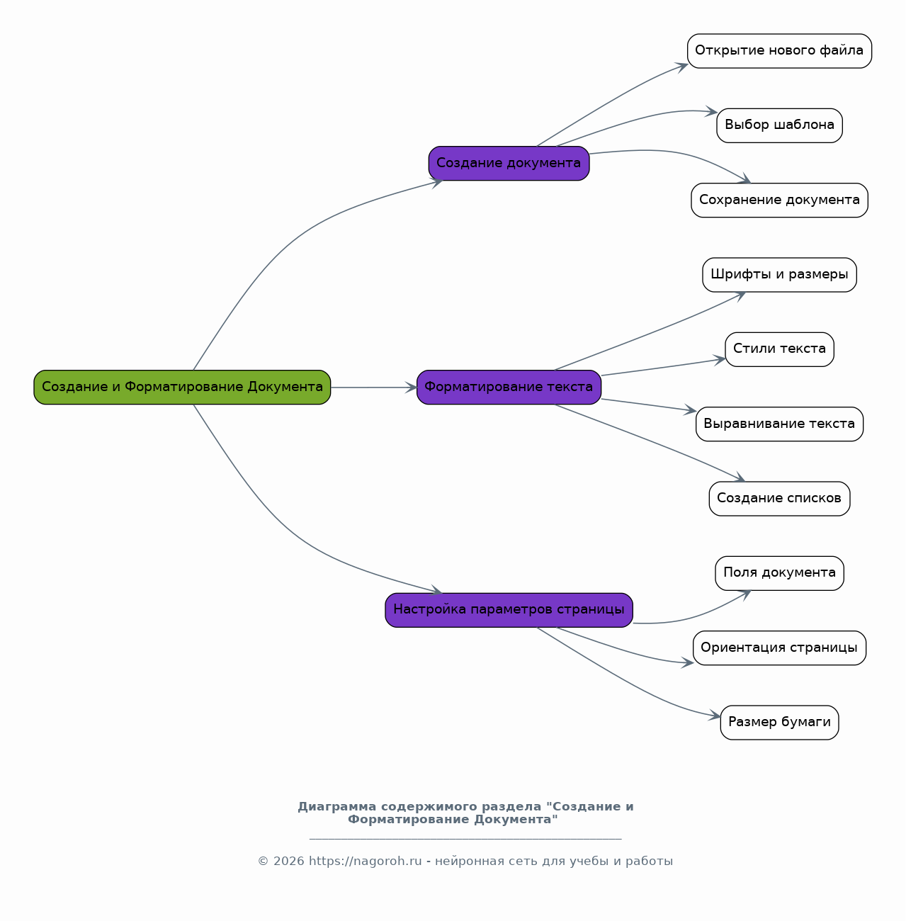
Создание и Форматирование Документа

Содержимое раздела

Этот раздел посвящен практическим аспектам создания новых документов в различных текстовых редакторах. Будут рассмотрены основные шаги по открытию новых файлов, выбору подходящих шаблонов и настройке параметров страницы. Особое внимание будет уделено форматированию текста: настройке шрифтов, размеров, стилей, выравниванию текста и созданию списков. Будут даны советы по использованию инструментов форматирования для оформления документов в соответствии с требованиями к школьным работам, например, рефератам.

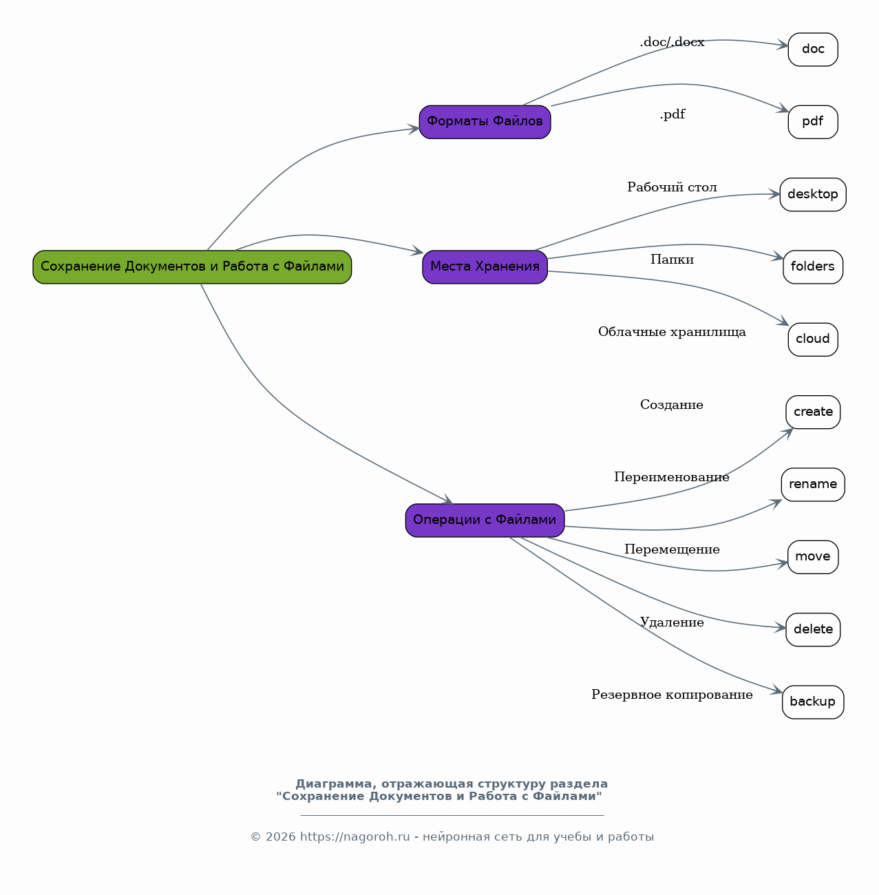
Сохранение Документов и Работа с Файлами

Содержимое раздела

В этом разделе рассматриваются различные способы сохранения документов, включая выбор форматов файлов (например, .doc, .docx, .pdf) и их различия. Будет объяснено, как правильно выбирать места для сохранения файлов (рабочий стол, папки, облачные хранилища), чтобы было удобно их находить и организовывать. Будут рассмотрены основы работы с файлами: создание, переименование, перемещение и удаление файлов, а также способы резервного копирования данных для их защиты от потери.

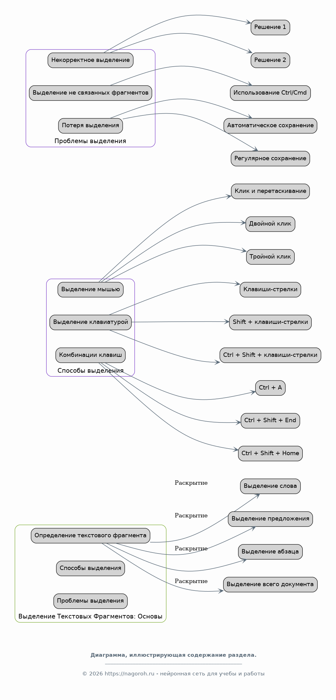
Выделение Текстовых Фрагментов: Основы

Содержимое раздела

Этот раздел рассматривает основные методы выделения текстовых фрагментов, включая выделение слова, предложения, абзаца или всего документа. Будут рассмотрены различные способы выделения с использованием мыши, клавиатуры и комбинаций клавиш. Особое внимание будет уделено выделению не связанных между собой частей текста, чтобы эффективно редактировать разные фрагменты документа. Будут разобраны часто возникающие проблемы при выделении и предложены решения для повышения точности и скорости работы.

Копирование, Вставка и Перемещение Текстовых Фрагментов

Содержимое раздела

В данном разделе будет рассмотрен процесс копирования, вставки и перемещения текстовых фрагментов в документах. Объясняются алгоритмы этих операций и раскрываются тонкости их выполнения, включая работу с буфером обмена. Будут продемонстрированы различные способы копирования и вставки, а также их отличия. Понимание этих процессов необходимо для эффективной работы с текстом и для создания аккуратных и хорошо структурированных документов, особенно для подготовки школьных работ.

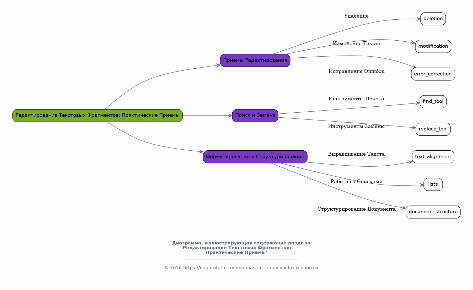
Редактирование Текстовых Фрагментов: Практические Приемы

Содержимое раздела

Здесь будут рассмотрены приемы редактирования, включая удаление, изменение текста и исправление ошибок. Будут предложены методы работы с инструментами поиска и замены, которые облегчают процесс редактирования больших объемов текста. Рассмотрены практические советы по форматированию, выравниванию текста, работе со списками и структурированию документа. Рассмотрение этих приемов позволит школьникам создавать и редактировать текстовые документы с легкостью и уверенностью.

Оптимизация Рабочего Процесса: Советы и Рекомендации

Содержимое раздела

Этот раздел посвящен оптимизации рабочего процесса при работе с текстовыми документами. Предлагаются советы по повышению продуктивности, организации рабочего пространства и использованию горячих клавиш. Рассматриваются методы избежания ошибок и потери данных, а также способы эффективного использования различных инструментов. Цель — предоставить школьникам инструменты для более эффективной и комфортной работы с текстом, что позволит сократить время на выполнение заданий и улучшить качество результатов.

Заключение

Содержимое раздела

В заключительной части доклада подводятся итоги рассмотренных вопросов. Обобщаются основные знания и навыки, полученные в ходе работы с представленным материалом. Подчеркивается важность умения создавать, сохранять и редактировать текстовые документы для успешной учебы и будущей деятельности. Определяются перспективы дальнейшего изучения темы и предлагаются пути для самостоятельного развития навыков работы с текстом. Рассмотрены ключевые аспекты, представленные в докладе, и их значимость.

Список литературы

Содержимое раздела

В данном разделе представлены основные источники, использованные при подготовке доклада. Содержит список книг, статей, онлайн-ресурсов и других материалов, которые послужили основой для изложенной информации и были полезны в раскрытии темы. Помогает слушателям расширить свои знания о предмете и обратиться к дополнительным источникам для более глубокого изучения. Список литературы структурирован в соответствии с общепринятыми стандартами оформления библиографии.

Получи Такой Доклад

До 90% уникальность
Готовый файл Word
Оформление по ГОСТ
Список источников по ГОСТ
Таблицы и схемы
Презентация

Создать Доклад на любую тему за 5 минут

Создать

#6140313