Нейросеть

Формы и методы научно-исследовательской работы студентов: учебный процесс и внеучебная деятельность (Доклад)

Нейросеть для создания доклада Гарантия уникальности Строго по ГОСТу Высочайшее качество Поддержка 24/7

Данный доклад посвящен анализу различных форм и методов, используемых в научно-исследовательской работе студентов. Рассматривается их применение как в рамках учебного процесса, так и во внеаудиторное время для достижения максимальной эффективности. Особое внимание уделяется выявлению оптимальных подходов, способствующих развитию исследовательских навыков и компетенций у студентов. В работе также будут представлены примеры успешных практик и рекомендации по организации исследовательской деятельности.

Идея:

Основная идея заключается в систематизации и анализе форм и методов научно-исследовательской работы студентов, с целью выявления наиболее эффективных и адаптированных к современным реалиям подходов. Это позволит улучшить качество подготовки студентов к будущей профессиональной деятельности и повысить их конкурентоспособность на рынке труда.

Актуальность:

Актуальность исследования обусловлена необходимостью совершенствования образовательного процесса и подготовки квалифицированных специалистов. В современном мире возрастает потребность в специалистах, обладающих навыками самостоятельного исследования и критического мышления, что делает данную тему особенно значимой.

Оглавление:

Введение

Теоретические основы научно-исследовательской деятельности студентов

Формы организации научно-исследовательской работы студентов в учебном процессе

Методы научно-исследовательской работы, используемые студентами

Влияние внеучебной деятельности на развитие исследовательских компетенций

Роль преподавателя в организации научно-исследовательской работы студентов

Рекомендации по совершенствованию форм и методов научно-исследовательской работы

Заключение

Список литературы

Наименование образовательного учреждения

Доклад

на тему

Формы и методы научно-исследовательской работы студентов: учебный процесс и внеучебная деятельность

Выполнил: ФИО

Руководитель: ФИО

Содержание

  • Введение 1
  • Теоретические основы научно-исследовательской деятельности студентов 2
  • Формы организации научно-исследовательской работы студентов в учебном процессе 3
  • Методы научно-исследовательской работы, используемые студентами 4
  • Влияние внеучебной деятельности на развитие исследовательских компетенций 5
  • Роль преподавателя в организации научно-исследовательской работы студентов 6
  • Рекомендации по совершенствованию форм и методов научно-исследовательской работы 7
  • Заключение 8
  • Список литературы 9

Введение

Содержимое раздела

Введение представляет собой важный этап проекта, где определяются цели и задачи исследования, обосновывается его актуальность и значимость. Этот пункт демонстрирует основные направления работы и определяет рамки исследования, что позволяет читателю сформировать общее представление о структуре и содержании доклада. Введение также включает в себя краткий обзор литературы по теме, что служит основой для дальнейшего углубленного анализа. Завершается введение формулировкой гипотезы и описанием методологии исследования.

Теоретические основы научно-исследовательской деятельности студентов

Содержимое раздела

Данный раздел посвящен анализу теоретических основ, определяющих суть научно-исследовательской деятельности студентов. Рассматриваются ключевые понятия, такие как научный метод, исследовательский вопрос, гипотеза, методология исследования и их взаимосвязь. Особое внимание уделяется различным типам научных исследований, их характеристикам и особенностям применения в образовательном процессе. Этот раздел служит фундаментом для понимания последующих разделов доклада.

Формы организации научно-исследовательской работы студентов в учебном процессе

Содержимое раздела

В этом разделе рассматриваются различные формы организации научно-исследовательской работы студентов, применяемые в учебном процессе. Анализируются такие формы, как курсовые и дипломные работы, научные кружки, студенческие конференции и олимпиады, лабораторные работы и проектная деятельность. Подробно описываются особенности каждой формы, ее преимущества и недостатки, а также роль в развитии исследовательских навыков студентов. Рассматриваются примеры успешных практик.

Методы научно-исследовательской работы, используемые студентами

Содержимое раздела

Этот раздел посвящен анализу различных методов, используемых студентами в научно-исследовательской работе. Рассматриваются методы сбора и обработки данных, такие как наблюдение, опрос, эксперимент, анализ документов и статистические методы. Обсуждаются особенности применения каждого метода, их достоинства и ограничения, а также инструменты и программное обеспечение для проведения исследований. Особое внимание уделяется этическим аспектам исследовательской деятельности и требованиям к качеству данных.

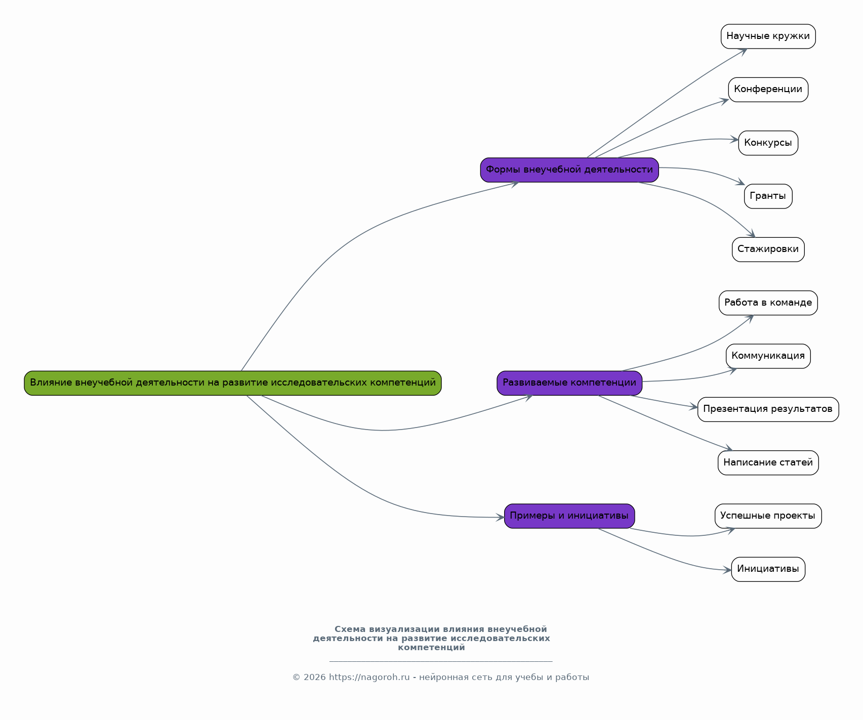
Влияние внеучебной деятельности на развитие исследовательских компетенций

Содержимое раздела

Раздел посвящен анализу влияния внеучебной деятельности на формирование и развитие исследовательских компетенций студентов. Рассматриваются различные формы внеучебной деятельности, такие как участие в научных кружках, конференциях, конкурсах, грантах и стажировках. Анализируется роль внеучебной деятельности в формировании навыков работы в команде, коммуникации, презентации результатов и написания научных статей. Приводятся примеры успешных проектов и инициатив, направленных на поддержку исследовательской активности студентов.

Роль преподавателя в организации научно-исследовательской работы студентов

Содержимое раздела

В данном разделе рассматривается роль преподавателя в организации и руководстве научно-исследовательской работой студентов. Анализируются различные аспекты деятельности преподавателя, такие как выбор темы исследования, консультирование, контроль, оценка результатов и мотивация студентов. Обсуждаются методы повышения эффективности работы преподавателя, современные подходы к руководству исследовательской деятельностью и организация научной коммуникации. Рассматриваются проблемы и вызовы, с которыми сталкиваются преподаватели в этой области.

Рекомендации по совершенствованию форм и методов научно-исследовательской работы

Содержимое раздела

Этот раздел содержит рекомендации по совершенствованию форм и методов научно-исследовательской работы студентов. Предлагаются практические советы по организации учебного процесса, участию во внеучебной деятельности и взаимодействию с преподавателями. Рассматриваются возможности использования современных технологий, новых подходов к обучению и развитию исследовательских навыков. Также обсуждаются вопросы мотивации студентов и создания благоприятной среды для научных исследований. Рекомендации основываются на анализе лучших практик и результатах проведенного исследования.

Заключение

Содержимое раздела

Заключение представляет собой итоговую часть доклада, где подводятся итоги проведенного исследования и формулируются основные выводы. В этом разделе обобщаются полученные результаты, оценивается достижение поставленных целей и задач. Анализируется значимость исследования и его вклад в научное знание, а также обсуждаются перспективы дальнейших исследований. Заключение может содержать рекомендации по практическому применению полученных результатов и предложения по улучшению организации научно-исследовательской работы студентов.

Список литературы

Содержимое раздела

Список литературы включает в себя перечень всех использованных источников, начиная от научных статей и книг, заканчивая интернет-ресурсами. Каждая запись в списке должна быть оформлена в соответствии с требованиями к цитированию и оформлению научных работ. Список литературы является важной частью любой исследовательской работы, так как он подтверждает достоверность информации и демонстрирует знание автором предметной области. Качественно составленный список литературы отражает глубину проработки темы.

Получи Такой Доклад

До 90% уникальность
Готовый файл Word
Оформление по ГОСТ
Список источников по ГОСТ
Таблицы и схемы
Презентация

Создать Доклад на любую тему за 5 минут

Создать

#6136363