Нейросеть

Функциональная роль языковых норм в современном русском языке: анализ и перспективы (Доклад)

Нейросеть для создания доклада Гарантия уникальности Строго по ГОСТу Высочайшее качество Поддержка 24/7

Данный доклад посвящен исследованию значимости правил в русском языке в контексте современной социокультурной среды. Анализируются основные аспекты, определяющие роль языковых норм, включая их влияние на коммуникацию, сохранение культурной идентичности и адаптацию языка к изменяющимся условиям. Работа подчеркивает необходимость соблюдения языковых норм для обеспечения взаимопонимания и эффективной коммуникации в различных сферах общественной жизни. Особое внимание уделяется влиянию нормативных актов на развитие грамотности и сохранение культуры речи.

Идея:

Доклад направлен на раскрытие ключевой роли языковых норм в поддержании порядка и функциональности русского языка. Цель состоит в том, чтобы продемонстрировать, как правила способствуют сохранению культурного наследия и обеспечивают эффективную коммуникацию.

Актуальность:

Актуальность исследования обусловлена необходимостью анализа влияния современных тенденций на функционирование языковых норм. В условиях глобализации и цифровизации данная работа поможет определить роль правил в сохранении структуры и целостности русского языка.

Оглавление:

Введение

Исторический обзор формирования языковых норм в русском языке

Социокультурное значение языковых норм

Влияние языковых норм на коммуникацию и взаимопонимание

Языковые нормы и современные тенденции: цифровизация и медиа

Роль языковых норм в сохранении культурной идентичности

Проблемы и перспективы развития языковых норм

Список литературы

Наименование образовательного учреждения

Доклад

на тему

Функциональная роль языковых норм в современном русском языке: анализ и перспективы

Выполнил: ФИО

Руководитель: ФИО

Содержание

  • Введение 1
  • Исторический обзор формирования языковых норм в русском языке 2
  • Социокультурное значение языковых норм 3
  • Влияние языковых норм на коммуникацию и взаимопонимание 4
  • Языковые нормы и современные тенденции: цифровизация и медиа 5
  • Роль языковых норм в сохранении культурной идентичности 6
  • Проблемы и перспективы развития языковых норм 7
  • Список литературы 8

Введение

Содержимое раздела

В вводной части рассматривается актуальность темы, обосновывается выбор направления исследования и формулируются основные цели и задачи работы. Дается общее представление о структуре доклада и методах исследования. Определяется ключевая роль языковых норм в современном русском языке и их влияние на социальные и культурные процессы. Подчеркивается значимость исследования для понимания языковых изменений и их последствий для общества и коммуникации.

Исторический обзор формирования языковых норм в русском языке

Содержимое раздела

В данном разделе будет проведен подробный анализ исторического развития языковых норм в русском языке, начиная от древних времен и до современности. Рассматривается, как менялись представления о правильности речи, какие факторы влияли на формирование и кодификацию норм. Будут проанализированы ключевые этапы этого процесса, включая деятельность выдающихся языковедов и принятие нормативных актов, таких как словари и грамматики. Особое внимание будет уделено изменениям в языке под влиянием исторических событий.

Социокультурное значение языковых норм

Содержимое раздела

Данный пункт посвящен исследованию роли языковых норм в социокультурном контексте. Будет рассмотрено, как правила влияют на восприятие языка как средства выражения культуры и сохранения идентичности. Анализируется связь между языковыми нормами и формированием грамотности, а также их влияние на социальную стратификацию. Рассматривается, как изменения в нормах могут отражать изменения в обществе, и наоборот, как устойчивость норм способствует стабильности культурных ценностей и межкультурному взаимопониманию.

Влияние языковых норм на коммуникацию и взаимопонимание

Содержимое раздела

Здесь будет проанализировано, как соблюдение языковых норм влияет на эффективность коммуникации в различных сферах жизни, от повседневного общения до деловой переписки и публичных выступлений. Будут рассмотрены примеры, когда нарушение норм приводит к недопониманию и конфликтам, а также случаи, когда осознанное использование языка способствует достижению взаимопонимания. Анализ покажет, как языковые нормы способствуют обеспечению ясности, точности и однозначности в передаче информации, влияя на социальные взаимодействия.

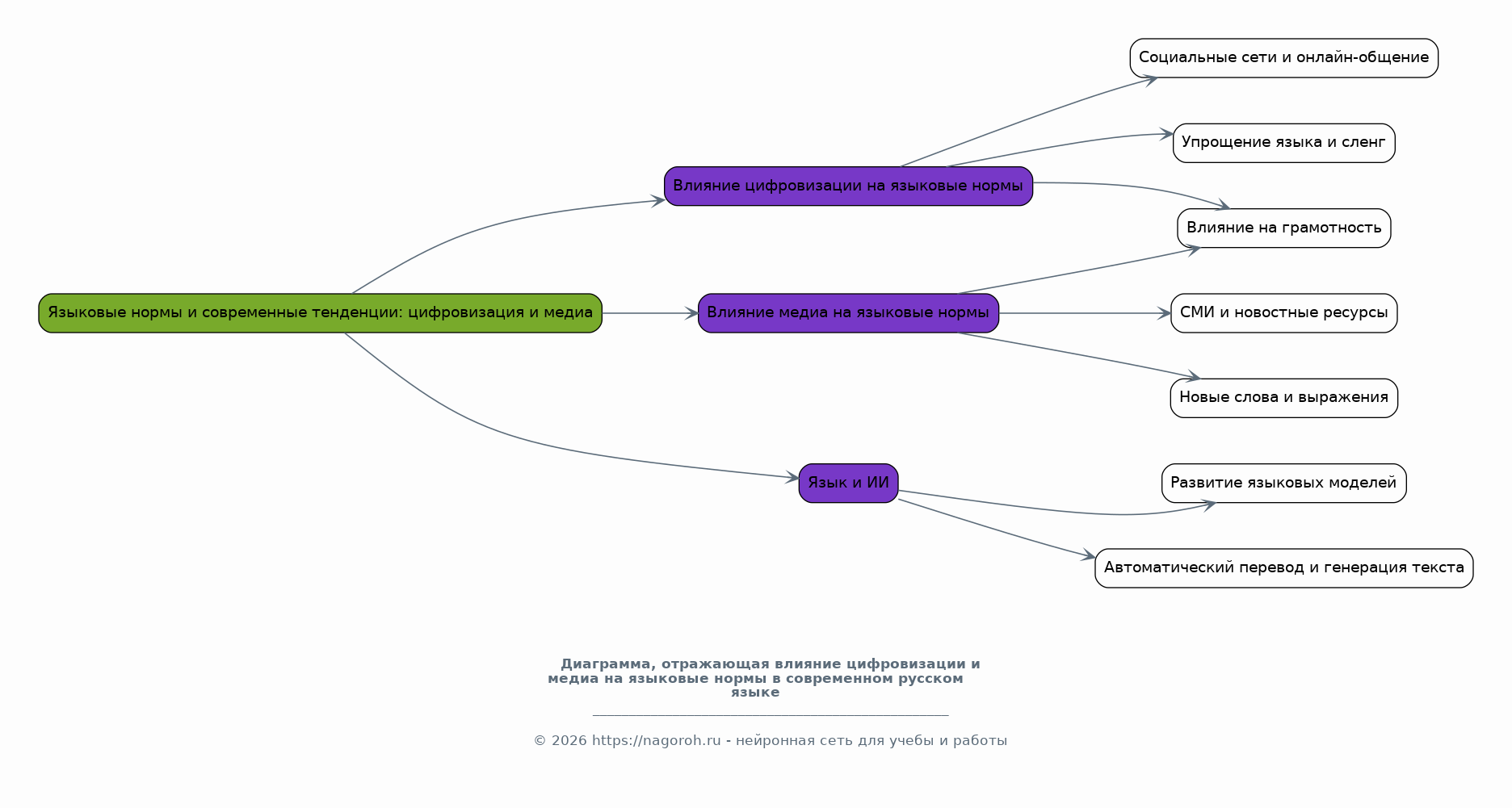
Языковые нормы и современные тенденции: цифровизация и медиа

Содержимое раздела

В этом разделе будет рассмотрено, как цифровизация и развитие медиа влияют на языковые нормы. Анализируется влияние социальных сетей, онлайн-коммуникации и СМИ на изменение языка и отношение к нормам. Будут рассмотрены примеры упрощения языка, появления новых слов и выражений, а также влияние на грамотность в целом. Исследование покажет, как языковые нормы адаптируются к новым условиям и какие вызовы стоят перед языком в цифровую эпоху, особенно в контексте развития искусственного интеллекта.

Роль языковых норм в сохранении культурной идентичности

Содержимое раздела

В данном пункте будет рассмотрено, как языковые нормы способствуют сохранению и передаче культурного наследия. Будет проанализировано, как язык отражает историю, традиции и ценности народа. Рассматривается связь между языком и национальной идентичностью, а также роль языковых норм в формировании чувства общности. Исследование покажет, как соблюдение норм способствует сохранению культуры и языка, особенно в условиях глобализации и культурного обмена.

Проблемы и перспективы развития языковых норм

Содержимое раздела

Этот раздел посвящен анализу проблем, связанных с соблюдением и изменением языковых норм в современном русском языке. Будут рассмотрены основные вызовы, стоящие перед нормализацией языка, такие как влияние глобализации, цифровизации и социальных факторов. Анализируются возможные пути решения этих проблем, включая адаптацию норм к новым условиям, повышение языковой культуры и поддержку грамотности. В заключение рассматриваются перспективы развития языковых норм в будущем с учетом изменений в обществе.

Список литературы

Содержимое раздела

В данном разделе будет представлен список использованной литературы, включающий научные статьи, монографии и другие источники, использованные при подготовке доклада. Литература будет отсортирована в алфавитном порядке. В списке будут указаны полные библиографические данные каждого источника, обеспечивающие полную и точную информацию. Список будет служить основой для дальнейшего изучения темы и подтверждения достоверности информации.

Получи Такой Доклад

До 90% уникальность
Готовый файл Word
Оформление по ГОСТ
Список источников по ГОСТ
Таблицы и схемы
Презентация

Создать Доклад на любую тему за 5 минут

Создать

#5472381