Нейросеть

Геолого-физическая характеристика нефтегазоносных месторождений Западной Сибири: анализ и перспективы (Доклад)

Нейросеть для создания доклада Гарантия уникальности Строго по ГОСТу Высочайшее качество Поддержка 24/7

Данный доклад представляет собой комплексное исследование геолого-физических свойств нефтегазоносных месторождений Западной Сибири, ключевого региона российской нефтедобычи. В нем рассматриваются методы оценки запасов углеводородов, особенности строения продуктивных пластов и их влияние на процессы нефтедобычи. Особое внимание уделяется анализу текущего состояния месторождений, выявлению проблем и перспектив дальнейшей разработки. Исследование направлено на повышение эффективности добычи нефти и газа, а также на обоснование новых подходов к освоению ресурсов региона.

Идея:

Основная идея доклада заключается в систематизации данных о геологических и физических параметрах нефтяных месторождений Западной Сибири для оптимизации процесса добычи. Предлагается разработка модели, учитывающей различные факторы, влияющие на нефтеотдачу, что позволит повысить эффективность разработки месторождений.

Актуальность:

Актуальность исследования обусловлена необходимостью повышения эффективности разработки существующих нефтяных месторождений Западной Сибири и поиском новых. Современные методы анализа геологических данных и моделирования процессов нефтедобычи позволяют предложить новые решения для освоения трудноизвлекаемых запасов углеводородов.

Оглавление:

Введение

Геологическое строение Западной Сибири

Физические свойства горных пород и флюидов

Методы изучения нефтяных месторождений

Геолого-физические модели месторождений

Анализ разработки месторождений

Перспективы разработки и освоения

Заключение

Список литературы

Наименование образовательного учреждения

Доклад

на тему

Геолого-физическая характеристика нефтегазоносных месторождений Западной Сибири: анализ и перспективы

Выполнил: ФИО

Руководитель: ФИО

Содержание

  • Введение 1
  • Геологическое строение Западной Сибири 2
  • Физические свойства горных пород и флюидов 3
  • Методы изучения нефтяных месторождений 4
  • Геолого-физические модели месторождений 5
  • Анализ разработки месторождений 6
  • Перспективы разработки и освоения 7
  • Заключение 8
  • Список литературы 9

Введение

Содержимое раздела

В данном разделе представлен обзор нефтегазоносного потенциала Западной Сибири, являющегося одним из крупнейших нефтедобывающих регионов мира. Рассматриваются основные цели и задачи исследования, направленные на анализ геолого-физических характеристик месторождений. Обосновывается актуальность работы, связанная с необходимостью повышения эффективности разработки существующих залежей и поиска новых. Кратко описывается структура доклада, включающая основные этапы исследования.

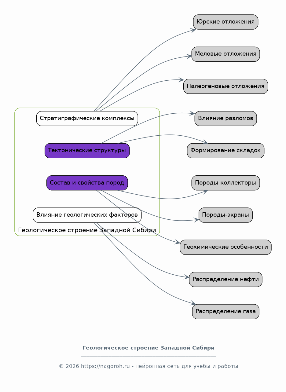
Геологическое строение Западной Сибири

Содержимое раздела

В данной главе анализируется геологическая структура Западно-Сибирской нефтегазоносной провинции, включая основные стратиграфические комплексы и особенности осадконакопления. Рассматриваются тектонические структуры, влияющие на формирование ловушек для углеводородов. Приводятся данные о составе и свойствах пород-коллекторов, а также пород-экранов, определяющих нефтегазоносность региона. Особое внимание уделяется влиянию геологических факторов на распределение запасов нефти и газа.

Физические свойства горных пород и флюидов

Содержимое раздела

В этом разделе рассматриваются физические свойства горных пород, такие как пористость, проницаемость, проницаемость по воде и нефти, а также их взаимосвязь с коллекторскими свойствами. Анализируются физические свойства нефти и газа, в том числе плотность, вязкость, поверхностное натяжение и газосодержание. Описываются методы определения физических свойств пород и флюидов в лабораторных условиях и в скважинах. Обсуждается влияние физических свойств на процесс фильтрации флюидов в пласте.

Методы изучения нефтяных месторождений

Содержимое раздела

В этой главе рассматриваются методы, используемые для изучения нефтяных месторождений Западной Сибири, включая геофизические исследования скважин (ГИС), сейсморазведку, керновые исследования и гидродинамическое моделирование. Описываются принципы работы различных методов и их применение для определения геологического строения и свойств пластов. Анализируются преимущества и недостатки каждого метода, а также их вклад в комплексное изучение месторождений. Особое внимание уделяется современным технологиям обработки и интерпретации данных.

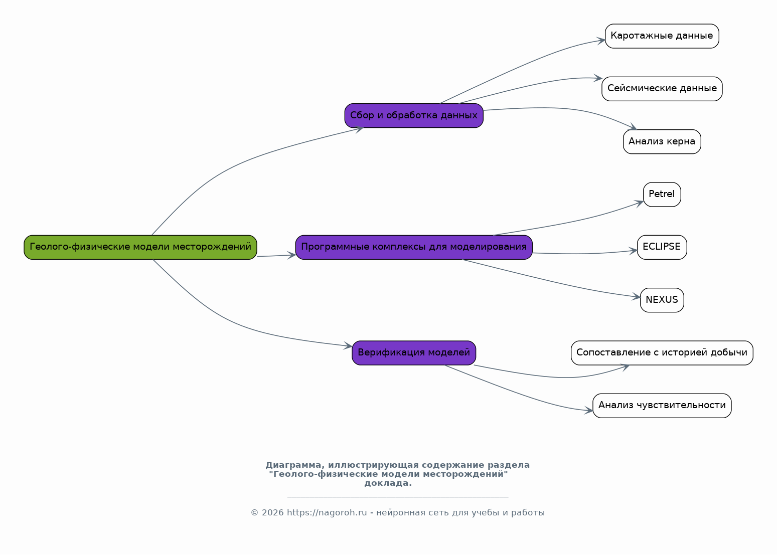
Геолого-физические модели месторождений

Содержимое раздела

В данном разделе рассматривается процесс создания геолого-физических моделей нефтяных месторождений Западной Сибири. Описываются этапы моделирования, начиная от сбора и обработки данных до построения трехмерных моделей продуктивных пластов. Анализируется использование различных программных комплексов для моделирования. Обсуждаются проблемы, возникающие при моделировании, и способы их решения. Особое внимание уделяется верификации моделей и их соответствию реальным данным.

Анализ разработки месторождений

Содержимое раздела

В данной главе проводится анализ текущей разработки нефтяных месторождений Западной Сибири. Оцениваются показатели эффективности разработки, такие как дебит скважин, нефтеотдача пластов и коэффициент извлечения нефти. Рассматриваются факторы, влияющие на эффективность разработки, в том числе геологические особенности, применяемые технологии и методы интенсификации добычи. Анализируются проблемы, связанные с разработкой месторождений, и предлагаются пути их решения.

Перспективы разработки и освоения

Содержимое раздела

В этом разделе обсуждаются перспективы разработки и освоения нефтяных месторождений Западной Сибири, включая новые технологии и методы повышения нефтеотдачи. Рассматриваются возможности разработки трудноизвлекаемых запасов, например, за счет применения гидроразрыва пласта или закачки полимеров. Анализируется влияние экономических факторов и экологических ограничений на будущую разработку месторождений. Предлагаются рекомендации по оптимизации разработки месторождений.

Заключение

Содержимое раздела

В заключении представлены основные выводы по результатам исследования геолого-физических характеристик нефтяных месторождений Западной Сибири. Обобщаются ключевые результаты анализа и оценки перспектив разработки. Подчеркивается важность комплексного подхода к изучению месторождений и применения современных технологий для повышения эффективности добычи нефти. Формулируются рекомендации для дальнейших исследований и разработок в данном направлении. Отмечается вклад работы в развитие нефтегазовой отрасли.

Список литературы

Содержимое раздела

В данном разделе представлен список использованной литературы, включающий научные статьи, монографии, отчеты и другие источники, послужившие основой для данного исследования. Список сформирован в соответствии с требованиями к оформлению научных работ. Указаны авторы, названия, издательства и года публикации каждого источника. Список включает в себя как отечественные, так и зарубежные публикации, что обеспечивает всесторонний обзор исследуемой темы. Литература систематизирована и представлена в алфавитном порядке.

Получи Такой Доклад

До 90% уникальность
Готовый файл Word
Оформление по ГОСТ
Список источников по ГОСТ
Таблицы и схемы
Презентация

Создать Доклад на любую тему за 5 минут

Создать

#5690894