Нейросеть

Германская империя в борьбе за передел мира: анализ внешней политики и колониальной экспансии (Доклад)

Нейросеть для создания доклада Гарантия уникальности Строго по ГОСТу Высочайшее качество Поддержка 24/7

Данный доклад посвящен ключевому периоду в истории Германии — периоду правления Германской империи, когда страна стремилась к переделу мира и обретению «места под солнцем». В работе будет рассмотрена политика империи, направленная на расширение влияния в Европе и за ее пределами, включая анализ экономических и политических факторов, повлиявших на принятие решений. Особое внимание уделяется колониальной экспансии, ее последствиям и отношению к ней в рамках немецкого общества, а также влиянию на международные отношения. Основной задачей исследования является комплексное изучение предпосылок, хода и результатов борьбы Германской империи за мировое господство, а также ее влияние на дальнейшее развитие событий.

Идея:

Доклад призван проанализировать основные аспекты внешней политики Германской империи, выявив причины и последствия ее агрессивной стратегии. Основной акцент будет сделан на анализе колониальной политики и ее влиянии на международные отношения.

Актуальность:

Изучение внешней политики Германской империи имеет важное значение для понимания процессов, приведших к Первой мировой войне и формированию современного миропорядка. Актуальность исследования обусловлена необходимостью анализа исторических прецедентов в контексте современных геополитических вызовов и тенденций.

Оглавление:

Введение

Формирование Германской империи и предпосылки к внешней экспансии

Экономические факторы и интересы в колониальной экспансии

Политическое противостояние и дипломатическая борьба в Европе

Колониальные владения Германии и их управление

Военная подготовка и гонка вооружений

Влияние внутренней политики и общественного мнения

Заключение

Список литературы

Наименование образовательного учреждения

Доклад

на тему

Германская империя в борьбе за передел мира: анализ внешней политики и колониальной экспансии

Выполнил: ФИО

Руководитель: ФИО

Содержание

  • Введение 1
  • Формирование Германской империи и предпосылки к внешней экспансии 2
  • Экономические факторы и интересы в колониальной экспансии 3
  • Политическое противостояние и дипломатическая борьба в Европе 4
  • Колониальные владения Германии и их управление 5
  • Военная подготовка и гонка вооружений 6
  • Влияние внутренней политики и общественного мнения 7
  • Заключение 8
  • Список литературы 9

Введение

Содержимое раздела

В вводной части будет представлен краткий обзор исторического контекста, предшествующего образованию Германской империи, а также обозначены основные цели и задачи исследования. Будут сформулированы ключевые вопросы, на которые предстоит ответить в ходе работы, и определены основные источники информации. Кроме того, будет представлена структура доклада, обозначены основные этапы исследования и его методологические подходы, необходимые для достижения поставленных целей. Также будет отмечена значимость выбранной темы для понимания современных политических процессов и международных отношений.

Формирование Германской империи и предпосылки к внешней экспансии

Содержимое раздела

Этот раздел посвящен анализу исторических условий, приведших к объединению Германии и возникновению Германской империи. Будут рассмотрены факторы, способствовавшие росту экономического и военного потенциала страны, а также факторы, стимулировавшие стремление к расширению влияния на международной арене. Детально будут проанализированы политические амбиции Отто фон Бисмарка и других ключевых фигур того времени, а также роль милитаризма и национализма в формировании внешней политики империи. Кроме того, будет проанализировано влияние этих факторов на формирование колониальной политики Германии.

Экономические факторы и интересы в колониальной экспансии

Содержимое раздела

В данном разделе будет проанализирована роль экономических интересов в колониальной экспансии Германской империи. Будут рассмотрены основные экономические мотивы, побуждавшие Германию к захвату колоний, такие как поиск ресурсов, рынков сбыта и выгодных инвестиций. Будет изучена взаимосвязь между экономическим развитием Германии и ее колониальными амбициями, а также влияние колониальной политики на немецкую экономику. Особое внимание будет уделено анализу деятельности немецких торговых компаний и их роли в колонизации.

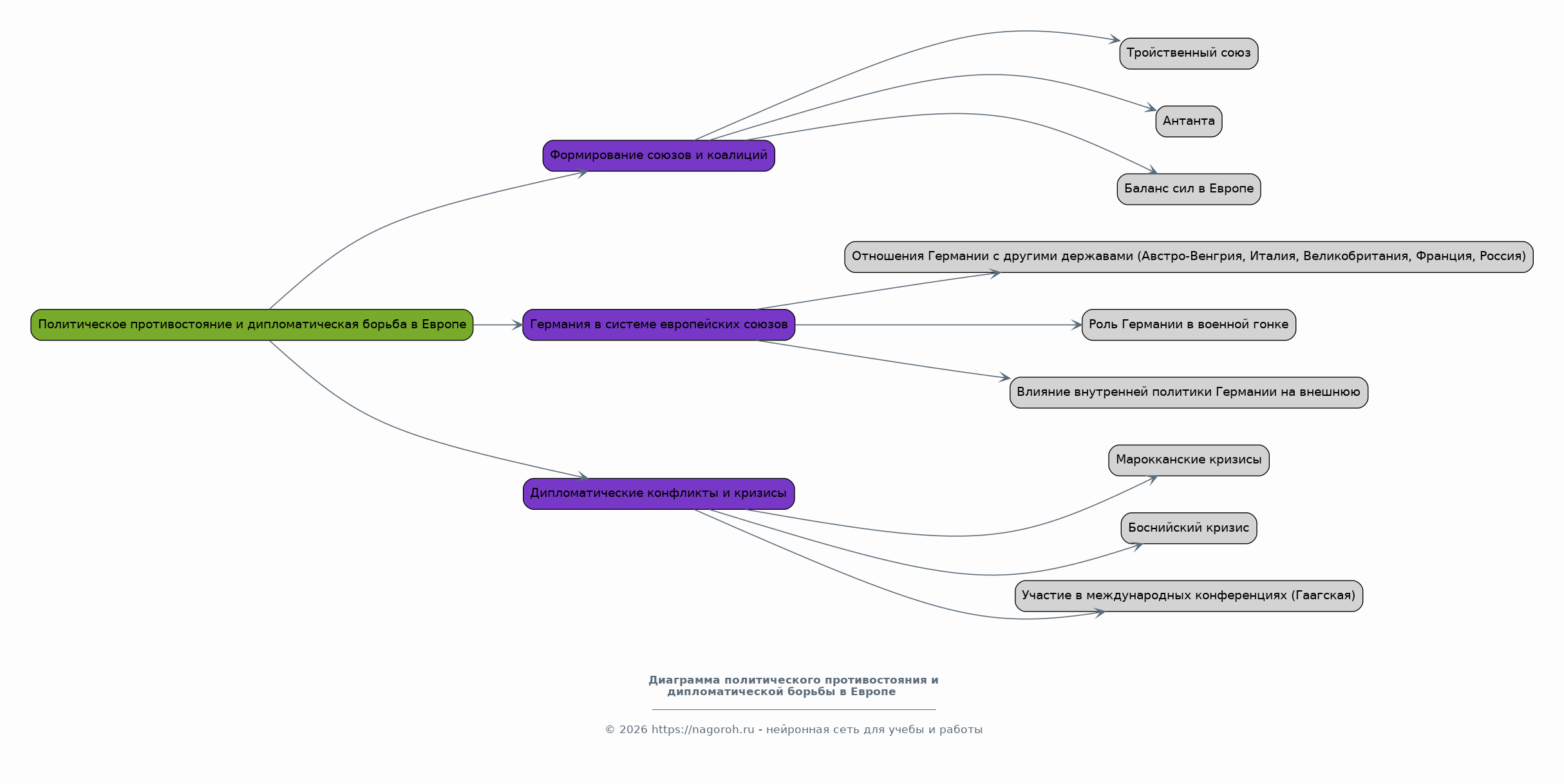
Политическое противостояние и дипломатическая борьба в Европе

Содержимое раздела

Этот раздел посвящен анализу политических отношений и дипломатической борьбе в Европе в период существования Германской империи. Будут рассмотрены основные союзы и коалиции, сформировавшиеся в Европе, такие как Тройственный союз и Антанта. Будет проанализирована роль Германии в этих союзах, ее отношения с другими европейскими державами и ее участие в дипломатических конфликтах. Особое внимание будет уделено анализу причин и последствий гонки вооружений и других факторов, приведших к обострению международной обстановки.

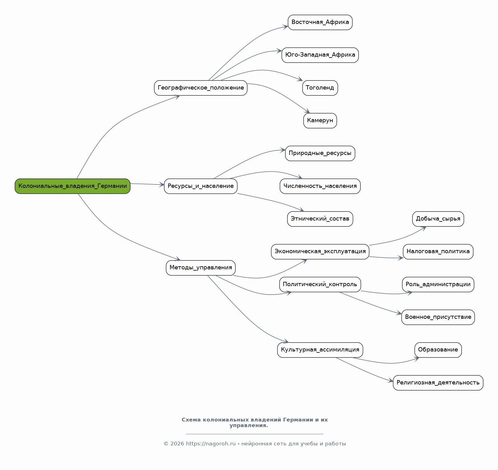
Колониальные владения Германии и их управление

Содержимое раздела

В этом разделе будет представлен обзор колониальных владений Германской империи, включая их географическое положение, ресурсы и население. Будут рассмотрены основные методы управления колониями, применявшиеся немецкими властями, такие как экономическая эксплуатация, политический контроль и культурная ассимиляция. Будет проанализирована роль немецких колониальных администраторов и военных в управлении колониями, а также влияние колониальной политики на местное население. Отдельное внимание будет уделено исследованию последствий колониализма.

Военная подготовка и гонка вооружений

Содержимое раздела

Этот раздел исследует процесс милитаризации Германии и её вклад в гонку вооружений в преддверии Первой мировой войны. Будет проведен анализ стратегии развития вооруженных сил: военно-морского флота и армии. Особое внимание будет уделено роли военных лидеров, таких как Альфред фон Тирпиц, в продвижении экспансионистских планов. Рассмотрится влияние развития военного потенциала на европейский баланс сил и обострение международной напряженности. Также будет проанализировано участие Германии в различных военных конфликтах и кризисах.

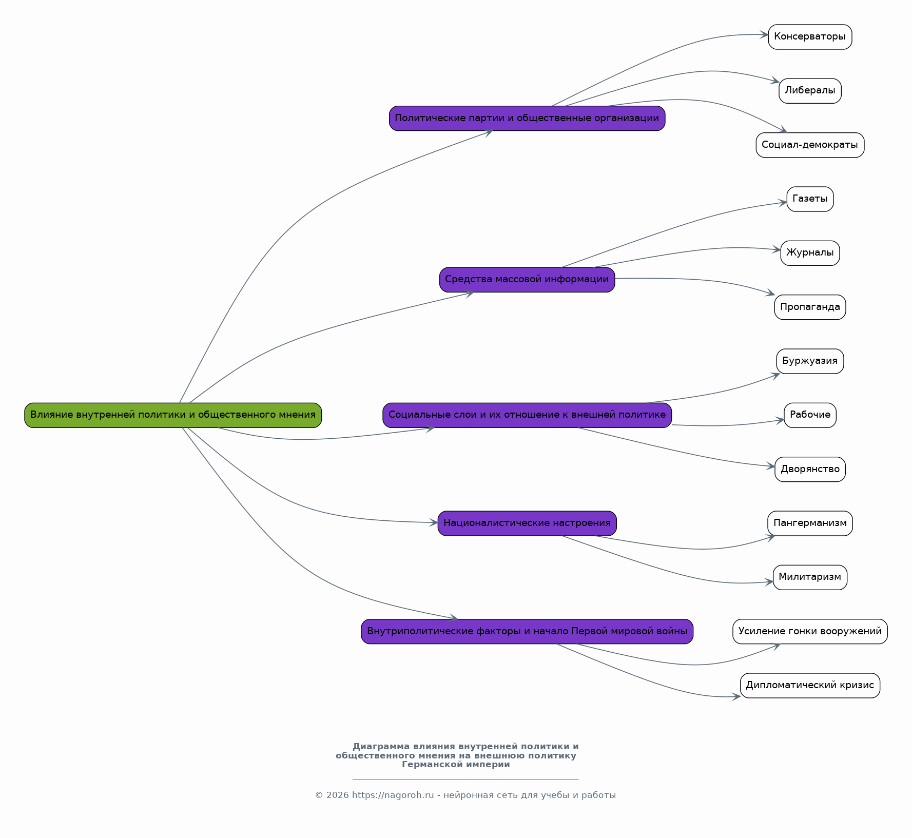
Влияние внутренней политики и общественного мнения

Содержимое раздела

Раздел посвящен анализу влияния внутренней политики и общественного мнения на внешнюю политику Германской империи. Будет рассмотрена роль политических партий, общественных организаций и средств массовой информации в формировании поддержки колониализма и экспансии. Будет изучено соотношение между различными социальными слоями и их отношением к внешней политике Германии. Особое внимание будет уделено анализу националистических настроений и их влиянию на внешнеполитические решения империи. Также будет рассмотрено влияние внутриполитических факторов на начало Первой мировой войны.

Заключение

Содержимое раздела

В заключительной части будут подведены итоги исследования, обобщены основные выводы и сформулированы ответы на поставленные в начале вопросы. Будет дана оценка роли Германской империи в истории, ее влияния на мировую политику и последствия ее внешней политики. Будет отмечена связь между стремлением к «месту под солнцем» и началом Первой мировой войны. Также будут обозначены перспективы дальнейшего изучения темы, а также ее актуальность в современном мире.

Список литературы

Содержимое раздела

Данный раздел содержит перечень использованной литературы, включая книги, статьи и другие источники, использованные при написании доклада. Литература будет разделена на категории, например, монографии, сборники статей и архивные материалы. Список будет представлен в соответствии с требованиями к оформлению научных работ, с указанием авторов, названий, издательств и годов публикации. Для удобства читателей будет проведена классификация источников по тематическим блокам и видам публикаций. Этот список поможет читателям глубже погрузиться в тему.

Получи Такой Доклад

До 90% уникальность
Готовый файл Word
Оформление по ГОСТ
Список источников по ГОСТ
Таблицы и схемы
Презентация

Создать Доклад на любую тему за 5 минут

Создать

#6103313