Нейросеть

Глобальная проблема истощения мировых природных ресурсов: анализ, последствия и перспективы (Доклад)

Нейросеть для создания доклада Гарантия уникальности Строго по ГОСТу Высочайшее качество Поддержка 24/7

Данный доклад посвящен критической проблеме истощения мировых природных ресурсов, рассматривая её как одну из наиболее острых экологических и социально-экономических вызовов современности. Исследование охватывает различные аспекты, начиная от анализа текущего состояния и динамики потребления ресурсов, до выявления основных факторов, способствующих их истощению. Особое внимание уделяется последствиям нерационального использования ресурсов для окружающей среды и устойчивого развития. В докладе предложены возможные пути решения и стратегии смягчения негативных последствий, включая внедрение принципов устойчивого развития и инновационные подходы к управлению ресурсами.

Идея:

Основная идея доклада заключается в комплексном анализе проблемы истощения ресурсов, предлагая пути перехода к более устойчивой модели потребления и производства. Ключевой задачей является выработка рекомендаций для принятия эффективных мер по сохранению природных ресурсов на глобальном уровне.

Актуальность:

Актуальность исследования обусловлена нарастающей остротой проблемы истощения ресурсов в условиях роста населения и ускоренного экономического развития. Необходимость поиска решений диктуется потребностью обеспечения устойчивого развития и сохранения благоприятной окружающей среды для будущих поколений.

Оглавление:

Введение

Анализ текущего состояния мировых природных ресурсов

Основные факторы, способствующие истощению ресурсов

Экологические последствия истощения ресурсов

Социально-экономические последствия истощения ресурсов

Пути решения проблемы и стратегии смягчения последствий

Инновационные подходы к управлению ресурсами

Заключение

Список литературы

Наименование образовательного учреждения

Доклад

на тему

Глобальная проблема истощения мировых природных ресурсов: анализ, последствия и перспективы

Выполнил: ФИО

Руководитель: ФИО

Содержание

  • Введение 1
  • Анализ текущего состояния мировых природных ресурсов 2
  • Основные факторы, способствующие истощению ресурсов 3
  • Экологические последствия истощения ресурсов 4
  • Социально-экономические последствия истощения ресурсов 5
  • Пути решения проблемы и стратегии смягчения последствий 6
  • Инновационные подходы к управлению ресурсами 7
  • Заключение 8
  • Список литературы 9

Введение

Содержимое раздела

Вводная часть доклада, устанавливающая контекст и общую значимость проблемы истощения мировых природных ресурсов для понимания всего доклада. Здесь будет дан обзор текущей ситуации с использованием природных ресурсов, обозначены основные проблемы и вызовы, связанные с их нехваткой, а также представлена актуальность исследования в контексте глобальных экологических и социально-экономических тенденций. Кроме того, будут определены цели и задачи исследования, его методологическая база и структура, а также ключевые понятия и определения для обеспечения единого понимания материала.

Анализ текущего состояния мировых природных ресурсов

Содержимое раздела

В данном разделе будет проведен детальный анализ текущего состояния мировых природных ресурсов, включая оценку запасов различных видов ресурсов: минеральных, водных, лесных и энергетических. Будут рассмотрены динамика потребления ресурсов, основные тенденции и факторы, влияющие на истощение ресурсов, такие как рост населения, развитие промышленности и изменение климата. Особое внимание будет уделено географическому распределению ресурсов и неравномерности их использования в различных странах и регионах мира. Также будут рассмотрены статистические данные и графические материалы для наглядной демонстрации ситуации.

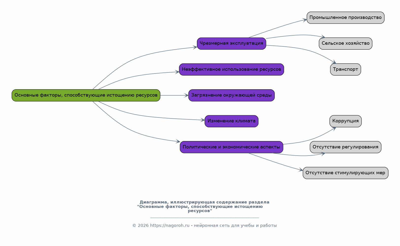
Основные факторы, способствующие истощению ресурсов

Содержимое раздела

Этот раздел посвящен детальному рассмотрению основных факторов, которые оказывают влияние на истощение природных ресурсов. Будут проанализированы такие факторы, как чрезмерная эксплуатация, неэффективное использование ресурсов, загрязнение окружающей среды и изменение климата. Особое внимание будет уделено роли человеческой деятельности, включая промышленное производство, сельское хозяйство и транспорт. Также будут рассмотрены политические и экономические аспекты, влияющие на устойчивое управление ресурсами, включая коррупцию, отсутствие регулирования и стимулирующих мер.

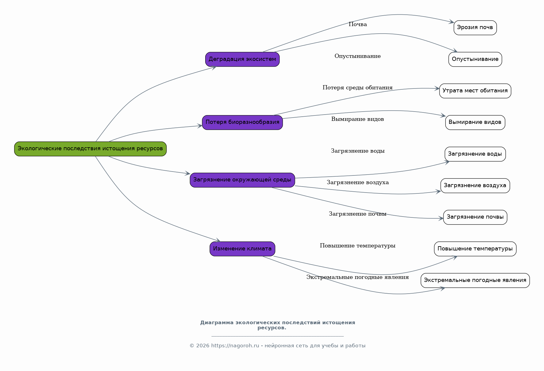
Экологические последствия истощения ресурсов

Содержимое раздела

В данной части доклада будут рассмотрены экологические последствия истощения природных ресурсов, включая деградацию экосистем, потерю биоразнообразия, загрязнение окружающей среды и изменение климата. Будут проанализированы конкретные примеры негативного воздействия на отдельные природные компоненты, такие как почва, вода и воздух. Также будет рассмотрено влияние истощения ресурсов на здоровье человека и возникновение различных экологических кризисов. Особое внимание будет уделено взаимосвязи между экологическими проблемами и устойчивостью экосистем.

Социально-экономические последствия истощения ресурсов

Содержимое раздела

Этот раздел посвящен анализу социально-экономических последствий истощения природных ресурсов, включая рост цен на ресурсы, снижение качества жизни, усиление социального неравенства и конфликты из-за доступа к ресурсам. Будут рассмотрены последствия для различных секторов экономики, таких как сельское хозяйство, промышленность и энергетика. Особое внимание будет уделено влиянию истощения ресурсов на развитие развивающихся стран и на продовольственную безопасность. Также будут проанализированы политические и экономические факторы, усугубляющие эти последствия.

Пути решения проблемы и стратегии смягчения последствий

Содержимое раздела

В этом разделе будут представлены возможные пути решения проблемы истощения ресурсов и стратегии смягчения последствий. Будут рассмотрены различные подходы, такие как внедрение принципов устойчивого развития, повышение энергоэффективности, развитие возобновляемых источников энергии, улучшение управления ресурсами и переработка отходов. Также будут предложены конкретные рекомендации для правительств, бизнес-сообществ и отдельных граждан. Особое внимание будет уделено международному сотрудничеству и обмену опытом в области устойчивого управления ресурсами.

Инновационные подходы к управлению ресурсами

Содержимое раздела

Этот раздел посвящен рассмотрению инновационных подходов к управлению природными ресурсами, включая использование новых технологий для мониторинга и оценки ресурсов, развитие циркулярной экономики, внедрение зеленых технологий и инновационных бизнес-моделей. Будут изучены примеры успешной реализации подобных подходов в различных странах и регионах мира. Особое внимание будет уделено перспективам развития инноваций в области управления ресурсами и их влиянию на устойчивое развитие. Также будут рассмотрены вызовы и возможности, связанные с внедрением этих инноваций.

Заключение

Содержимое раздела

Заключительная часть доклада, содержащая обобщение результатов исследования, основные выводы и рекомендации. Здесь будет дана общая оценка проблемы истощения мировых природных ресурсов и подчеркнута ее важность для будущих поколений. Будут сформулированы ключевые выводы о причинах, последствиях и возможных путях решения проблемы. Также будут предложены конкретные рекомендации для различных заинтересованных сторон, включая политиков, бизнес-сообщество и общественность. В завершении будет подчеркнута необходимость незамедлительных действий для обеспечения устойчивого будущего.

Список литературы

Содержимое раздела

Раздел, содержащий перечень использованных источников информации, таких как научные статьи, книги, доклады международных организаций и статистические данные. Здесь будет представлена полная библиография, включающая все источники, использованные при подготовке доклада. Формат представления источников будет соответствовать общепринятым стандартам цитирования. В списке будут указаны авторы, названия работ, издательства, даты публикации и другие необходимые данные для обеспечения возможности проверки и дальнейшего изучения использованных материалов.

Получи Такой Доклад

До 90% уникальность
Готовый файл Word
Оформление по ГОСТ
Список источников по ГОСТ
Таблицы и схемы
Презентация

Создать Доклад на любую тему за 5 минут

Создать

#6120945