Нейросеть

Глобальное исследование: ведущие регионы плантационного растениеводства и товарного животноводства в мировой экономике (Доклад)

Нейросеть для создания доклада Гарантия уникальности Строго по ГОСТу Высочайшее качество Поддержка 24/7

Данный доклад представляет собой детальный анализ ведущих мировых регионов, специализирующихся на плантационном растениеводстве и товарном животноводстве. В нем рассматриваются географические особенности, климатические условия, а также экономические факторы, влияющие на развитие этих отраслей. Особое внимание уделяется ключевым товарным культурам и видам скота, а также их влиянию на мировую торговлю и продовольственную безопасность. Анализируются современные тенденции, проблемы и перспективы развития плантационного растениеводства и товарного животноводства в контексте устойчивого развития.

Идея:

Цель доклада — предоставить комплексное представление о мировых лидерах в области плантационного растениеводства и товарного животноводства, выявить их конкурентные преимущества и недостатки. Доклад направлен на углубление понимания роли этих отраслей в мировой экономике и их влияния на экологию и социальную сферу.

Актуальность:

Исследование актуально ввиду растущей потребности в продовольствии и сырье, а также усиления проблем, связанных с изменением климата и устойчивым развитием. Понимание особенностей развития плантационного растениеводства и товарного животноводства необходимо для разработки эффективных стратегий управления земельными ресурсами и обеспечения продовольственной безопасности.

Оглавление:

Введение

Методология исследования и источники данных

Региональный анализ: ведущие районы плантационного растениеводства

Региональный анализ: ключевые регионы товарного животноводства

Факторы, влияющие на развитие плантационного растениеводства и товарного животноводства

Экономическое и социальное воздействие плантационного растениеводства и товарного животноводства

Экологические проблемы и устойчивое развитие

Заключение

Список литературы

Наименование образовательного учреждения

Доклад

на тему

Глобальное исследование: ведущие регионы плантационного растениеводства и товарного животноводства в мировой экономике

Выполнил: ФИО

Руководитель: ФИО

Содержание

  • Введение 1
  • Методология исследования и источники данных 2
  • Региональный анализ: ведущие районы плантационного растениеводства 3
  • Региональный анализ: ключевые регионы товарного животноводства 4
  • Факторы, влияющие на развитие плантационного растениеводства и товарного животноводства 5
  • Экономическое и социальное воздействие плантационного растениеводства и товарного животноводства 6
  • Экологические проблемы и устойчивое развитие 7
  • Заключение 8
  • Список литературы 9

Введение

Содержимое раздела

Введение представляет собой обзор темы доклада, обоснование его актуальности и целей. Здесь будет обозначена важность изучения мировых районов плантационного растениеводства и товарного животноводства в контексте глобальных экономических изменений и вызовов современности. Будут представлены основные вопросы, которые будут рассмотрены в докладе, а также методология исследования и источники информации, использованные для анализа. Введение задаст тон всему исследованию, подчеркивая значимость данной темы для мировой экономики и устойчивого развития.

Методология исследования и источники данных

Содержимое раздела

Этот раздел посвящен описанию методологии, примененной в исследовании, и источников данных, использованных для анализа. Будут представлены методы сбора и обработки информации, включая статистические данные, научные публикации, отчеты международных организаций и экспертные оценки. Особое внимание будет уделено критериям отбора регионов для анализа, а также способам оценки их экономической эффективности, экологической устойчивости и социальной значимости. Описание методологии позволит оценить надежность и достоверность выводов, представленных в докладе.

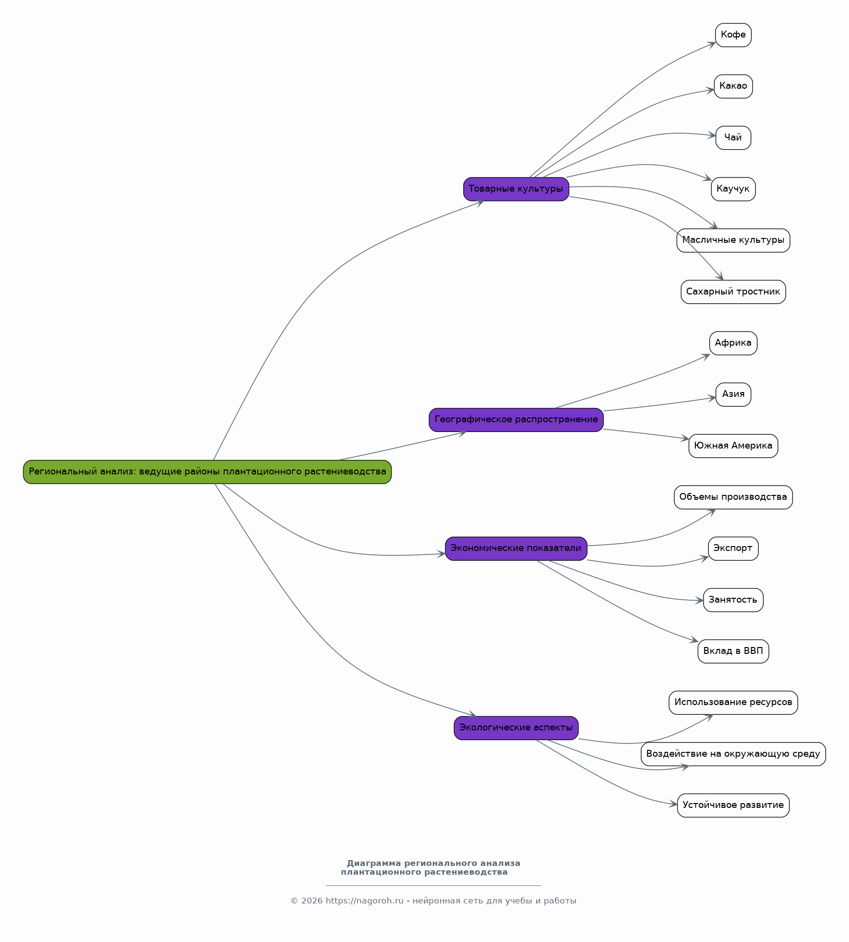
Региональный анализ: ведущие районы плантационного растениеводства

Содержимое раздела

В этой части доклада будет проведен детальный анализ ведущих мировых регионов, специализирующихся на плантационном растениеводстве. Будут рассмотрены ключевые товарные культуры, такие как кофе, какао, чай, каучук, масличные культуры и сахарный тростник, а также их географическое распространение. Особое внимание будет уделено экономическим показателям, таким как объемы производства, экспорт, занятость и вклад в ВВП. Кроме того, будут рассмотрены экологические аспекты, включая использование ресурсов, воздействие на окружающую среду и меры по обеспечению устойчивого развития.

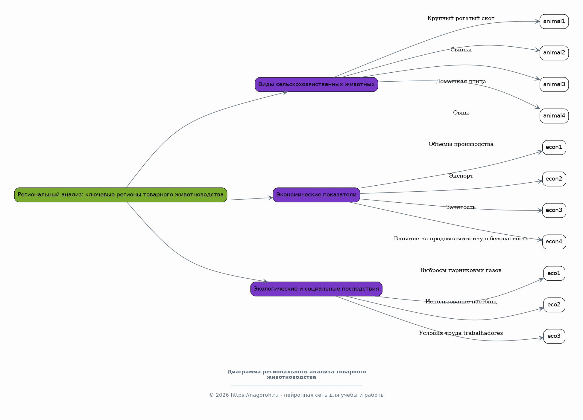
Региональный анализ: ключевые регионы товарного животноводства

Содержимое раздела

Раздел посвящен анализу ведущих регионов, специализирующихся на товарном животноводстве, включая производство мяса, молока, яиц и шерсти. Будут рассмотрены основные виды сельскохозяйственных животных, такие как крупный рогатый скот, свиньи, домашняя птица и овцы, а также их географическое распространение и условия содержания. Анализ будет сфокусирован на экономических показателях, таких как объемы производства, экспорт, занятость и влияние на продовольственную безопасность. Также будут рассмотрены экологические и социальные последствия развития животноводства, включая выбросы парниковых газов, использование пастбищ и условия труда.

Факторы, влияющие на развитие плантационного растениеводства и товарного животноводства

Содержимое раздела

В этом разделе будут рассмотрены основные факторы, влияющие на развитие анализируемых отраслей, включая климатические условия, наличие земельных ресурсов, технологии, экономическую политику и международную торговлю. Будет проанализировано влияние изменения климата, экологических ограничений, доступности финансовых ресурсов и трудовых ресурсов на развитие плантационного растениеводства и товарного животноводства. Также будут рассмотрены роль инноваций, инвестиций и государственной поддержки в обеспечении устойчивого развития этих отраслей.

Экономическое и социальное воздействие плантационного растениеводства и товарного животноводства

Содержимое раздела

Этот раздел посвящен анализу экономического и социального воздействия, которое оказывают рассматриваемые отрасли на различные регионы мира. Будет проанализировано влияние плантационного растениеводства и товарного животноводства на занятость населения, уровень доходов, развитие инфраструктуры и социальную сферу. Особое внимание будет уделено вопросам справедливой торговли, условий труда, прав человека и гендерного равенства. Также будет рассмотрено влияние этих отраслей на продовольственную безопасность и доступность продовольствия для населения.

Экологические проблемы и устойчивое развитие

Содержимое раздела

В этой части доклада будет проанализировано воздействие плантационного растениеводства и товарного животноводства на окружающую среду, включая загрязнение почв и водных ресурсов, обезлесение, потерю биоразнообразия и выбросы парниковых газов. Будут рассмотрены стратегии и практики устойчивого развития, направленные на минимизацию экологического ущерба и обеспечение долгосрочной жизнеспособности этих отраслей. Особое внимание будет уделено сертификации, экологическому земледелию, рациональному использованию ресурсов и мерам по смягчению последствий изменения климата.

Заключение

Содержимое раздела

Заключение представляет собой обобщение основных выводов, полученных в ходе исследования. Здесь будут подведены итоги анализа ведущих мировых районов плантационного растениеводства и товарного животноводства. Будут сформулированы основные тенденции и вызовы, с которыми сталкиваются эти отрасли, а также представлены рекомендации по обеспечению устойчивого развития. Заключение подчеркнет важность дальнейших исследований в данной области и перспективность сотрудничества между различными заинтересованными сторонами.

Список литературы

Содержимое раздела

В этом разделе представлен список использованной литературы, включая научные статьи, книги, отчеты международных организаций, статистические данные и другие источники информации, которые были использованы при подготовке доклада. Список литературы будет организован в соответствии с принятыми академическими стандартами, обеспечивая прозрачность и возможность проверки информации. Это позволит читателям ознакомиться с использованными источниками и углубить свои знания по данной теме.

Получи Такой Доклад

До 90% уникальность
Готовый файл Word
Оформление по ГОСТ
Список источников по ГОСТ
Таблицы и схемы
Презентация

Создать Доклад на любую тему за 5 минут

Создать

#5692431