Нейросеть

Глобальные и Локальные Системы Позиционирования: Принципы, Технологии и Применение (Доклад)

Нейросеть для создания доклада Гарантия уникальности Строго по ГОСТу Высочайшее качество Поддержка 24/7

Данный доклад посвящен исследованию глобальных и локальных систем позиционирования. В нем рассматриваются основные принципы работы таких систем, включая методы определения координат и передачи данных. Особое внимание уделяется анализу различных технологий, используемых в этих системах, таких как GPS, ГЛОНАСС, Galileo и локальные сети Wi-Fi и Bluetooth. Кроме того, будут рассмотрены сферы применения этих систем, от навигации и картографии до мониторинга и автоматизации.

Идея:

Цель доклада – предоставить обзор современных систем позиционирования и их роли в различных областях. Основной акцент будет сделан на сравнительном анализе технологий, их преимуществах и недостатках, а также на перспективах развития.

Актуальность:

Актуальность исследования обусловлена широким распространением систем позиционирования в современном мире. Эти системы играют ключевую роль в навигации, логистике, управлении транспортом и других областях. Понимание принципов работы и возможностей систем позиционирования необходимо для эффективного использования и дальнейшего развития этих технологий.

Оглавление:

Введение

Принципы работы глобальных систем позиционирования

Технологии локальных систем позиционирования

Сравнительный анализ глобальных и локальных систем

Применение систем позиционирования в различных областях

Перспективы развития систем позиционирования

Проблемы и вызовы в области позиционирования

Заключение

Список литературы

Наименование образовательного учреждения

Доклад

на тему

Глобальные и Локальные Системы Позиционирования: Принципы, Технологии и Применение

Выполнил: ФИО

Руководитель: ФИО

Содержание

  • Введение 1
  • Принципы работы глобальных систем позиционирования 2
  • Технологии локальных систем позиционирования 3
  • Сравнительный анализ глобальных и локальных систем 4
  • Применение систем позиционирования в различных областях 5
  • Перспективы развития систем позиционирования 6
  • Проблемы и вызовы в области позиционирования 7
  • Заключение 8
  • Список литературы 9

Введение

Содержимое раздела

Введение в мир систем позиционирования открывает обзор темы доклада. Здесь будет представлено общее понятие систем позиционирования, их место в современном мире. Рассматривается важность точного определения местоположения в различных сферах деятельности, от повседневной жизни до сложных научных исследований. В рамках введения также будет сформулирована цель доклада и обозначены основные направления, которые будут рассмотрены в последующих разделах.

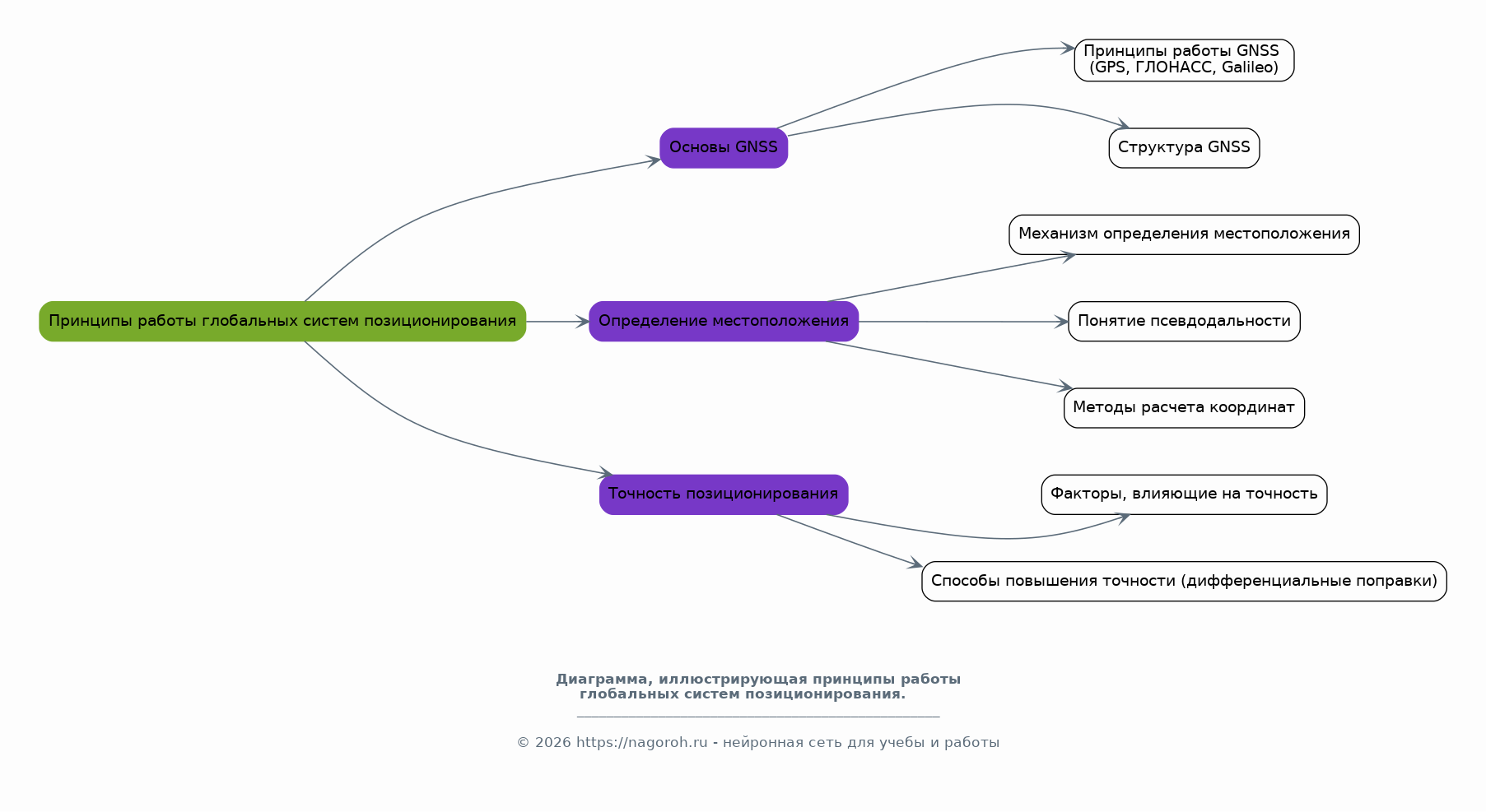
Принципы работы глобальных систем позиционирования

Содержимое раздела

Данный раздел посвящен фундаментальным принципам работы глобальных навигационных спутниковых систем (GNSS), таких как GPS, ГЛОНАСС и Galileo. Будет подробно рассмотрен механизм определения местоположения на основе сигналов от спутников, включая понятие псевдодальности и методы расчета координат. Особое внимание будет уделено вопросам точности позиционирования, факторам, влияющим на нее, а также способам повышения точности, таким как использование дифференциальных поправок.

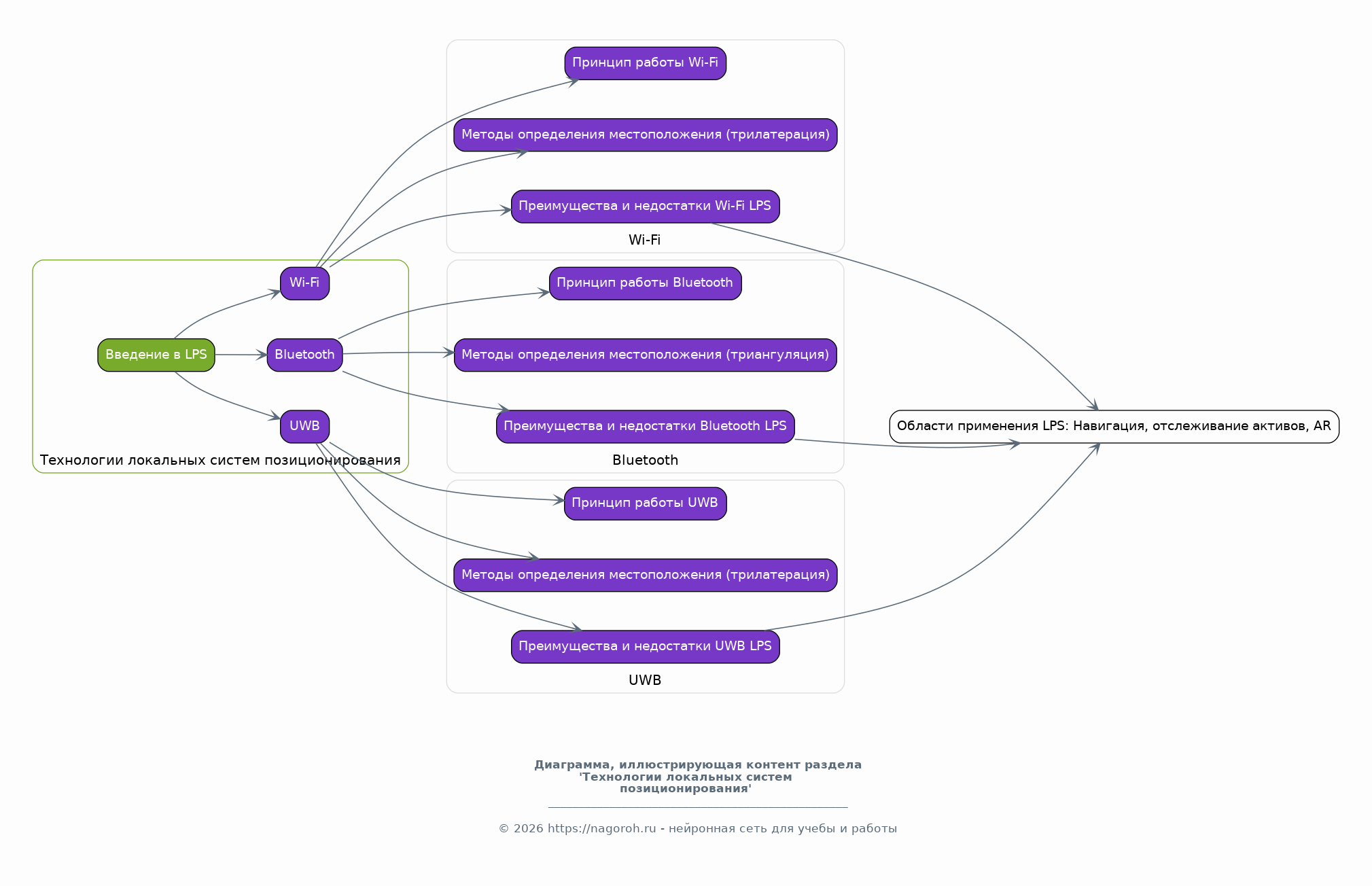
Технологии локальных систем позиционирования

Содержимое раздела

В этом разделе рассматриваются технологии, используемые в локальных системах позиционирования (LPS), таких как Wi-Fi, Bluetooth и ультраширокополосная связь (UWB). Будут проанализированы принципы работы каждой технологии, включая методы триангуляции и трилатерации для определения местоположения. Особое внимание будет уделено их преимуществам и недостаткам, а также областям применения, таким как навигация внутри помещений, отслеживание активов и дополненная реальность.

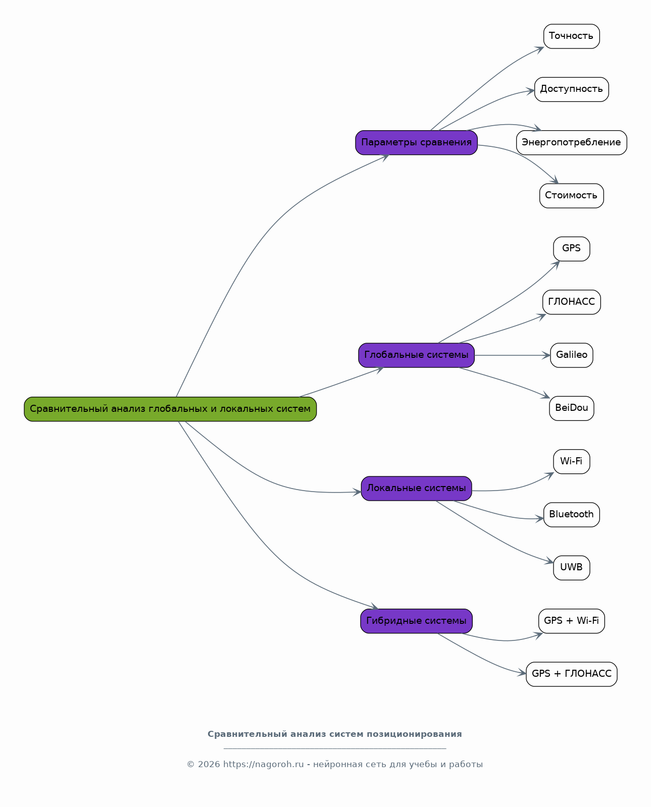
Сравнительный анализ глобальных и локальных систем

Содержимое раздела

Раздел посвящен сравнительному анализу глобальных и локальных систем позиционирования. Будут рассмотрены основные характеристики каждой системы, такие как точность, доступность, энергопотребление и стоимость. Проводится сравнение областей применения, акцентируя внимание на ситуациях, где использование той или иной системы является наиболее эффективным. Особое внимание уделяется гибридным системам, сочетающим преимущества глобальных и локальных технологий для повышения точности и надежности позиционирования.

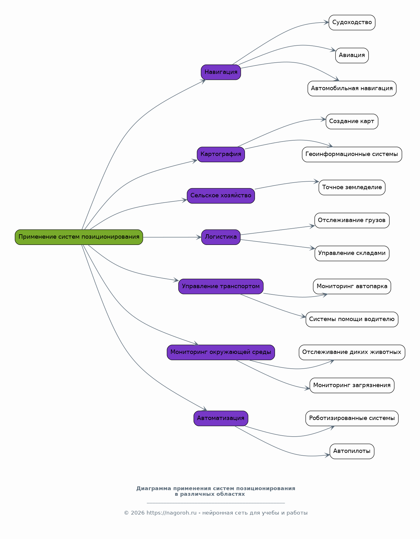
Применение систем позиционирования в различных областях

Содержимое раздела

Этот раздел рассматривает практическое применение глобальных и локальных систем позиционирования в различных отраслях. Будут представлены конкретные примеры использования в навигации, картографии, сельском хозяйстве, логистике, управлении транспортом, мониторинге окружающей среды и автоматизации. Анализируется влияние систем позиционирования на эффективность работы в каждой области, а также их вклад в развитие новых технологий и сервисов. Особое внимание уделяется перспективам развития.

Перспективы развития систем позиционирования

Содержимое раздела

Раздел посвящен перспективным направлениям развития систем позиционирования. Рассматриваются новые технологии и методы, направленные на повышение точности, надежности и доступности позиционирования. Анализируются инновации в области спутниковых систем, локальных технологий и гибридных подходов. Обсуждаются вопросы интеграции систем позиционирования с другими технологиями, такими как искусственный интеллект и интернет вещей. Особое внимание уделяется вызовам и возможностям, которые открываются перед будущими системами позиционирования.

Проблемы и вызовы в области позиционирования

Содержимое раздела

В данном разделе рассматриваются существующие проблемы и вызовы в области систем позиционирования. Обсуждаются вопросы, связанные с помехами и искажениями сигналов, кибербезопасностью и защитой данных. Анализируются юридические и этические аспекты использования систем позиционирования, включая вопросы конфиденциальности и прав доступа к информации о местоположении. Особое внимание уделяется влиянию технологических барьеров на развитие и внедрение современных систем позиционирования.

Заключение

Содержимое раздела

В заключении резюмируются основные выводы доклада, обобщаются результаты исследования глобальных и локальных систем позиционирования. Подчеркивается важность этих систем в современном мире и их вклад в различные области деятельности. Рассматриваются перспективы развития технологий позиционирования и их влияние на будущее. Оценивается важность дальнейших исследований и разработок в этой области, а также предлагаются направления для дальнейших исследований.

Список литературы

Содержимое раздела

Этот раздел содержит список использованных источников, включая научные статьи, книги, стандарты и ресурсы из сети интернет. Список представлен в формате, соответствующем общепринятым академическим стандартам, включая информацию об авторах, названиях, издателях и годах публикации. Целью является предоставление полной и точной информации об источниках, использованных в докладе, чтобы обеспечить возможность проверки данных и дальнейшего изучения темы.

Получи Такой Доклад

До 90% уникальность
Готовый файл Word
Оформление по ГОСТ
Список источников по ГОСТ
Таблицы и схемы
Презентация

Создать Доклад на любую тему за 5 минут

Создать

#5641223