Нейросеть

Глобальные вызовы и проблемы в контексте развития Российской Федерации: анализ и перспективы (Доклад)

Нейросеть для создания доклада Гарантия уникальности Строго по ГОСТу Высочайшее качество Поддержка 24/7

Данный доклад представляет собой комплексный анализ актуальных глобальных вызовов, стоящих перед Россией, таких как климатические изменения, экономическая нестабильность и геополитическая напряженность. Рассматриваются ключевые проблемы, с которыми сталкивается страна в контексте этих вызовов, включая вопросы технологического развития, социальной адаптации и обеспечения национальной безопасности. Особое внимание уделяется влиянию данных вызовов на различные секторы российской экономики и общества, а также рассматриваются возможные стратегии и механизмы реагирования на эти вызовы.

Идея:

Основная идея доклада заключается в выявлении ключевых точек роста и уязвимостей в процессе адаптации России к глобальным вызовам. Проводится оценка эффективности текущих подходов и предлагаются рекомендации по формированию более устойчивой и конкурентоспособной стратегии развития.

Актуальность:

Актуальность исследования обусловлена необходимостью понимания текущей ситуации и прогнозирования будущих тенденций в контексте динамично меняющегося мирового порядка. Представленный анализ может быть полезен для разработки обоснованных политических решений и повышения эффективности государственного управления.

Оглавление:

Введение

Экономические вызовы: глобальные тренды и их влияние на Россию

Геополитическая обстановка и ее воздействие на национальную безопасность

Экологические проблемы и изменение климата: вызовы для России

Социальные вызовы: демография, миграция и неравенство

Технологическое развитие и инновации: возможности и препятствия

Стратегии и перспективы развития России в условиях глобальных вызовов

Заключение

Список литературы

Наименование образовательного учреждения

Доклад

на тему

Глобальные вызовы и проблемы в контексте развития Российской Федерации: анализ и перспективы

Выполнил: ФИО

Руководитель: ФИО

Содержание

  • Введение 1
  • Экономические вызовы: глобальные тренды и их влияние на Россию 2
  • Геополитическая обстановка и ее воздействие на национальную безопасность 3
  • Экологические проблемы и изменение климата: вызовы для России 4
  • Социальные вызовы: демография, миграция и неравенство 5
  • Технологическое развитие и инновации: возможности и препятствия 6
  • Стратегии и перспективы развития России в условиях глобальных вызовов 7
  • Заключение 8
  • Список литературы 9

Введение

Содержимое раздела

Вводный раздел посвящен определению ключевых глобальных вызовов, оказывающих существенное влияние на развитие России в современном мире. Рассматриваются различные аспекты этих вызовов, включая экономические, политические, экологические и социальные факторы, которые формируют сложную картину текущей ситуации. Определяются основные цели и задачи исследования, а также структура доклада, что позволяет читателю получить общее представление о представленном материале. Обосновывается актуальность анализа глобальных вызовов для понимания перспектив развития России.

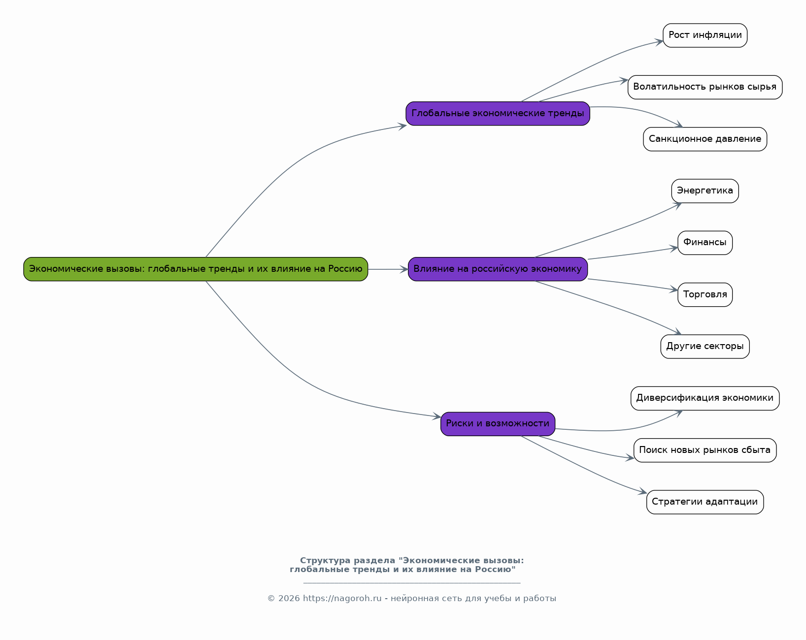
Экономические вызовы: глобальные тренды и их влияние на Россию

Содержимое раздела

В данном разделе анализируется влияние глобальных экономических тенденций, таких как рост инфляции, волатильность рынков сырья и санкционное давление, на российскую экономику. Рассматриваются основные секторы экономики, наиболее подверженные этим вызовам, включая энергетику, финансы и торговлю. Оцениваются риски и возможности для России в контексте этих изменений, включая необходимость диверсификации экономики и поиска новых рынков сбыта. Предлагаются возможные стратегии адаптации и повышения устойчивости российской экономики к внешним шокам.

Геополитическая обстановка и ее воздействие на национальную безопасность

Содержимое раздела

Раздел посвящен анализу геополитической обстановки, включая изменение баланса сил в мире, рост напряженности и конфликтов в различных регионах. Рассматривается влияние этих факторов на национальную безопасность России, включая угрозы терроризма, киберпреступности и гибридных войн. Анализируются существующие стратегии и инструменты обеспечения национальной безопасности, а также предлагаются меры по их совершенствованию. Особое внимание уделяется вопросам сотрудничества с международными организациями и странами-партнерами для обеспечения мира и стабильности.

Экологические проблемы и изменение климата: вызовы для России

Содержимое раздела

В данном разделе рассматриваются экологические проблемы, связанные с изменением климата, загрязнением окружающей среды и истощением природных ресурсов. Анализируется влияние этих проблем на различные регионы России, включая Арктику, Сибирь и Дальний Восток. Рассматриваются меры по адаптации к изменению климата и смягчению его последствий, включая развитие возобновляемых источников энергии и внедрение экологически чистых технологий. Оценивается роль России в решении глобальных экологических проблем.

Социальные вызовы: демография, миграция и неравенство

Содержимое раздела

Раздел посвящен анализу социальных вызовов, таких как демографические изменения, миграция и неравенство доходов, влияющих на российское общество. Рассматриваются проблемы старения населения, сокращения трудоспособного населения и роста социальной напряженности. Анализируются меры социальной политики, направленные на смягчение этих проблем, включая поддержку семей с детьми, развитие системы здравоохранения и образования. Оценивается влияние социальных вызовов на экономическое развитие и стабильность.

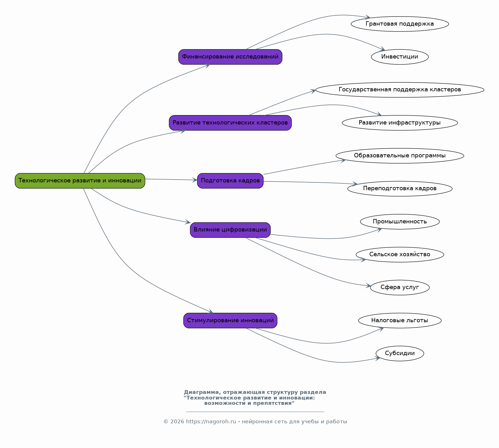
Технологическое развитие и инновации: возможности и препятствия

Содержимое раздела

В данном разделе анализируются возможности и препятствия, связанные с технологическим развитием и инновациями в России. Рассматриваются вопросы финансирования научных исследований, развития технологических кластеров и подготовки квалифицированных кадров. Оценивается влияние цифровизации на различные секторы экономики и общества, включая промышленность, сельское хозяйство и сферу услуг. Предлагаются меры по стимулированию инновационной деятельности и повышению конкурентоспособности российской экономики.

Стратегии и перспективы развития России в условиях глобальных вызовов

Содержимое раздела

Раздел посвящен разработке стратегий и определению перспектив развития России в условиях глобальных вызовов. Анализируются различные сценарии развития, учитывающие внешние и внутренние факторы, влияющие на будущее страны. Рассматриваются приоритетные направления развития, включая диверсификацию экономики, развитие человеческого капитала и укрепление институциональной среды. Предлагаются конкретные рекомендации по реализации выбранных стратегий и достижению поставленных целей.

Заключение

Содержимое раздела

В заключении обобщаются основные выводы, сделанные в ходе исследования глобальных вызовов и проблем, стоящих перед Россией. Подчеркивается важность адаптации к изменяющимся условиям и готовности к решению возникающих проблем. Оцениваются перспективы развития России в контексте глобальных вызовов и предлагаются рекомендации для дальнейших исследований и практических действий. Обозначаются ключевые стратегии, необходимые для обеспечения устойчивого и процветающего будущего.

Список литературы

Содержимое раздела

В данном разделе представлен список использованной литературы, включая книги, статьи, доклады и другие источники, послужившие основой для исследования. Список организован в соответствии с принятыми академическими стандартами, что обеспечивает читателю возможность проверить достоверность информации и углубить свои знания по теме. Включение разнообразных источников позволяет получить полное представление о различных точках зрения и исследовательских подходах к анализу глобальных вызовов. Список литературы служит важным инструментом для дальнейшего изучения темы.

Получи Такой Доклад

До 90% уникальность
Готовый файл Word
Оформление по ГОСТ
Список источников по ГОСТ
Таблицы и схемы
Презентация

Создать Доклад на любую тему за 5 минут

Создать

#6091325