Нейросеть

Глоссарий по Основам Российского Государственного Строя: Анализ Ключевых Концепций и Терминологии (Доклад)

Нейросеть для создания доклада Гарантия уникальности Строго по ГОСТу Высочайшее качество Поддержка 24/7

Данный доклад представляет собой систематизированный глоссарий, посвященный фундаментальным понятиям российской государственности. Он направлен на формирование четкого представления о ключевых терминах и концепциях, определяющих структуру и функционирование российского государства. В докладе рассматриваются основные институты, принципы и исторические аспекты, формирующие политическую систему России. Это позволит углубить понимание основ государственного устройства и облегчит изучение соответствующих дисциплин.

Идея:

Цель работы – создать структурированный справочник, который поможет студентам и всем интересующимся быстро ориентироваться в сложной терминологии. Глоссарий предоставляет возможность получить базовые знания о ключевых понятиях, необходимых для понимания российской государственности.

Актуальность:

Актуальность исследования обусловлена необходимостью глубокого понимания основ государственного устройства России в современном мире. Знание базовых терминов и концепций является ключевым для анализа политических процессов и формирования обоснованных суждений о текущей ситуации.

Оглавление:

Введение

Основные понятия государственного строя

Институты государственной власти

Права и свободы человека и гражданина

Федеративное устройство Российской Федерации

Политическая система и партии

Региональная политика и местное самоуправление

Список литературы

Наименование образовательного учреждения

Доклад

на тему

Глоссарий по Основам Российского Государственного Строя: Анализ Ключевых Концепций и Терминологии

Выполнил: ФИО

Руководитель: ФИО

Содержание

  • Введение 1
  • Основные понятия государственного строя 2
  • Институты государственной власти 3
  • Права и свободы человека и гражданина 4
  • Федеративное устройство Российской Федерации 5
  • Политическая система и партии 6
  • Региональная политика и местное самоуправление 7
  • Список литературы 8

Введение

Содержимое раздела

Вводный раздел определяет цели и задачи представленного глоссария, обозначая его значимость для изучения основ российской государственности. В нем рассматривается структура работы, методология составления глоссария и целевая аудитория, которой он предназначен. Введение также кратко освещает основные темы, которые будут рассмотрены в последующих разделах, обеспечивая предварительное ознакомление с ключевыми понятиями. Этот раздел подчеркивает важность ясного понимания основных терминов для эффективного изучения данной дисциплины.

Основные понятия государственного строя

Содержимое раздела

Этот раздел посвящен ключевым терминам, определяющим структуру и функционирование российской государственности. Рассматриваются понятия суверенитета, федерализма, демократии, разделения властей и правового государства в контексте России. Осуществляется анализ конституционных основ данных понятий и их практической реализации. Также приводятся примеры из юридической практики для лучшего понимания сущности каждого термина.

Институты государственной власти

Содержимое раздела

В данном разделе анализируется структура институтов государственной власти в Российской Федерации. Рассматриваются полномочия и функции Президента, Федерального Собрания, Правительства и судебной системы. Особое внимание уделяется механизмам взаимодействия между этими институтами и их роли в обеспечении баланса властей, рассматривается их конституционный статус, практическая деятельность и особенности функционирования в российской политической системе. Приводятся примеры из практики для лучшего понимания роли каждого института.

Права и свободы человека и гражданина

Содержимое раздела

Раздел посвящен конституционным правам и свободам человека и гражданина, гарантированным в Российской Федерации. Рассматриваются основные категории прав и свобод, такие как личные, политические, экономические, социальные и культурные права. Анализируются механизмы защиты прав и свобод, предусмотренные российским законодательством. Раскрывается роль Конституционного Суда и других правозащитных институтов в обеспечении соблюдения прав и свобод, а также рассматриваются примеры их практического применения.

Федеративное устройство Российской Федерации

Содержимое раздела

Здесь рассматривается федеративное устройство России, включая принципы разделения полномочий между федеральным центром и субъектами Российской Федерации. Анализируются типы субъектов федерации, их права и обязанности, а также механизмы координации и взаимодействия. Особое внимание уделяется роли Конституции в регулировании федеративных отношений и проблемам, возникающим в этой сфере. Приводятся примеры успешного и проблемного опыта управления федеративными отношениями в России.

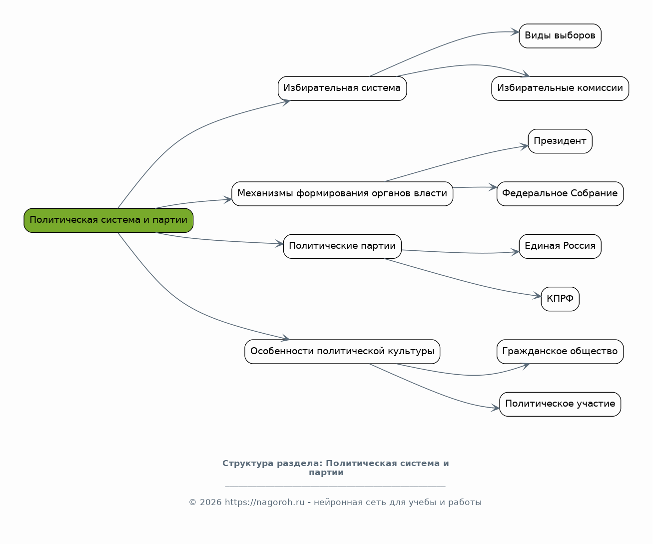
Политическая система и партии

Содержимое раздела

Раздел посвящен анализу политической системы Российской Федерации, включая роль политических партий и других общественных объединений. Рассматривается избирательная система, механизмы формирования органов власти и особенности политической культуры. Особое внимание уделяется деятельности ведущих политических партий и их влиянию на политические процессы. Анализируется взаимодействие между различными политическими силами и их роль в формировании государственной политики.

Региональная политика и местное самоуправление

Содержимое раздела

В данном разделе рассматриваются вопросы региональной политики и организации местного самоуправления в России. Анализируются полномочия и ресурсы региональных органов власти и органов местного самоуправления. Рассматриваются механизмы взаимодействия между региональными и федеральными органами власти, а также между органами местного самоуправления. Особое внимание уделяется проблемам развития регионов и обеспечению эффективного функционирования местного самоуправления.

Список литературы

Содержимое раздела

Данный раздел содержит перечень использованной литературы, включая нормативные правовые акты, научные статьи, учебники и монографии, которые были использованы при подготовке данного глоссария. Список литературы служит для подтверждения достоверности информации и предоставляет читателям возможность для более глубокого изучения затронутых тем. Включены работы ведущих российских исследователей в области государственного права и теории государства. Список организован в соответствии с принятыми библиографическими стандартами.

Получи Такой Доклад

До 90% уникальность
Готовый файл Word
Оформление по ГОСТ
Список источников по ГОСТ
Таблицы и схемы
Презентация

Создать Доклад на любую тему за 5 минут

Создать

#5530620