Нейросеть

Глоссарий по Основам Российской Государственности: Термины и Концепции (Доклад)

Нейросеть для создания доклада Гарантия уникальности Строго по ГОСТу Высочайшее качество Поддержка 24/7

Данный доклад представляет собой систематизированный глоссарий, посвященный ключевым понятиям и терминам, определяющим основы российской государственности. Цель работы — предоставить структурированное и понятное изложение основных концепций для лучшего усвоения материала. В глоссарии рассматриваются исторические, политические, юридические и социально-экономические аспекты, формирующие представление о российской государственности. Материал предназначен для школьников и студентов, изучающих общественные дисциплины и интересующихся историей России, а также для всех, кто желает углубить свои знания в данной области.

Идея:

Создание глоссария направлено на упрощение понимания сложной терминологии, используемой в изучении российской государственности. Это позволит учащимся и интересующимся эффективно ориентироваться в основных понятиях и концепциях, формируя целостное представление о предмете.

Актуальность:

Изучение основ российской государственности является неотъемлемой частью образования, позволяющей понять формирование и развитие государства. Актуальность глоссария обусловлена необходимостью систематизации знаний в условиях быстро меняющейся информации. Данный глоссарий облегчает процесс обучения, делая его более доступным и эффективным для широкой аудитории.

Оглавление:

Введение

Основные понятия государственности

Формы правления и государственного устройства

Институты государственной власти

Правовая система Российской Федерации

Гражданское общество и его роль в государстве

Национальная безопасность и внешняя политика

Заключение

Список литературы

Наименование образовательного учреждения

Доклад

на тему

Глоссарий по Основам Российской Государственности: Термины и Концепции

Выполнил: ФИО

Руководитель: ФИО

Содержание

  • Введение 1
  • Основные понятия государственности 2
  • Формы правления и государственного устройства 3
  • Институты государственной власти 4
  • Правовая система Российской Федерации 5
  • Гражданское общество и его роль в государстве 6
  • Национальная безопасность и внешняя политика 7
  • Заключение 8
  • Список литературы 9

Введение

Содержимое раздела

Вводная часть доклада, определяющая его цель, задачи и структуру. Введение представляет собой обоснование актуальности темы, объясняет значимость изучения основ российской государственности. Здесь будут представлены основные термины и понятия, используемые в глоссарии, а также обозначен круг рассматриваемых вопросов. Этот раздел предназначен для формирования у читателя общего представления о содержании и целях работы. Он предназначен для школьников и студентов, начинающих изучение данной темы, и призван мотивировать их к дальнейшему ознакомлению с материалом.

Основные понятия государственности

Содержимое раздела

В данном разделе будут рассмотрены ключевые термины, определяющие сущность государства: суверенитет, территория, население, власть. Будут даны определения каждого понятия, раскрыты их взаимосвязи с точки зрения российской государственности. Особое внимание будет уделено историческому контексту формирования этих понятий в России. Этот раздел будет полезен для понимания базовых принципов организации государства и ориентирован на учащихся, изучающих основы обществознания и истории. Раздел поможет сформировать понимание структуры государства.

Формы правления и государственного устройства

Содержимое раздела

Этот раздел посвящен анализу форм правления (монархия, республика) и государственного устройства (унитарное государство, федерация) в контексте истории России. Будет рассмотрена эволюция этих форм, их особенности и влияние на развитие страны. Особое внимание будет уделено специфике российской модели государственного устройства. Раздел предназначен для школьников и студентов, изучающих политологию и право, и поможет им понять структуру высших органов власти и принципы территориальной организации государства. Будет полезен для формирования понимания политической системы.

Институты государственной власти

Содержимое раздела

В данном разделе будет представлен обзор основных институтов государственной власти в России: Президент, Правительство, Федеральное Собрание, судебная система. Будут рассмотрены их функции, полномочия и взаимоотношения. Особое внимание будет уделено конституционно-правовому регулированию деятельности этих институтов. Этот раздел ориентирован на студентов и всех интересующихся государственным устройством России, он поможет понять структуру и функционирование органов власти. Раздел поможет понять механизм принятия решений и функционирования государственных органов.

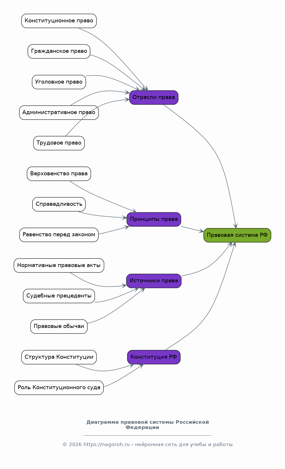
Правовая система Российской Федерации

Содержимое раздела

Раздел посвящен анализу правовой системы России, включая основные отрасли права (конституционное, гражданское, уголовное и др.). Будут рассмотрены принципы, на которых основывается российское право, его источники и особенности. Особое внимание будет уделено роли Конституции в регулировании общественных отношений. Этот раздел будет интересен для студентов юридических факультетов и всех, кто интересуется правом, и поможет сформировать понимание правовой системы России. Раздел будет раскрывать вопросы юридического регулирования различных сфер общественной жизни.

Гражданское общество и его роль в государстве

Содержимое раздела

В этом разделе будет рассмотрена роль гражданского общества в современной России, включая общественные организации, политические партии и другие формы самоорганизации граждан. Будет проанализировано их влияние на государственную политику и общественную жизнь. Особое внимание будет уделено взаимодействию гражданского общества и государства. Этот раздел будет интересен для студентов, изучающих политологию и социологию, и поможет понять роль граждан в формировании и функционировании государства. Раздел поможет сформировать понимание взаимоотношений между обществом и государством.

Национальная безопасность и внешняя политика

Содержимое раздела

Раздел посвящен вопросам национальной безопасности России, включая основные угрозы и вызовы. Будут рассмотрены принципы внешней политики, приоритеты и направления деятельности России на международной арене. Особое внимание будет уделено роли международных отношений. Этот раздел будет интересен для студентов, изучающих международные отношения и политологию, и поможет понять внешнеполитические приоритеты России. Раздел поможет сформировать понимание внешней политики государства и вопросов безопасности.

Заключение

Содержимое раздела

В заключении будут подведены итоги исследования, обобщены основные выводы по рассмотренным вопросам. Будет дана оценка значимости изученных понятий и их роли в формировании российской государственности. Подчеркнута важность понимания основ государственности для формирования гражданской позиции и активного участия в жизни общества. Этот раздел предназначен для закрепления изученного материала и формирования целостного представления о теме. Он поможет читателям систематизировать полученные знания и сделать собственные выводы. Заключение поможет обобщить изученный материал.

Список литературы

Содержимое раздела

Список использованных источников и литературы, включая основные учебники, монографии, статьи и нормативно-правовые акты, использованные при подготовке глоссария. Список будет представлен в соответствии с требованиями к оформлению библиографии. Дополнительно будут указаны электронные ресурсы и другие материалы, использованные для написания работы. Этот раздел предназначен для предоставления информации об источниках и для возможности дальнейшего изучения темы. Раздел поможет читателям найти дополнительную информацию.

Получи Такой Доклад

До 90% уникальность
Готовый файл Word
Оформление по ГОСТ
Список источников по ГОСТ
Таблицы и схемы
Презентация

Создать Доклад на любую тему за 5 минут

Создать

#5469561