Нейросеть

Городское просторечие в современном лингвистическом дискурсе: особенности и примеры (Доклад)

Нейросеть для создания доклада Гарантия уникальности Строго по ГОСТу Высочайшее качество Поддержка 24/7

Данный доклад посвящен анализу городского просторечия, его характерным особенностям и функциональному значению в современной языковой среде. Исследование направлено на выявление специфических черт просторечия, таких как фонетические вариации, лексические инновации и грамматические трансформации, присущие речи горожан. Особое внимание уделяется влиянию социальных факторов, таких как возраст, образование и профессиональная принадлежность, на формирование и распространение просторечных форм. В заключение, будет представлен анализ примеров просторечия, взятых из различных источников, включая устную речь, средства массовой информации и онлайн-коммуникацию.

Идея:

Исследование городского просторечия позволит расширить понимание динамики современного русского языка и его способности адаптироваться к изменяющимся социальным условиям. Работа направлена на систематизацию и классификацию просторечных элементов, что способствует более глубокому анализу языковых изменений.

Актуальность:

Актуальность исследования обусловлена необходимостью изучения языковых процессов, происходящих в современном обществе. Городское просторечие является отражением живой речи, подверженной влиянию социальных факторов и новых тенденций. Понимание этих процессов важно для лингвистов, социологов и всех, кто интересуется развитием русского языка.

Оглавление:

Введение

Социолингвистические аспекты городского просторечия

Фонетические особенности городского просторечия

Лексические инновации в городском просторечии

Грамматические особенности городского просторечия

Функциональные особенности городского просторечия

Примеры городского просторечия в современной коммуникации

Заключение

Список литературы

Наименование образовательного учреждения

Доклад

на тему

Городское просторечие в современном лингвистическом дискурсе: особенности и примеры

Выполнил: ФИО

Руководитель: ФИО

Содержание

  • Введение 1
  • Социолингвистические аспекты городского просторечия 2
  • Фонетические особенности городского просторечия 3
  • Лексические инновации в городском просторечии 4
  • Грамматические особенности городского просторечия 5
  • Функциональные особенности городского просторечия 6
  • Примеры городского просторечия в современной коммуникации 7
  • Заключение 8
  • Список литературы 9

Введение

Содержимое раздела

В данном разделе будет представлено обоснование выбора темы исследования, ее актуальность и научная новизна. Будут определены основные понятия, такие как "городское просторечие", "языковая норма" и "литературный язык". Далее сформулированы цели и задачи исследования, обозначены методы анализа, которые будут использованы для изучения просторечия. Введение также включает краткий обзор существующей литературы по данной теме, выявляющий основные подходы и ключевые исследования в области изучения городского просторечия.

Социолингвистические аспекты городского просторечия

Содержимое раздела

Этот раздел посвящен рассмотрению социальных факторов, влияющих на формирование и распространение городского просторечия. Будет проанализировано влияние возраста, образования, профессиональной принадлежности и места проживания на использование просторечных форм. Также будет рассмотрено, как социальные сети и онлайн-общение влияют на распространение просторечия. Особое внимание будет уделено гендерным различиям в использовании просторечия и влиянию социальных стереотипов на языковой выбор. В конце, будут представлены статистические данные, иллюстрирующие влияние социальных факторов на частотность употребления просторечных элементов.

Фонетические особенности городского просторечия

Содержимое раздела

В данном разделе будет рассмотрен фонетический уровень городского просторечия. Будут проанализированы характерные изменения в произношении гласных и согласных звуков, свойственные просторечной речи. Будут изучены примеры редукции гласных, оглушения согласных и других фонетических явлений. Также будет рассматриваться влияние региональных диалектов на фонетику городского просторечия. Анализ будет включать сравнение фонетических особенностей просторечия с нормативным произношением и выявление тенденций в изменении звучания слов.

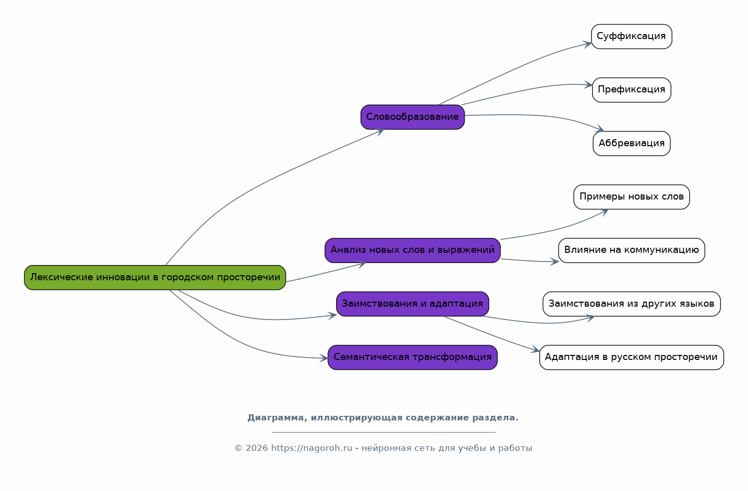
Лексические инновации в городском просторечии

Содержимое раздела

Этот раздел посвящен исследованию лексических особенностей городского просторечия. Будут рассмотрены процессы словообразования, характерные для просторечной речи, такие как суффиксация, префиксация и аббревиация. Будут проанализированы примеры новых слов и выражений, возникших в городском просторечии, и их влияние на повседневную коммуникацию. Особое внимание будет уделено заимствованиям из других языков и их адаптации в русском просторечии. Также будет рассмотрена семантическая трансформация слов и выражений.

Грамматические особенности городского просторечия

Содержимое раздела

В этом разделе будет проведен анализ грамматических особенностей городского просторечия. Будут рассмотрены отклонения от литературной нормы в области морфологии и синтаксиса, такие как использование неправильных форм глаголов, упрощение падежных окончаний и нарушение порядка слов. Будет изучено влияние просторечных форм на синтаксическую структуру предложений. Особое внимание будет уделено анализу типов синтаксических ошибок, встречающихся в просторечной речи, и их причинам. Будут предоставлены примеры и анализ грамматических явлений.

Функциональные особенности городского просторечия

Содержимое раздела

Этот раздел посвящен изучению функционального аспекта городского просторечия. Будут рассмотрены различные функции, которые выполняет просторечие в процессе коммуникации, такие как выражение эмоций, создание чувства близости и идентификация с определенной социальной группой. Будет проанализировано использование просторечия в различных коммуникативных ситуациях, таких как неформальное общение, публичные выступления и средства массовой информации. Особое внимание будет уделено влиянию просторечия на стилистику текста и его восприятие аудиторией. Будут приведены примеры анализа.

Примеры городского просторечия в современной коммуникации

Содержимое раздела

В данном разделе будут представлены конкретные примеры городского просторечия, взятые из различных источников: устной речи, средств массовой информации и онлайн-коммуникации. Будут проанализированы случаи использования просторечных форм в различных контекстах, с акцентом на их стилистическое значение и социальное влияние. Каждый пример будет сопровождаться контекстуальным анализом и комментариями, объясняющими его особенности и функции. В заключение, будет проведено обобщение полученных данных и сделаны выводы о распространенности и значимости городского просторечия в современной коммуникации.

Заключение

Содержимое раздела

В заключении будут подведены итоги проведенного исследования, представлены основные выводы и обобщения. Будет дана оценка роли городского просторечия в современном русском языке и его влиянию на языковые процессы. Будут обозначены перспективы дальнейших исследований в данной области. Также будет предложена рекомендация для дальнейшего изучения городского просторечия. В конце, будут подчеркнуты важность изучения языковых явлений в контексте социокультурных изменений.

Список литературы

Содержимое раздела

В данном разделе будет представлен список использованной литературы, включающий научные статьи, монографии и другие источники, использованные в процессе исследования. Список литературы будет составлен в соответствии со стандартами библиографического оформления. Каждый элемент списка будет содержать полную библиографическую информацию, необходимую для идентификации источника. Список литературы служит для подтверждения достоверности исследования и предоставляет возможность для дальнейшего изучения темы. Список будет представлен в алфавитном порядке.

Получи Такой Доклад

До 90% уникальность
Готовый файл Word
Оформление по ГОСТ
Список источников по ГОСТ
Таблицы и схемы
Презентация

Создать Доклад на любую тему за 5 минут

Создать

#5532000