Нейросеть

Городское просторечие в современном лингвистическом дискурсе: особенности, проблематика и примеры (Доклад)

Нейросеть для создания доклада Гарантия уникальности Строго по ГОСТу Высочайшее качество Поддержка 24/7

Данный доклад посвящен исследованию городского просторечия, его характерных черт и роли в современном русском языке. Мы рассмотрим языковые особенности, присущие данной форме устной речи, включая фонетические, лексические и грамматические аспекты. Особое внимание будет уделено анализу примеров городского просторечия, собранных в различных социальных контекстах. Исследование направлено на понимание динамики развития городского просторечия и его взаимосвязи с общими тенденциями в языке и обществе.

Идея:

Доклад призван систематизировать знания о городском просторечии, предложив новый взгляд на его природу и функционирование в современной коммуникации. Мы стремимся выявить закономерности в употреблении просторечных форм, а также определить их социальные и культурные функции.

Актуальность:

Изучение городского просторечия имеет важное значение для понимания языковых изменений, происходящих в современном русском языке. Анализ данного явления позволяет глубже осознать взаимодействие языка и общества, отражающее процессы, происходящие в повседневной жизни. Актуальность исследования подтверждается необходимостью сохранения и передачи языкового наследия, а также понимания особенностей современной языковой культуры.

Оглавление:

Введение

Определение и характеристики городского просторечия

Социокультурные факторы, влияющие на формирование городского просторечия

Лексические особенности городского просторечия: анализ примеров

Грамматические особенности городского просторечия: анализ примеров

Фонетические особенности городского просторечия: анализ примеров

Функции городского просторечия в современной коммуникации

Заключение

Список литературы

Наименование образовательного учреждения

Доклад

на тему

Городское просторечие в современном лингвистическом дискурсе: особенности, проблематика и примеры

Выполнил: ФИО

Руководитель: ФИО

Содержание

  • Введение 1
  • Определение и характеристики городского просторечия 2
  • Социокультурные факторы, влияющие на формирование городского просторечия 3
  • Лексические особенности городского просторечия: анализ примеров 4
  • Грамматические особенности городского просторечия: анализ примеров 5
  • Фонетические особенности городского просторечия: анализ примеров 6
  • Функции городского просторечия в современной коммуникации 7
  • Заключение 8
  • Список литературы 9

Введение

Содержимое раздела

Вводная часть доклада, представляющая предмет исследования - городское просторечие. Здесь будет определено понятие просторечия, его отличие от других форм речи, таких как диалекты и жаргоны. Обозначены цели и задачи исследования, указана его актуальность и теоретическая база. Далее будет обзор литературы по теме, включая основные работы отечественных и зарубежных лингвистов. Введение задаст тон всему докладу, сформировав у слушателей общее представление о предмете изучения и его значимости.

Определение и характеристики городского просторечия

Содержимое раздела

В этом разделе будет представлено детальное определение городского просторечия как социолингвистического явления. Рассмотрены основные характеристики, отличающие просторечие от других языковых форм. Будут проанализированы фонетические особенности (произношение гласных и согласных, редукция), лексические (употребление просторечных слов и выражений, заимствования) и грамматические черты (особенности словоизменения и синтаксиса). Данный раздел предполагает комплексный анализ и систематизацию знаний.

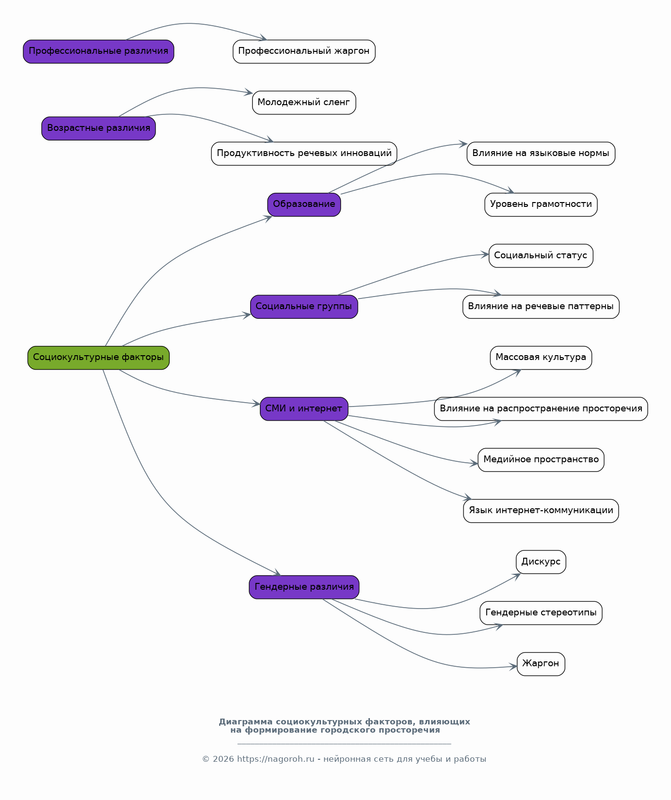
Социокультурные факторы, влияющие на формирование городского просторечия

Содержимое раздела

Раздел посвящен анализу влияния социальных и культурных факторов на формирование и распространение городского просторечия. Будут рассмотрены роль образования, социальных групп, средств массовой информации и интернет-коммуникации в формировании просторечных форм. Проанализировано влияние гендерных, возрастных и профессиональных различий на употребление просторечия. Будет предпринята попытка выявить взаимосвязь между социальными процессами и языковыми изменениями.

Лексические особенности городского просторечия: анализ примеров

Содержимое раздела

В этом разделе будет представлен детальный анализ лексических особенностей городского просторечия. Рассмотрены примеры просторечных слов и выражений из различных сфер жизни (быт, работа, общение). Будут проанализированы причины появления и распространения этих слов, а также их семантическое значение. Раздел включает в себя анализ конкретных примеров, иллюстрации и комментарии. Особое внимание будет уделено устойчивым выражениям, фразеологизмам и жаргонизмам, используемым в городском просторечии.

Грамматические особенности городского просторечия: анализ примеров

Содержимое раздела

Раздел посвящен грамматическим особенностям городского просторечия, основанным на анализе примеров, выявленных в ходе исследования. Будут рассмотрены особенности морфологии (изменение форм слов) и синтаксиса (структура предложений) в просторечии. Будут проанализированы случаи отклонения от литературной нормы, такие как неправильное согласование, нарушение порядка слов и употребление нестандартных конструкций. Представлены примеры и комментарии, демонстрирующие конкретные грамматические особенности.

Фонетические особенности городского просторечия: анализ примеров

Содержимое раздела

Раздел, посвященный анализу фонетических особенностей городского просторечия, предполагает детальный разбор произносительных характеристик. Будут рассмотрены такие явления, как редукция гласных, оглушение и озвончение согласных, а также другие фонетические процессы. Анализ строится на конкретных примерах из записей устной речи, что позволяет выявить закономерности и особенности произношения в различных социальных группах. Особое внимание уделено интонации и акцентуации, что позволяет более полно раскрыть языковую картину городского просторечия.

Функции городского просторечия в современной коммуникации

Содержимое раздела

Рассмотрение функций городского просторечия в современной коммуникации позволяет понять его роль в общении. Будут проанализированы различные аспекты его использования, включая выражение эмоций, создание чувства близости и принадлежности к определенной социальной группе. Исследуется роль просторечия в формировании идентичности и упрощении коммуникации. Раздел также затрагивает вопрос о влиянии просторечия на литературный язык и его развитие, рассматривая примеры взаимодействия и взаимовлияния.

Заключение

Содержимое раздела

В заключении будут подведены итоги проведенного исследования городского просторечия. Кратко обобщены основные выводы по всем разделам доклада, подчеркивая значимость полученных результатов. Будет дана оценка роли просторечия в развитии современного русского языка и его способности отражать изменения в обществе. Сформулированы перспективы дальнейшего исследования и возможные направления для будущих работ в этой области. Заключительная часть доклада должна дать общее представление о значении проделанной работы.

Список литературы

Содержимое раздела

Список использованной литературы. Включает в себя перечень всех источников, использованных в ходе подготовки доклада, включая научные статьи, монографии и другие публикации, цитируемые в тексте. Список оформляется в соответствии с требованиями к академическому стилю. Включены книги по социолингвистике, русистике, статьи теоретического и прикладного характера, посвященные городскому просторечию. Список включает в себя работы, на которые были сделаны ссылки в тексте.

Получи Такой Доклад

До 90% уникальность
Готовый файл Word
Оформление по ГОСТ
Список источников по ГОСТ
Таблицы и схемы
Презентация

Создать Доклад на любую тему за 5 минут

Создать

#5471269