Нейросеть

Государственная идеология Российской Федерации: Исторический контекст, эволюция и современные вызовы (Доклад)

Нейросеть для создания доклада Гарантия уникальности Строго по ГОСТу Высочайшее качество Поддержка 24/7

Данный доклад представляет собой всесторонний анализ формирования и развития государственной идеологии в Российской Федерации. Исследование охватывает исторические корни, ключевые этапы, а также современные тенденции и вызовы, стоящие перед страной. Основное внимание уделяется исследованию влияния различных факторов, таких как политические изменения, экономические преобразования и социокультурные процессы, на формирование и трансформацию идеологических установок. Также будет проведен анализ роли государственной идеологии в обеспечении национальной безопасности и консолидации общества.

Идея:

Цель данного доклада — выявление ключевых аспектов эволюции государственной идеологии в России и оценка ее влияния на различные сферы жизни общества. Исследование предполагает анализ основных принципов и ценностей, лежащих в основе государственной идеологии, а также выявление ее сильных и слабых сторон с учетом современных вызовов.

Актуальность:

Актуальность исследования обусловлена необходимостью понимания механизмов формирования и функционирования государственной идеологии в современном мире. Анализ данной темы позволяет оценить влияние идеологических факторов на политические процессы, общественное сознание и внешнюю политику Российской Федерации. Результаты исследования могут быть полезны для различных специалистов, интересующихся вопросами государственного управления, политологии и международных отношений.

Оглавление:

Введение

Исторические предпосылки формирования государственной идеологии в России

Основные принципы и ценности современной государственной идеологии РФ

Эволюция государственной идеологии в постсоветский период

Роль СМИ и культуры в формировании и распространении идеологии

Влияние государственной идеологии на внутреннюю и внешнюю политику

Современные вызовы и перспективы развития государственной идеологии

Список литературы

Наименование образовательного учреждения

Доклад

на тему

Государственная идеология Российской Федерации: Исторический контекст, эволюция и современные вызовы

Выполнил: ФИО

Руководитель: ФИО

Содержание

  • Введение 1
  • Исторические предпосылки формирования государственной идеологии в России 2
  • Основные принципы и ценности современной государственной идеологии РФ 3
  • Эволюция государственной идеологии в постсоветский период 4
  • Роль СМИ и культуры в формировании и распространении идеологии 5
  • Влияние государственной идеологии на внутреннюю и внешнюю политику 6
  • Современные вызовы и перспективы развития государственной идеологии 7
  • Список литературы 8

Введение

Содержимое раздела

Вводная часть доклада, представляющая собой общий обзор темы государственной идеологии в Российской Федерации. Она включает в себя обоснование актуальности исследования, определение его целей и задач, а также описание методологии, используемой для анализа. Будут обозначены основные вопросы, на которые будет дан ответ в ходе исследования. Также будет представлен краткий обзор структуры доклада, чтобы читатели могли ориентироваться в его содержании.

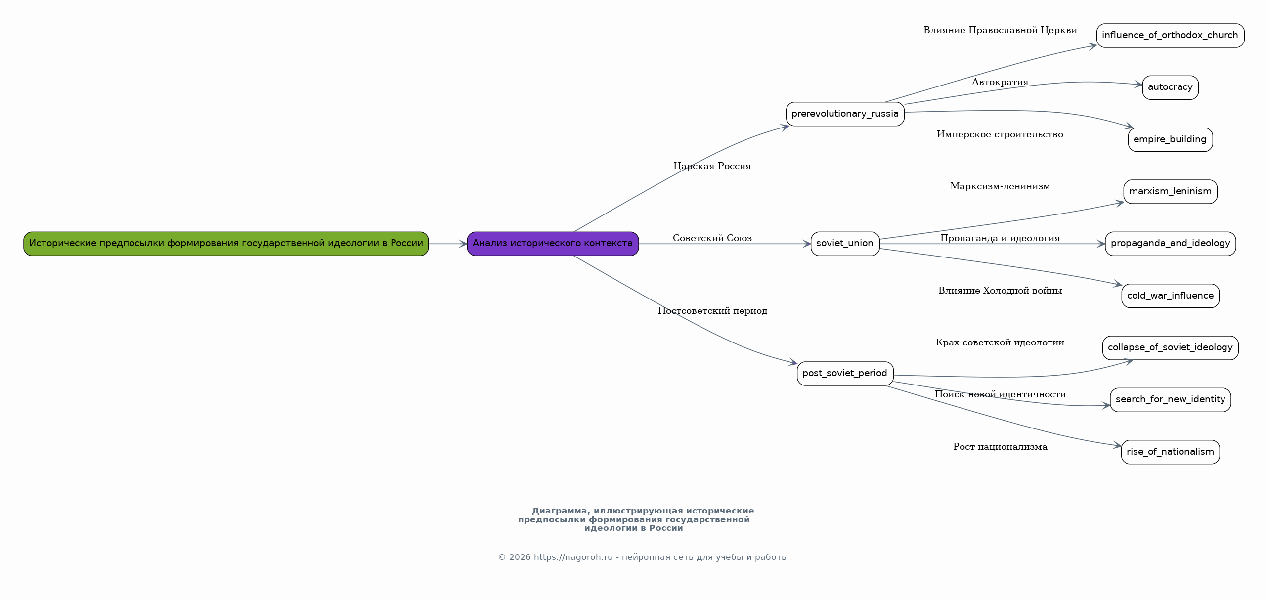
Исторические предпосылки формирования государственной идеологии в России

Содержимое раздела

Анализ исторического контекста, предшествующего формированию современной государственной идеологии в России. Рассмотрение влияния различных исторических периодов, включая царскую Россию, Советский Союз и постсоветский период, на формирование идеологических установок. Выявление ключевых исторических событий и фигур, оказавших значительное влияние на формирование государственной идеологии. Оценка преемственности и изменений в идеологических подходах на протяжении различных исторических этапов.

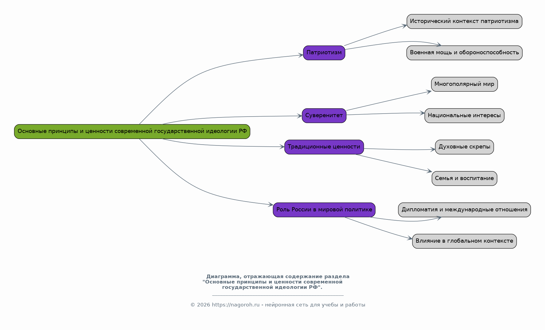
Основные принципы и ценности современной государственной идеологии РФ

Содержимое раздела

Изучение ключевых принципов и ценностей, лежащих в основе современной государственной идеологии Российской Федерации. Анализ официальных документов, программных заявлений и выступлений политических лидеров, определяющих идеологическую основу государства. Выявление основных компонентов, таких как патриотизм, суверенитет, традиционные ценности и роль России в мировой политике. Оценка соответствия этих принципов и ценностей реальной политике и общественной практике в стране.

Эволюция государственной идеологии в постсоветский период

Содержимое раздела

Детальный анализ трансформации государственной идеологии в Российской Федерации после распада Советского Союза. Рассмотрение различных этапов и подходов к формированию идеологической основы государства. Анализ влияния политических, экономических и социальных факторов на эволюцию идеологии. Оценка роли различных политических сил и общественных групп в формировании государственной идеологии в постсоветский период. Изучение роли и влияния различных идеологических концепций.

Роль СМИ и культуры в формировании и распространении идеологии

Содержимое раздела

Исследование роли средств массовой информации (СМИ) и культуры в формировании, распространении и поддержании государственной идеологии в России. Анализ влияния государственных каналов, печатных изданий, интернет-ресурсов и культурных институтов на формирование общественного мнения. Изучение способов воздействия на аудиторию, используемых СМИ и культурными институтами. Оценка эффективности этих инструментов в формировании общественного восприятия государственной идеологии.

Влияние государственной идеологии на внутреннюю и внешнюю политику

Содержимое раздела

Анализ влияния государственной идеологии на внутреннюю и внешнюю политику Российской Федерации. Рассмотрение того, как идеологические установки отражаются в принятии политических решений, определении приоритетов и стратегий. Изучение взаимосвязи между идеологией и внешней политикой, включая отношения с другими странами и участие в международных организациях. Оценка влияния идеологии на различные аспекты внутренней и внешней политики Российской Федерации.

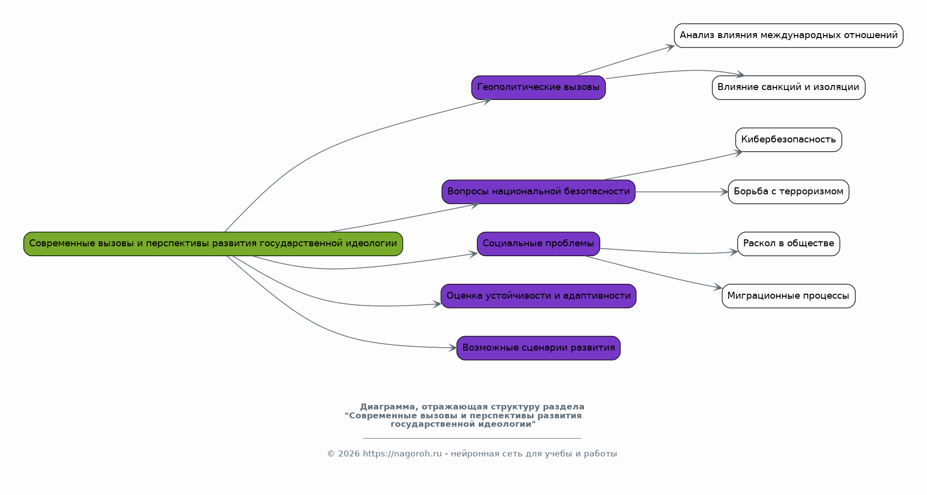
Современные вызовы и перспективы развития государственной идеологии

Содержимое раздела

Обзор современных вызовов, стоящих перед государственной идеологией Российской Федерации, включая изменения в геополитической ситуации, вопросы национальной безопасности и социальные проблемы. Анализ перспектив развития идеологии с учетом этих вызовов. Рассмотрение возможных сценариев развития и изменений в государственной идеологии, а также их потенциальных последствий для различных сфер жизни общества. Оценка устойчивости и адаптивности государственной идеологии к меняющимся условиям.

Список литературы

Содержимое раздела

Перечень использованных источников, включая книги, статьи, официальные документы и другие материалы, цитируемые в докладе. Это обеспечит полную информацию об источниках информации, использованных при написании доклада. Это поможет читателям проверить достоверность информации и углубить свои знания по теме. Список литературы будет представлен в соответствии с академическими стандартами цитирования.

Получи Такой Доклад

До 90% уникальность
Готовый файл Word
Оформление по ГОСТ
Список источников по ГОСТ
Таблицы и схемы
Презентация

Создать Доклад на любую тему за 5 минут

Создать

#6094754