Нейросеть

Государственная политика в области мировоззрения и национальная политика в Российской Федерации: Аналитический обзор (Доклад)

Нейросеть для создания доклада Гарантия уникальности Строго по ГОСТу Высочайшее качество Поддержка 24/7

Данный доклад представляет собой комплексное исследование государственной политики в сфере мировоззрения и национальной политики в России. Он анализирует основные направления, цели и механизмы реализации этой политики, выявляя ее ключевые аспекты и влияние на различные сферы общественной жизни. В докладе рассматриваются нормативно-правовые основы, институциональная структура и практические меры, предпринимаемые государством для формирования и поддержания определенного мировоззренческого консенсуса, а также для регулирования этнических отношений и обеспечения национальной безопасности. Особое внимание уделяется анализу эффективности данных мер в контексте современных вызовов и угроз.

Идея:

Основная идея доклада заключается в глубоком анализе взаимодействия государственной политики в области мировоззрения и национальной политики, выявление их взаимосвязей и влияния на формирование гражданской идентичности и общественное согласие. Исследование направлено на комплексное рассмотрение проблем и перспектив реализации этих политик в контексте современных геополитических реалий.

Актуальность:

Актуальность данного исследования обусловлена возрастающей ролью вопросов мировоззрения и национальной идентичности в современном российском обществе. Анализ этих вопросов критически важен для понимания текущих социальных и политических процессов, а также для разработки эффективных стратегий, направленных на укрепление стабильности и консолидацию общества. Данный доклад представляет собой своевременный вклад в научное осмысление государственной политики в этой важной сфере.

Оглавление:

Введение

Нормативно-правовая база и институциональная структура государственной политики в области мировоззрения

Цели и приоритеты национальной политики Российской Федерации

Взаимодействие государственной политики в области мировоззрения и национальной политики

Анализ эффективности и проблем реализации государственной политики

Роль СМИ и общественных организаций в формировании мировоззрения и национальной идентичности

Перспективы развития государственной политики в области мировоззрения и национальной политики

Заключение

Наименование образовательного учреждения

Доклад

на тему

Государственная политика в области мировоззрения и национальная политика в Российской Федерации: Аналитический обзор

Выполнил: ФИО

Руководитель: ФИО

Содержание

  • Введение 1
  • Нормативно-правовая база и институциональная структура государственной политики в области мировоззрения 2
  • Цели и приоритеты национальной политики Российской Федерации 3
  • Взаимодействие государственной политики в области мировоззрения и национальной политики 4
  • Анализ эффективности и проблем реализации государственной политики 5
  • Роль СМИ и общественных организаций в формировании мировоззрения и национальной идентичности 6
  • Перспективы развития государственной политики в области мировоззрения и национальной политики 7
  • Заключение 8

Введение

Содержимое раздела

Введение в данной работе служит для определения ключевых понятий, целей и задач исследования, а также для обозначения методологической основы исследования. В нем будут обоснованы актуальность выбранной темы, ее теоретическая и практическая значимость, а также будет представлен краткий обзор существующих научных подходов и исследований в данной области. Введение также включает в себя структурированный обзор содержания доклада, что поможет читателю сориентироваться в его логике и структуре, обеспечивая четкое понимание цели и задач исследования.

Нормативно-правовая база и институциональная структура государственной политики в области мировоззрения

Содержимое раздела

В этом разделе будет проведен анализ основных законодательных актов, концепций и стратегий, определяющих государственную политику в области мировоззрения, с особым акцентом на их цели и механизмы реализации. Будут рассмотрены институциональные структуры, ответственные за формирование и реализацию данной политики, включая министерства, ведомства и иные организации. Особое внимание будет уделено анализу взаимодействия между различными государственными органами и общественными институтами в процессе формулирования и осуществления мировоззренческой политики. Будут рассмотрены основные вызовы и проблемы, связанные с реализацией данной политики.

Цели и приоритеты национальной политики Российской Федерации

Содержимое раздела

В данном разделе будет проведен анализ целей, задач, приоритетов национальной политики Российской Федерации, а также нормативных актов и стратегических документов, определяющих ее основные направления. Будут рассмотрены принципы и подходы к регулированию этнических отношений, обеспечению прав и свобод национальных меньшинств, а также вопросы миграционной политики. Особое внимание будет уделено анализу стратегических документов, таких как Стратегия национальной безопасности Российской Федерации, и их влиянию на формирование и реализацию национальной политики. Будут рассмотрены основные вызовы и угрозы в сфере национальной политики.

Взаимодействие государственной политики в области мировоззрения и национальной политики

Содержимое раздела

Этот раздел посвящен анализу взаимосвязи и взаимовлияния государственной политики в области мировоззрения и национальной политики, а также рассмотрению их координации. Будут исследованы конкретные механизмы и инструменты, используемые для интеграции этих политик, включая образовательные программы, культурные проекты и медиа-кампании. Особое внимание уделено тому, как формирование единого мировоззренческого пространства влияет на процессы национальной консолидации и укрепление общероссийской идентичности. Будут проанализированы примеры успешного и неуспешного взаимодействия между данными политиками.

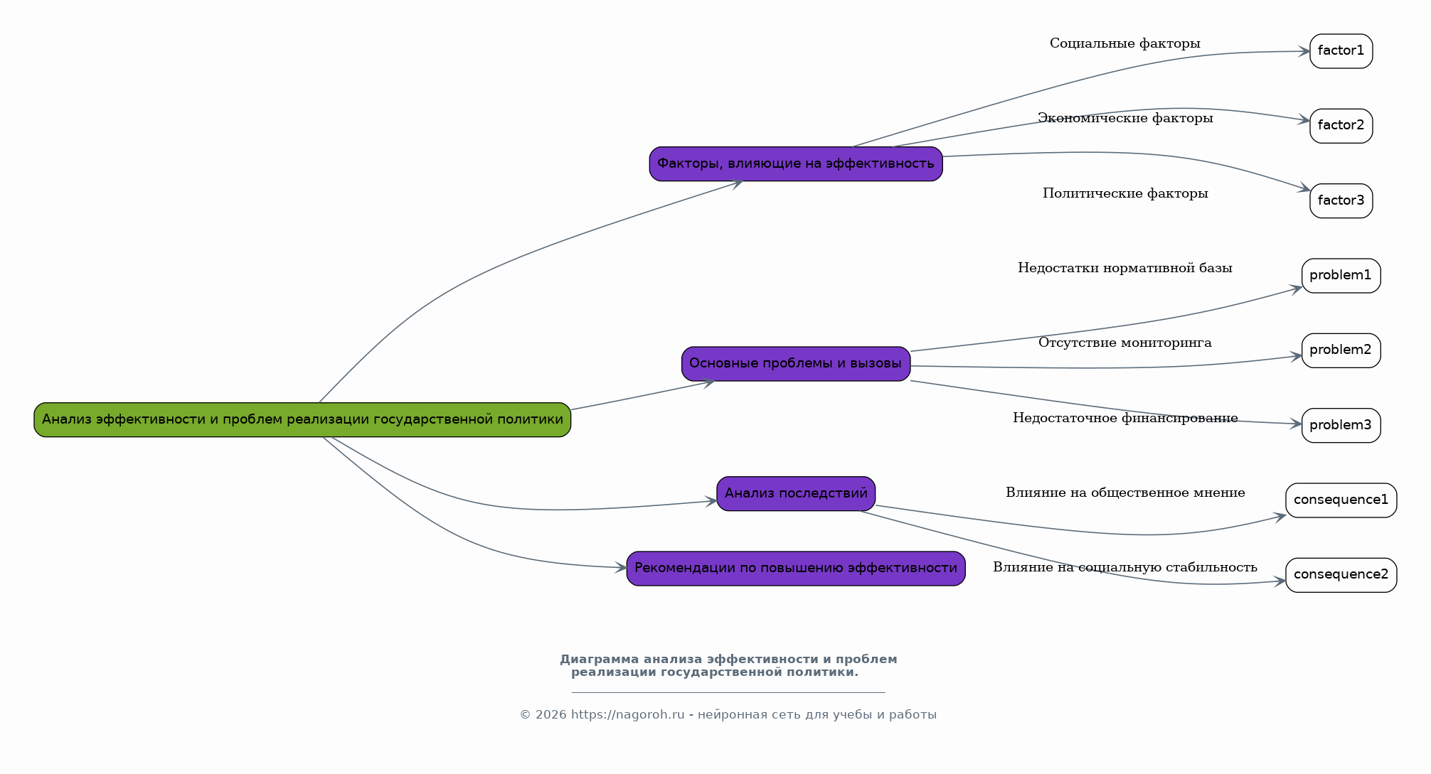
Анализ эффективности и проблем реализации государственной политики

Содержимое раздела

В этом разделе будет проведен анализ эффективности реализации государственной политики в области мировоззрения и национальной политики, с учетом различных факторов, влияющих на ее результаты. Будут рассмотрены основные проблемы и вызовы, с которыми сталкиваются государственные органы и институты в процессе реализации данных политик. Особое внимание будет уделено анализу социальных, экономических и политических последствий реализации данных политик, а также оценке их влияния на общественное мнение и социальную стабильность. Будут предложены рекомендации по повышению эффективности реализации данных политик.

Роль СМИ и общественных организаций в формировании мировоззрения и национальной идентичности

Содержимое раздела

Раздел посвящен анализу роли средств массовой информации (СМИ) и общественных организаций в формировании мировоззрения и национальной идентичности в России. Будет исследовано, как СМИ и общественные организации влияют на формирование общественного мнения по вопросам мировоззрения и национальной политики. Особое внимание будет уделено особенностям медиа-ландшафта и деятельности различных общественных организаций, включая молодежные, религиозные и культурные объединения. Будут рассмотрены примеры позитивного и негативного влияния СМИ и общественных организаций на формирование гражданской идентичности и общественное согласие.

Перспективы развития государственной политики в области мировоззрения и национальной политики

Содержимое раздела

В данном разделе будут рассмотрены перспективы развития государственной политики в области мировоззрения и национальной политики в России, с учетом современных вызовов и угроз. Будут проанализированы возможные сценарии развития политик, а также предложены рекомендации по их совершенствованию. Особое внимание будет уделено новым вызовам, связанным с цифровизацией, глобализацией и усилением информационной войны. Будут рассмотрены возможные направления развития политик, включая усиление роли гражданского общества, развитие межкультурного диалога и совершенствование механизмов общественного контроля.

Заключение

Содержимое раздела

В заключении будут подведены итоги исследования, обобщены основные выводы и результаты анализа государственной политики в области мировоззрения и национальной политики в России. Будет дана оценка эффективности реализованных мер и предложены рекомендации для совершенствования политики в данной области. Будут подчеркнуты основные проблемы и вызовы, а также обозначены перспективы развития. Заключение также будет содержать краткий обзор основных направлений дальнейших исследований, а также рекомендации для практиков и специалистов, работающих в данной области.

Получи Такой Доклад

До 90% уникальность
Готовый файл Word
Оформление по ГОСТ
Список источников по ГОСТ
Таблицы и схемы
Презентация

Создать Доклад на любую тему за 5 минут

Создать

#6093562