Нейросеть

Государство-нация и государство-цивилизация: сравнительный анализ форм организации политической общности и их эволюция (Доклад)

Нейросеть для создания доклада Гарантия уникальности Строго по ГОСТу Высочайшее качество Поддержка 24/7

Данный доклад посвящен сравнительному анализу двух ключевых типов государственного устройства: государства-нации и государства-цивилизации. Исследование направлено на выявление общих черт и существенных различий между ними, а также на понимание исторических процессов, приведших к формированию этих типов. Будут рассмотрены основные характеристики каждого типа, включая факторы, влияющие на их становление, особенности внутренней структуры, принципы внешней политики и роль в современном мире. Особое внимание уделено динамике взаимоотношений между данными концепциями и их влиянию на глобальные политические процессы.

Идея:

Основная идея доклада заключается в систематизации знаний о двух типах государственного устройства и их сопоставлении. Цель работы — выявление преимуществ и недостатков каждой модели, а также определение перспектив их развития в условиях глобализации и усиления региональных интеграционных процессов.

Актуальность:

Актуальность исследования обусловлена необходимостью глубокого понимания современных политических процессов и трансформаций. Анализ позволяет более точно оценивать роль различных государств в мировой политике и предвидеть возможные сценарии дальнейшего развития международных отношений. Результаты работы могут быть использованы для разработки более эффективных стратегий внешней политики и укрепления национальной безопасности.

Оглавление:

Введение

Государство-нация: сущность и эволюция

Государство-цивилизация: теоретические основы и примеры

Сравнительный анализ: государство-нация и государство-цивилизация

Факторы, влияющие на формирование и развитие государств

Взаимодействие и взаимовлияние: государства-нации и государства-цивилизации

Заключение

Список литературы

Наименование образовательного учреждения

Доклад

на тему

Государство-нация и государство-цивилизация: сравнительный анализ форм организации политической общности и их эволюция

Выполнил: ФИО

Руководитель: ФИО

Содержание

  • Введение 1
  • Государство-нация: сущность и эволюция 2
  • Государство-цивилизация: теоретические основы и примеры 3
  • Сравнительный анализ: государство-нация и государство-цивилизация 4
  • Факторы, влияющие на формирование и развитие государств 5
  • Взаимодействие и взаимовлияние: государства-нации и государства-цивилизации 6
  • Заключение 7
  • Список литературы 8

Введение

Содержимое раздела

Введение задает контекст для дальнейшего исследования, определяя основные понятия и термины, используемые в работе. Будут раскрыты ключевые характеристики государства-нации и государства-цивилизации, а также обоснована актуальность темы. В рамках этого раздела будет сформулирована основная исследовательская проблема и определены цели и задачи доклада, что позволит читателю сформировать общее представление о структуре и содержании работы. Этот пункт задает основу для понимания дальнейших разделов.

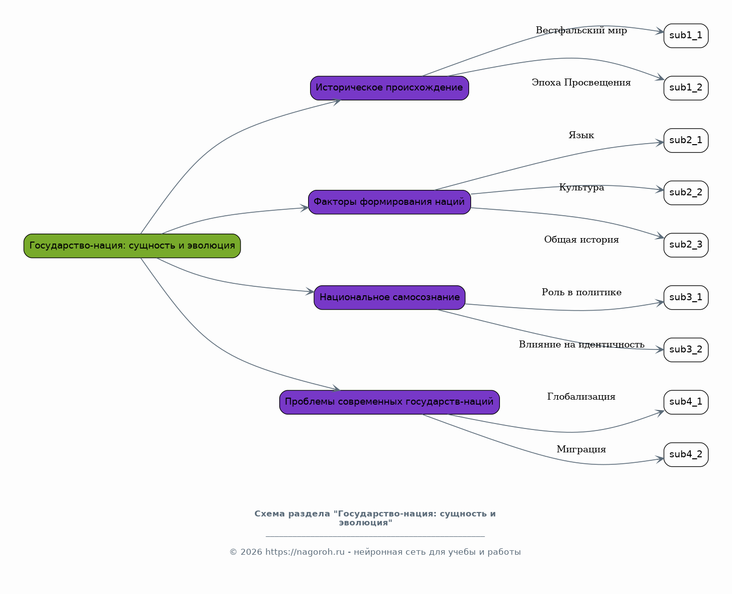
Государство-нация: сущность и эволюция

Содержимое раздела

В данном разделе будет проведён детальный анализ концепции государства-нации, включая её историческое происхождение и основные этапы развития. Рассмотрены факторы, способствовавшие формированию наций как политических сообществ, такие как язык, культура, общая история и идентичность. Особое внимание будет уделено роли национального самосознания и его влиянию на политические процессы в различных странах мира. Этот раздел также уделяет внимание проблемам, связанным с современными государствами-нациями.

Государство-цивилизация: теоретические основы и примеры

Содержимое раздела

Этот раздел посвящен изучению концепции государства-цивилизации, анализу её исторических корней, характерных черт и отличительных особенностей. Будут рассмотрены различные подходы к определению цивилизаций и их классификации, а также примеры государств, которые могут быть отнесены к данному типу. Особое внимание уделяется культурным, религиозным, экономическим и политическим факторам, определяющим специфику государств-цивилизаций и их роль в мировой истории. Раздел также рассмотрит вызовы и перспективы государств-цивилизаций.

Сравнительный анализ: государство-нация и государство-цивилизация

Содержимое раздела

Этот пункт представляет собой ключевую часть исследования, в которой проводится сравнительный анализ двух типов государственного устройства. Будут сопоставлены их основные характеристики, такие как структура, принципы функционирования, роль в международных отношениях и внутренняя политика. Особое внимание уделено сходствам и различиям, позволяющим выявить преимущества и недостатки каждой модели. Также будет проанализировано влияние данных форм на развитие современного мира, что поможет получить более полное представление о предмете.

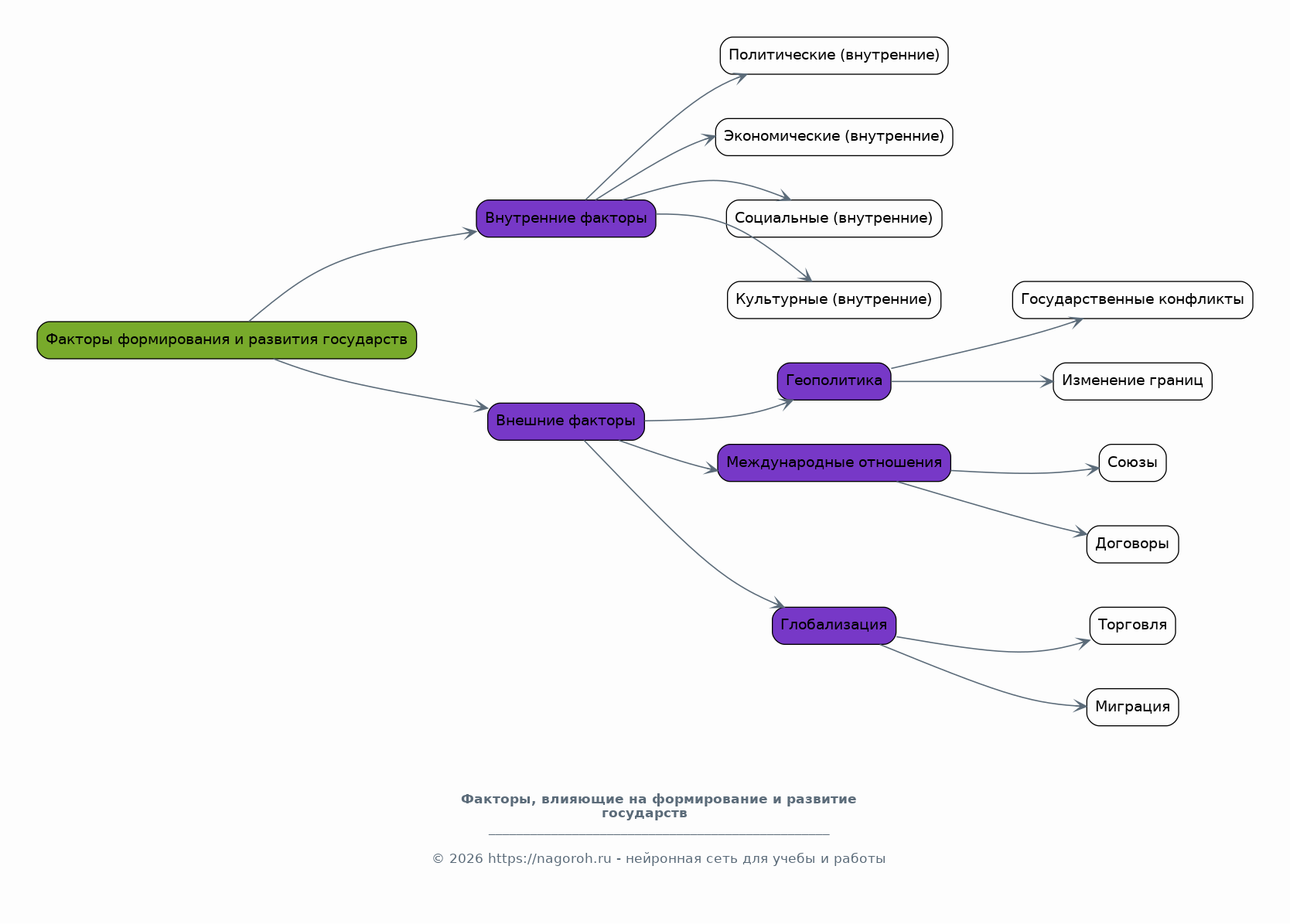
Факторы, влияющие на формирование и развитие государств

Содержимое раздела

В этом разделе будут рассмотрены основные факторы, оказывающие влияние на формирование и эволюцию как государств-наций, так и государств-цивилизаций. Будут проанализированы внутренние и внешние факторы, включая политические, экономические, социальные и культурные аспекты. Рассматривается роль геополитики, международных отношений и глобализации в трансформации государств. Этот раздел позволит понять сложные взаимосвязи, лежащие в основе формирования и развития различных типов государств в контексте современности.

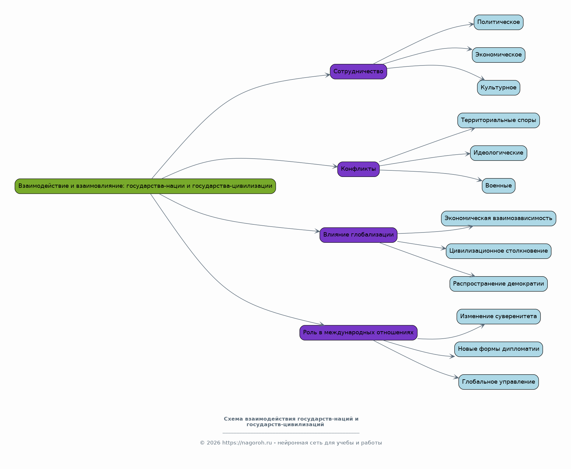
Взаимодействие и взаимовлияние: государства-нации и государства-цивилизации

Содержимое раздела

Этот раздел посвящен анализу взаимодействия и взаимовлияния между государствами-нациями и государствами-цивилизациями в различных исторических периодах. Будут рассмотрены примеры сотрудничества и конфликтов между этими типами государств. Особое внимание уделяется влиянию глобализации и современных геополитических процессов на эти взаимоотношения. Анализ покажет, как изменяется роль каждого типа государственного устройства в меняющемся мире, предлагая углубленное понимание динамики международных отношений.

Заключение

Содержимое раздела

В заключении подводятся итоги исследования, обобщаются основные выводы и результаты сравнительного анализа. Будут сформулированы ответы на поставленные в начале работы вопросы, а также определены перспективы дальнейшего изучения темы. Оценивается роль государств-наций и государств-цивилизаций в современном мире, а также предложены возможные сценарии их развития в будущем. Подчеркивается важность понимания этих концепций для анализа международных отношений с учетом их эволюции.

Список литературы

Содержимое раздела

В данном разделе представлен список использованной литературы, включающий научные статьи, монографии и другие источники, на основе которых было проведено исследование. Список структурирован в соответствии с принятыми академическими стандартами, что обеспечивает его достоверность и удобство для читателей, желающих углубить свои знания по теме. Библиографическое описание каждого источника содержит полную информацию, необходимую для его идентификации и цитирования. Это подтверждает научную основу доклада.

Получи Такой Доклад

До 90% уникальность
Готовый файл Word
Оформление по ГОСТ
Список источников по ГОСТ
Таблицы и схемы
Презентация

Создать Доклад на любую тему за 5 минут

Создать

#5626681