Нейросеть

Графовые базы данных: анализ, применение и перспективы (Доклад)

Нейросеть для создания доклада Гарантия уникальности Строго по ГОСТу Высочайшее качество Поддержка 24/7

Данный доклад посвящен исследованию графовых баз данных, их структуре, принципам работы и применению в различных областях. Рассмотрены основные теоретические концепции графов, включая узлы, ребра и свойства графовых структур. Особое внимание уделено преимуществам графовых баз данных по сравнению с реляционными, а также их использованию для хранения и обработки сложных взаимосвязей между данными. В докладе будут представлены практические примеры использования графовых баз данных, с акцентом на их эффективность в решении задач, где важны взаимосвязи.

Идея:

Изучить возможности графовых баз данных для эффективного представления и анализа сложных данных. Представить конкретные сценарии применения графовых баз данных, подчеркивая их преимущества над традиционными подходами.

Актуальность:

Графовые базы данных становятся все более актуальными в современном мире больших данных. Они позволяют эффективно обрабатывать сложные взаимосвязи, что особенно важно в таких областях, как социальные сети, рекомендательные системы и анализ знаний. Выбор в пользу графовых баз данных делает их важным инструментом для решения задач, требующих глубокого понимания взаимосвязей между различными данными.

Оглавление:

Введение

Основы теории графов

Архитектура графовых баз данных

Сравнительный анализ: графовые vs реляционные базы данных

Языки запросов графовых баз данных

Применение графовых баз данных в различных областях

Перспективы развития графовых баз данных

Заключение

Список литературы

Наименование образовательного учреждения

Доклад

на тему

Графовые базы данных: анализ, применение и перспективы

Выполнил: ФИО

Руководитель: ФИО

Содержание

  • Введение 1
  • Основы теории графов 2
  • Архитектура графовых баз данных 3
  • Сравнительный анализ: графовые vs реляционные базы данных 4
  • Языки запросов графовых баз данных 5
  • Применение графовых баз данных в различных областях 6
  • Перспективы развития графовых баз данных 7
  • Заключение 8
  • Список литературы 9

Введение

Содержимое раздела

Введение в тему графовых баз данных и их значимость в современном мире. Данный пункт описывает основные проблемы, решаемые с помощью графовых баз данных, и представляет ключевые понятия, такие как узлы, ребра и графовые структуры. Помимо теоретической основы, будет рассмотрена мотивация изучения графовых баз данных и их роль в обработке больших объемов данных. Акцент будет сделан на обзоре основных областей применения графовых баз данных.

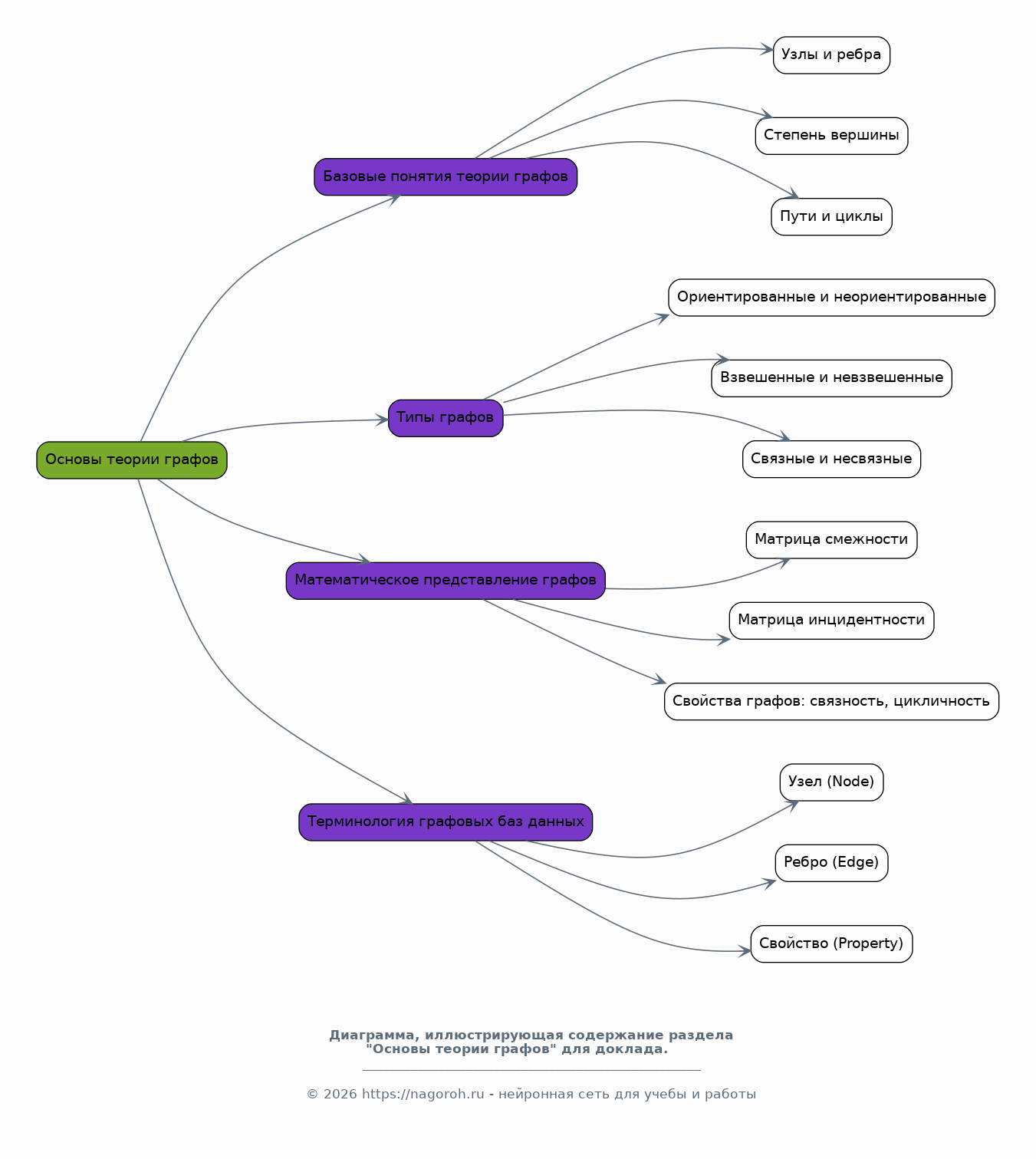
Основы теории графов

Содержимое раздела

В этом разделе будут рассмотрены базовые понятия теории графов, необходимые для понимания принципов работы графовых баз данных. Будут детально описаны типы графов, такие как ориентированные и неориентированные, взвешенные и невзвешенные, а также различные типы связей между узлами. Будут рассмотрены математические методы представления графов и их свойства, необходимые для эффективной работы с данными. Обсуждается терминология, используемая в графовых базах данных, для формализации дальнейшего повествования.

Архитектура графовых баз данных

Содержимое раздела

В этом разделе представлены архитектурные особенности графовых баз данных. Будут рассмотрены различные подходы к реализации графовых баз данных, включая хранение графовых данных, индексацию и оптимизацию запросов. Особое внимание уделяется ключевым компонентам, таким как механизм запросов и обработки данных, а также способы организации данных. Также будут рассмотрены модели данных, используемые в графовых базах данных, и их влияние на производительность.

Сравнительный анализ: графовые vs реляционные базы данных

Содержимое раздела

Данный раздел посвящен сравнению графовых и реляционных баз данных, выявление их сильных и слабых сторон. Будут рассмотрены различия в структуре данных, способах хранения и производительности при выполнении различных запросов. Анализ будет включать сравнение производительности при обработке запросов, связанных с взаимосвязями между данными. Разбор будет направлен на выявление сценариев, в которых графовые базы данных превосходят реляционные, и наоборот, с учетом различных аспектов производительности и удобства использования.

Языки запросов графовых баз данных

Содержимое раздела

Обзор языков запросов, используемых в графовых базах данных, таких как Cypher и Gremlin. Будут рассмотрены основные синтаксические конструкции и операторы, используемые для поиска, фильтрации и обработки данных в графовых базах данных. Особое внимание будет уделено примерам использования языков запросов для решения практических задач, связанных с анализом взаимосвязей между данными. Будут проанализированы примеры запросов для различных сценариев использования, с акцентом на эффективном написании и оптимизации запросов.

Применение графовых баз данных в различных областях

Содержимое раздела

В этом разделе рассматриваются конкретные примеры использования графовых баз данных в различных областях. Будут представлены решения для социальных сетей, рекомендательных систем, анализа знаний и обнаружения мошенничества. Каждый пример будет включать описание задачи, используемой модели данных и полученных результатов, а также анализ производительности. Рассмотрение реальных кейсов продемонстрирует эффективность графовых баз данных в решении сложных задач.

Перспективы развития графовых баз данных

Содержимое раздела

Обсуждение текущих тенденций и будущих направлений развития графовых баз данных. Будут рассмотрены новые технологии, включая оптимизацию запросов, интеграцию с другими типами баз данных и разработку новых языков запросов. Анализируются возможности, которые открываются с развитием графовых баз данных, и их влияние на различные отрасли. Будет уделено внимание прогнозам развития графовых баз данных и их роли в будущем.

Заключение

Содержимое раздела

Подведение итогов исследования, обобщение основных выводов и заключительные замечания о графовых базах данных. В краткой форме будут изложены основные преимущества графовых баз данных и их значение для обработки сложных взаимосвязей между данными. Также будут представлены рекомендации для дальнейших исследований и практического применения графовых баз данных. Раздел завершится кратким выводом.

Список литературы

Содержимое раздела

Список использованных источников в формате, принятом для научных работ. Указаны все цитируемые статьи, книги и другие источники информации, которые были использованы в докладе. Список будет включать полные библиографические данные, такие как авторы, названия, издательства и года издания, для обеспечения прозрачности и возможности проверки информации. Соблюдение стандартов цитирования необходимо для подтверждения достоверности информации.

Получи Такой Доклад

До 90% уникальность
Готовый файл Word
Оформление по ГОСТ
Список источников по ГОСТ
Таблицы и схемы
Презентация

Создать Доклад на любую тему за 5 минут

Создать

#5470430