Нейросеть

Грамматические нормы современного русского языка: анализ, проблемы и перспективы (Доклад)

Нейросеть для создания доклада Гарантия уникальности Строго по ГОСТу Высочайшее качество Поддержка 24/7

Данный доклад посвящен всестороннему исследованию грамматических норм русского языка, их эволюции и современного состояния. В работе анализируются ключевые аспекты, влияющие на грамотность речи, включая морфологию, синтаксис и пунктуацию. Особое внимание уделяется современным тенденциям и проблемам, с которыми сталкиваются носители языка в цифровую эпоху. Рассматриваются вопросы языковой вариативности и влияния социальных факторов на соблюдение грамматических правил.

Идея:

Цель данного доклада – предложить комплексный анализ грамматических норм русского языка, выявить существующие проблемы и наметить пути их решения. Предложенный подход позволит лучше понять механизмы функционирования языка и разработать эффективные методики повышения языковой грамотности.

Актуальность:

Актуальность исследования обусловлена необходимостью сохранения и развития культуры речи в условиях возрастающего влияния информационных технологий. Понимание грамматических норм является основой для эффективной коммуникации и способствует повышению общего уровня образования.

Оглавление:

Введение

Исторический обзор формирования грамматических норм

Морфологические нормы современного русского языка: проблемы и решения

Синтаксические нормы русского языка: структура предложения и типы связи

Пунктуационные нормы: правила расстановки знаков препинания

Влияние социокультурных факторов на грамматические нормы

Методы и средства повышения языковой грамотности

Заключение

Список литературы

Наименование образовательного учреждения

Доклад

на тему

Грамматические нормы современного русского языка: анализ, проблемы и перспективы

Выполнил: ФИО

Руководитель: ФИО

Содержание

  • Введение 1
  • Исторический обзор формирования грамматических норм 2
  • Морфологические нормы современного русского языка: проблемы и решения 3
  • Синтаксические нормы русского языка: структура предложения и типы связи 4
  • Пунктуационные нормы: правила расстановки знаков препинания 5
  • Влияние социокультурных факторов на грамматические нормы 6
  • Методы и средства повышения языковой грамотности 7
  • Заключение 8
  • Список литературы 9

Введение

Содержимое раздела

В вводной части доклада будет представлен обзор основных целей и задач исследования грамматических норм русского языка в современном контексте. Будут определены ключевые понятия, такие как «норма», «грамотность», «языковая культура», и обозначена методология исследования. Обозначим актуальность изучения грамматики в цифровую эпоху, особенно в контексте развития искусственного интеллекта и машинного перевода, затрагивая особенности, которые будут рассмотрены в данной работе. Также будет представлен краткий обзор структуры доклада.

Исторический обзор формирования грамматических норм

Содержимое раздела

Этот раздел посвящен анализу эволюции грамматических норм русского языка на протяжении различных исторических периодов. Будут рассмотрены основные этапы становления норм, начиная с древнерусского периода и заканчивая современностью, а также ключевые факторы, оказавшие влияние на формирование грамматических правил. Особое внимание будет уделено изменениям в правописании, произношении и синтаксисе, а также деятельности выдающихся лингвистов и языковедов, внесших вклад в кодификацию норм. Будет проанализирована роль Академии наук и других институций в формировании языковой нормы.

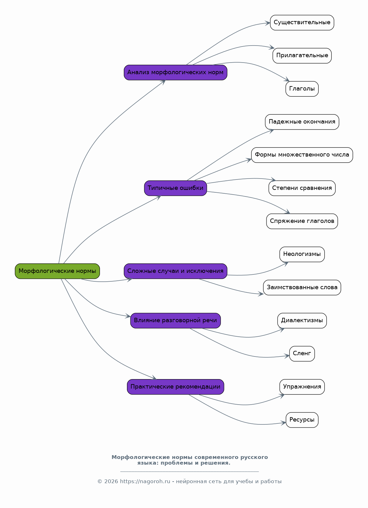
Морфологические нормы современного русского языка: проблемы и решения

Содержимое раздела

В данном разделе будет проведен детальный анализ морфологических норм, включая правила образования и употребления частей речи: существительных, прилагательных, глаголов и т.д. Будут рассмотрены типичные ошибки, связанные с падежными окончаниями, формами множественного числа, степенями сравнения прилагательных и спряжением глаголов. Особое внимание будет уделено сложным случаям и исключениям из правил, а также влиянию разговорной речи на морфологические нормы. Будут предложены практические рекомендации по улучшению морфологической грамотности.

Синтаксические нормы русского языка: структура предложения и типы связи

Содержимое раздела

Этот раздел посвящен изучению синтаксических норм русского языка, включая правила построения простых и сложных предложений, согласования, управления и примыкания. Будут проанализированы часто встречающиеся ошибки, связанные с порядком слов, употреблением причастных и деепричастных оборотов, а также с построением сложных синтаксических конструкций. Рассматривается роль знаков препинания в структуре предложения и их влияние на смысл высказывания. Будут представлены примеры правильного и неправильного употребления синтаксических конструкций.

Пунктуационные нормы: правила расстановки знаков препинания

Содержимое раздела

Этот раздел будет посвящен пунктуации в русском языке. Будут рассмотрены основные правила расстановки запятых, точек, точек с запятой, двоеточий, тире, вопросительных и восклицательных знаков, кавычек, скобок. Проанализируем сложные случаи употребления знаков препинания, включая обособление членов предложения, прямую речь, цитирование и оформление списков. Будут представлены практические упражнения для закрепления знаний и улучшения навыков пунктуационной грамотности, а также разбор часто встречающихся ошибок.

Влияние социокультурных факторов на грамматические нормы

Содержимое раздела

Этот раздел посвящен анализу влияния социокультурных факторов на грамматические нормы современного русского языка. Будет рассмотрено, как меняется язык под влиянием новых медиа, социальных сетей, молодежной субкультуры и других факторов. Проанализируем влияние региональных особенностей, профессиональных жаргонов и других социальных диалектов на соблюдение грамматических правил. Будут обсуждаться вопросы языковой толерантности и изменения языковой нормы в контексте социокультурных изменений. Также будут рассмотрены примеры влияния моды на язык.

Методы и средства повышения языковой грамотности

Содержимое раздела

В этом разделе будут рассмотрены различные методы и средства повышения языковой грамотности. Будет представлен обзор образовательных ресурсов, включая учебники, онлайн-курсы, справочники и словари. Обсудим эффективность различных подходов к изучению грамматики, включая традиционные и современные методики, такие как интерактивное обучение и использование технологий. Рассмотрим возможности самоконтроля и самообразования, а также роль преподавателя в формировании языковой культуры. Будут предложены конкретные рекомендации по улучшению языковых навыков.

Заключение

Содержимое раздела

В заключительной части доклада будут подведены итоги исследования и сформулированы основные выводы о состоянии грамматических норм русского языка. Будут обозначены перспективы дальнейших исследований в данной области, включая возможность использования новых технологий для анализа и преподавания грамматики. Будут предложены практические рекомендации по сохранению и развитию культуры речи в современном обществе, а также оценена роль языковой грамотности в формировании личности и успешной коммуникации. Подытожим все вышесказанное.

Список литературы

Содержимое раздела

В данном разделе представлен список использованной литературы, включающий научные монографии, статьи, учебники и другие источники, на которые ссылается доклад. Список будет оформлен в соответствии с требованиями к цитированию и библиографическому описанию. Будут указаны основные работы по грамматике, лингвистике и культуре речи, использованные в процессе исследования. Этот раздел будет содержать полную информацию об источниках.

Получи Такой Доклад

До 90% уникальность
Готовый файл Word
Оформление по ГОСТ
Список источников по ГОСТ
Таблицы и схемы
Презентация

Создать Доклад на любую тему за 5 минут

Создать

#6112152