Нейросеть

Гражданско-правовая ответственность несовершеннолетних в Российской Федерации: Анализ и перспективы (Доклад)

Нейросеть для создания доклада Гарантия уникальности Строго по ГОСТу Высочайшее качество Поддержка 24/7

Данный доклад посвящен всестороннему исследованию особенностей гражданско-правовой ответственности несовершеннолетних в Российской Федерации. Рассмотрены ключевые аспекты правового статуса несовершеннолетних, их гражданские права и обязанности, а также механизмы привлечения к ответственности. Особое внимание уделено специфике ответственности в зависимости от возраста и объема дееспособности, включая вопросы возмещения вреда и совершения сделок. Проведен анализ судебной практики и нормативных актов, определяющих правовую базу в данной области, с целью выявления проблем и перспектив совершенствования законодательства.

Идея:

Основная идея доклада заключается в комплексном анализе гражданско-правовой ответственности несовершеннолетних в контексте российского права. Также предлагается рассмотреть возможные пути оптимизации законодательства и правоприменительной практики в данной сфере, направленные на защиту прав и законных интересов несовершеннолетних.

Актуальность:

Актуальность исследования обусловлена необходимостью глубокого понимания правового статуса несовершеннолетних в современном российском обществе. Вопросы гражданско-правовой ответственности несовершеннолетних имеют важное значение в контексте защиты их прав и законных интересов, а также обеспечения эффективного функционирования правовой системы. Обзор судебной практики и актуальных правовых норм позволит выявить пробелы и предложить рекомендации по улучшению существующих механизмов.

Оглавление:

Введение

Правовой статус несовершеннолетних: общая характеристика

Особенности возникновения гражданско-правовой ответственности несовершеннолетних

Ответственность несовершеннолетних при совершении сделок

Возмещение вреда, причиненного несовершеннолетними

Практические аспекты применения законодательства о гражданско-правовой ответственности несовершеннолетних

Перспективы развития законодательства о гражданско-правовой ответственности несовершеннолетних

Список литературы

Наименование образовательного учреждения

Доклад

на тему

Гражданско-правовая ответственность несовершеннолетних в Российской Федерации: Анализ и перспективы

Выполнил: ФИО

Руководитель: ФИО

Содержание

  • Введение 1
  • Правовой статус несовершеннолетних: общая характеристика 2
  • Особенности возникновения гражданско-правовой ответственности несовершеннолетних 3
  • Ответственность несовершеннолетних при совершении сделок 4
  • Возмещение вреда, причиненного несовершеннолетними 5
  • Практические аспекты применения законодательства о гражданско-правовой ответственности несовершеннолетних 6
  • Перспективы развития законодательства о гражданско-правовой ответственности несовершеннолетних 7
  • Список литературы 8

Введение

Содержимое раздела

В вводной части будет представлен общий обзор темы, обоснована актуальность исследования гражданско-правовой ответственности несовершеннолетних в Российской Федерации, а также определены цели и задачи доклада. Планируется обозначить основные проблемы, связанные с применением норм гражданского права к несовершеннолетним, и кратко осветить структуру работы. Будет сформулирована теоретическая база исследования, включающая анализ научной литературы и нормативно-правовых актов, регулирующих данную сферу правоотношений.

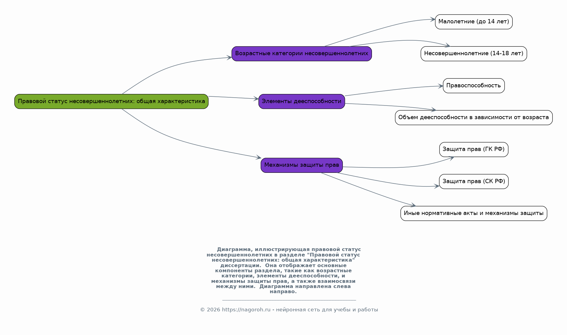
Правовой статус несовершеннолетних: общая характеристика

Содержимое раздела

В данном разделе будет рассмотрен правовой статус несовершеннолетних в соответствии с российским законодательством, включая вопросы дееспособности и правоспособности в зависимости от возраста. Будет проанализирована структура гражданских прав и обязанностей несовершеннолетних. Особое внимание будет уделено защите прав несовершеннолетних, включая механизмы защиты, предусмотренные Гражданским кодексом, Семейным кодексом и другими нормативными актами. Также будут рассмотрены категории несовершеннолетних, включая малолетних и несовершеннолетних в возрасте от 14 до 18 лет.

Особенности возникновения гражданско-правовой ответственности несовершеннолетних

Содержимое раздела

Этот раздел посвящен анализу оснований возникновения гражданско-правовой ответственности несовершеннолетних, включая деликты и договорные обязательства. Будут рассмотрены особенности причинения вреда несовершеннолетними, включая вопросы возмещения вреда, причиненного их действиями. Особое внимание будет уделено роли родителей, опекунов и попечителей в возмещении вреда, причиненного несовершеннолетними. Будут исследованы случаи, когда несовершеннолетние несут самостоятельную имущественную ответственность. Также будет рассмотрено влияние возраста на объем ответственности.

Ответственность несовершеннолетних при совершении сделок

Содержимое раздела

В этой главе будет проведен анализ правовых аспектов участия несовершеннолетних в гражданско-правовых сделках, c учетом их дееспособности. Будут рассмотрены виды сделок, которые несовершеннолетние могут совершать самостоятельно или с согласия законных представителей. Рассмотрены вопросы недействительности сделок, совершенных несовершеннолетними, и последствия таких сделок. Особое внимание будет уделено роли законных представителей в защите прав несовершеннолетних при совершении сделок. Также будет проанализирована практика оспаривания сделок и практика применения судами соответствующих норм.

Возмещение вреда, причиненного несовершеннолетними

Содержимое раздела

Данный раздел посвящен вопросам возмещения вреда, причиненного несовершеннолетними, включая анализ видов вреда (имущественный, моральный) и способов его возмещения. Будут рассмотрены особенности ответственности родителей (усыновителей, опекунов, попечителей) за вред, причиненный малолетними и несовершеннолетними. Будет проведен анализ судебной практики по делам о возмещении вреда, причиненного несовершеннолетними, и выявлены типичные проблемы и споры. Также будут рассмотрены случаи, когда несовершеннолетние несут самостоятельную ответственность за причиненный вред.

Практические аспекты применения законодательства о гражданско-правовой ответственности несовершеннолетних

Содержимое раздела

В этом разделе будет проведен анализ практических аспектов применения норм гражданского права к несовершеннолетним, включая вопросы судебной практики и правоприменительной деятельности. Будут рассмотрены типичные ошибки, возникающие при применении законодательства, а также выявлены пробелы и противоречия в правовом регулировании. Особое внимание будет уделено проблемам, возникающим при определении объема гражданской дееспособности несовершеннолетних. Также будут рассмотрены меры по совершенствованию законодательства и правоприменительной практики в данной области, предложения по внесению изменений в Гражданский кодекс и другие нормативные акты.

Перспективы развития законодательства о гражданско-правовой ответственности несовершеннолетних

Содержимое раздела

В данном разделе будет проведен анализ текущего состояния законодательства, регулирующего гражданско-правовую ответственность несовершеннолетних. Будут рассмотрены пробелы и противоречия в действующем законодательстве, а также предложены конкретные рекомендации по его совершенствованию. Будут рассмотрены перспективы развития законодательства с учетом изменений в социально-экономической сфере и новых вызовов, стоящих перед обществом. Особое внимание будет уделено вопросам защиты прав и законных интересов несовершеннолетних в условиях цифровизации и развития новых технологий. Также будет изучен опыт других стран в регулировании данного вопроса.

Список литературы

Содержимое раздела

В данном разделе будет представлен список использованной литературы, включая нормативные акты, монографии, статьи и другие источники, использованные в процессе исследования. Список будет структурирован в соответствии с требованиями к оформлению научных работ, с указанием авторов, названий, издательств и годов издания. Будут указаны все источники, использованные при подготовке доклада, для обеспечения прозрачности и достоверности исследования. Список литературы будет включать как теоретические работы, так и практические материалы, необходимые для всестороннего анализа проблемы.

Получи Такой Доклад

До 90% уникальность
Готовый файл Word
Оформление по ГОСТ
Список источников по ГОСТ
Таблицы и схемы
Презентация

Создать Доклад на любую тему за 5 минут

Создать

#5692151