Нейросеть

Гражданское общество в России: Исторический обзор, функциональность и современные вызовы (Доклад)

Нейросеть для создания доклада Гарантия уникальности Строго по ГОСТу Высочайшее качество Поддержка 24/7

Данный доклад представляет собой детальный анализ эволюции и текущего состояния гражданского общества в России. Он охватывает ключевые этапы его формирования, начиная с исторических предпосылок и заканчивая современными тенденциями и вызовами. В работе рассматриваются основные функции гражданского общества, его роль в политической системе и влияние на социальные процессы. Особое внимание уделяется анализу актуальных проблем и перспектив развития гражданского общества в контексте современной российской действительности.

Идея:

Цель данного исследования — всесторонний анализ роли и значения институтов гражданского общества для развития демократии и соблюдения прав человека в современной России. Работа направлена на выявление ключевых факторов, влияющих на эффективность деятельности общественных организаций и их взаимодействие с государственными структурами.

Актуальность:

Актуальность исследования обусловлена необходимостью глубокого понимания роли гражданского общества в условиях меняющейся политической и социальной среды в России. Анализ проблем и перспектив развития гражданского общества имеет важное значение для разработки стратегий по укреплению демократических институтов и повышению гражданской активности.

Оглавление:

Введение

Исторические предпосылки формирования гражданского общества в России

Функции и роль гражданского общества в современной России

Основные формы и виды деятельности общественных организаций

Влияние государства на развитие гражданского общества

Проблемы и вызовы развития гражданского общества в России

Перспективы и сценарии развития гражданского общества

Заключение

Список литературы

Наименование образовательного учреждения

Доклад

на тему

Гражданское общество в России: Исторический обзор, функциональность и современные вызовы

Выполнил: ФИО

Руководитель: ФИО

Содержание

  • Введение 1
  • Исторические предпосылки формирования гражданского общества в России 2
  • Функции и роль гражданского общества в современной России 3
  • Основные формы и виды деятельности общественных организаций 4
  • Влияние государства на развитие гражданского общества 5
  • Проблемы и вызовы развития гражданского общества в России 6
  • Перспективы и сценарии развития гражданского общества 7
  • Заключение 8
  • Список литературы 9

Введение

Содержимое раздела

Введение служит отправной точкой для исследования, обозначая основные цели и задачи работы. В нем будет представлен краткий обзор истории гражданского общества, его определение и значение для политической системы. В этой части будет сформулирована актуальность выбранной темы и обозначены основные вопросы, на которые будет дан ответ в ходе исследования. Освещаются методологические подходы, используемые в работе, и структура доклада, чтобы читатель мог ориентироваться в общей логике изложения.

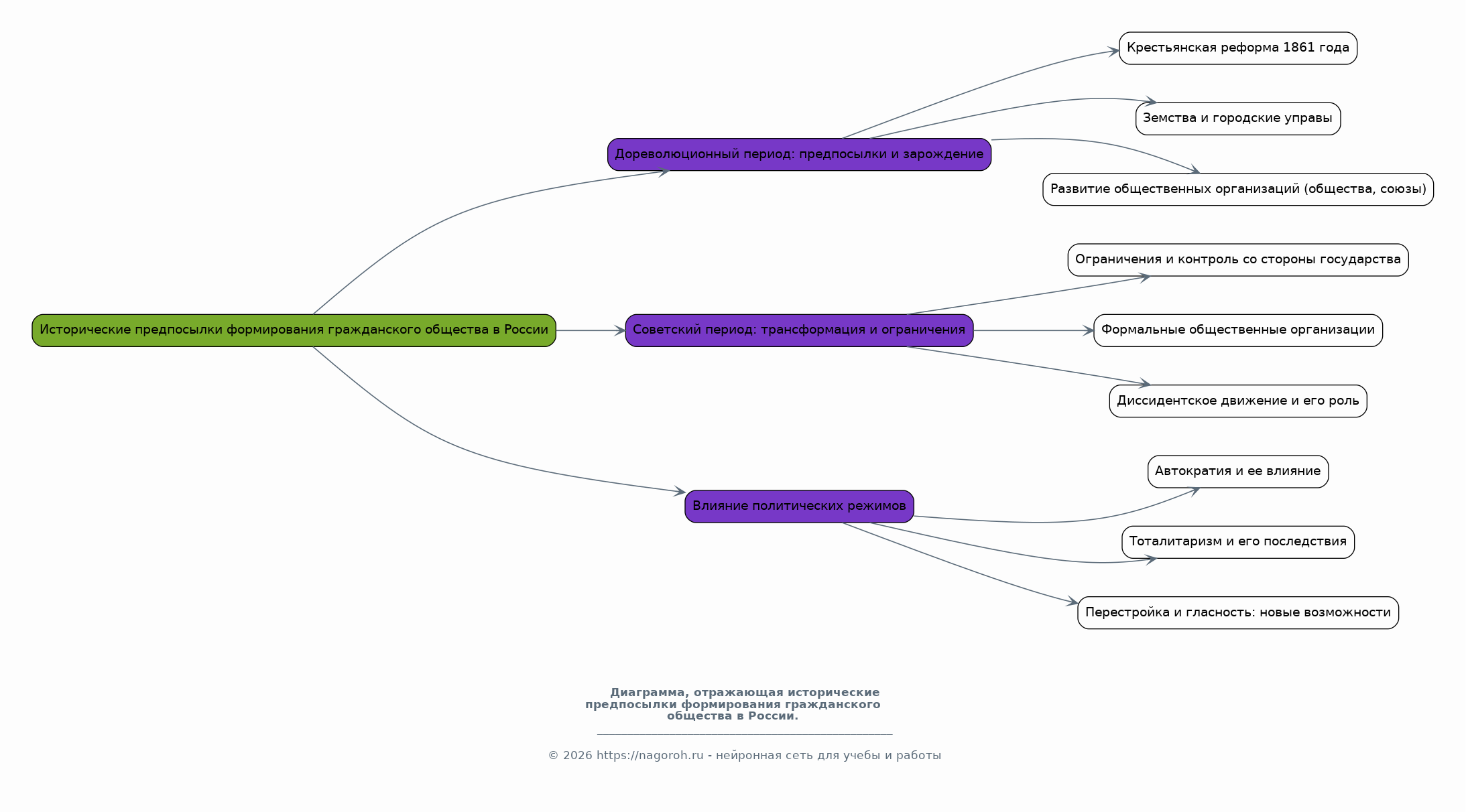
Исторические предпосылки формирования гражданского общества в России

Содержимое раздела

В этом разделе будет представлен анализ исторических факторов, повлиявших на формирование гражданского общества в России. Уделено внимание ключевым этапам развития общественных движений и организаций, начиная с дореволюционного периода и заканчивая советским периодом. Исследование включает анализ влияния политических режимов, социокультурных особенностей и внешних факторов на формирование гражданского сознания и развитие институтов гражданского общества. Анализируются основные препятствия и вызовы, с которыми столкнулось гражданское общество на разных исторических этапах.

Функции и роль гражданского общества в современной России

Содержимое раздела

В данном разделе будет рассмотрен широкий спектр функций, выполняемых институтами гражданского общества в современной России. Это включает в себя анализ их роли в защите прав и свобод граждан, контроле над деятельностью государственных органов и участии в выработке политических решений. Будут проанализированы механизмы взаимодействия общественных организаций с властью, а также их вклад в развитие социального диалога и решение актуальных общественно значимых проблем. Особое внимание уделяется анализу влияния гражданского общества на устойчивое развитие страны.

Основные формы и виды деятельности общественных организаций

Содержимое раздела

В этой части доклада будет проведен обзор основных форм и видов деятельности общественных организаций, действующих в России. Рассмотрены различные типы НКО, их организационные структуры и основные направления работы. Будет проанализирована специфика деятельности профсоюзов, экологических организаций, правозащитных групп и других форм самоорганизации граждан. Особое внимание уделяется анализу особенностей их взаимодействия с государственными и коммерческими структурами, а также их роли в формировании общественного мнения.

Влияние государства на развитие гражданского общества

Содержимое раздела

В докладе будет проанализировано влияние государственной политики на развитие гражданского общества в современной России. Рассмотрены различные аспекты государственного регулирования деятельности НКО, включая законодательные ограничения, финансирование и контроль за деятельностью. Исследуется влияние государственной идеологии и пропаганды на формирование общественного мнения и отношение к гражданским инициативам. Будет дана оценка эффективности взаимодействия государственных и общественных структур в решении социальных проблем, а также вызовы, с которыми сталкиваются общественные организации в условиях государственного давления.

Проблемы и вызовы развития гражданского общества в России

Содержимое раздела

Данный раздел посвящен анализу основных проблем и вызовов, с которыми сталкивается гражданское общество в России. Рассматриваются вопросы финансирования общественных организаций, ограничения свободы деятельности, вопросы взаимодействия с властными структурами. Особое внимание уделяется анализу влияния внешних факторов на развитие гражданского общества, включая политическое давление и вмешательство. Будут проанализированы риски и угрозы для деятельности общественных организаций, а также факторы, влияющие на эффективность их работы и способность защищать интересы граждан.

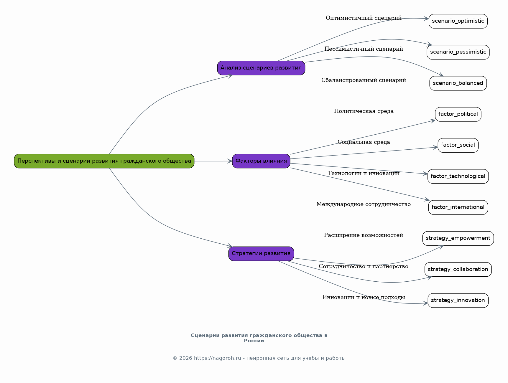
Перспективы и сценарии развития гражданского общества

Содержимое раздела

В данном разделе рассматриваются перспективы и возможные сценарии развития гражданского общества в России. Анализируются факторы, которые могут повлиять на будущее общественных организаций, включая изменения в политической и социальной среде, новые технологические возможности и международное сотрудничество. Обсуждаются пути повышения эффективности деятельности гражданских инициатив, их роли в решении социальных проблем и укреплении демократических институтов. Представлены возможные стратегии развития гражданского общества в долгосрочной перспективе, учитывая текущие тенденции и вызовы.

Заключение

Содержимое раздела

В заключении будут подведены итоги исследования, сформулированы основные выводы и обобщены результаты анализа. Будет дана оценка роли гражданского общества в современной России, его сильных и слабых сторон, а также перспектив развития. Представлены рекомендации по укреплению институтов гражданского общества и повышению эффективности их деятельности. Подводятся итоги работы, подчеркивается важность дальнейших исследований в данной области и значимость гражданского общества для будущего России.

Список литературы

Содержимое раздела

В данном разделе представлен список использованной литературы, включающий научные публикации, монографии, статьи и другие источники, использованные при подготовке доклада. Список будет структурирован в соответствии с принятыми академическими стандартами, что включает в себя указание авторов, названий работ, издательств, годов издания и страниц. Это обеспечит полную прозрачность и позволит читателям ознакомиться с использованными источниками для углубленного изучения темы. В списке будут отображены все источники, на которые были сделаны ссылки в тексте доклада.

Получи Такой Доклад

До 90% уникальность
Готовый файл Word
Оформление по ГОСТ
Список источников по ГОСТ
Таблицы и схемы
Презентация

Создать Доклад на любую тему за 5 минут

Создать

#5537549