Нейросеть

Гражданское участие в разработке стратегии социально-экономического развития региона: Анализ, проблемы и перспективы (Доклад)

Нейросеть для создания доклада Гарантия уникальности Строго по ГОСТу Высочайшее качество Поддержка 24/7

Данный доклад представляет собой комплексное исследование роли гражданского участия в формировании стратегий социально-экономического развития региона. В работе анализируются различные формы и механизмы вовлечения граждан в процесс принятия решений, оценивается их эффективность и влияние на результаты стратегического планирования. Особое внимание уделяется выявлению проблем и ограничений, с которыми сталкиваются граждане и представители власти при организации совместной работы, а также поиску путей их преодоления для достижения устойчивого развития региона. Это исследование направлено на углубление понимания роли гражданского общества в формировании и реализации эффективных стратегий.

Идея:

Основная идея заключается в демонстрации значимости активного вовлечения граждан в процесс стратегического планирования для обеспечения устойчивого социально-экономического развития региона. Доклад подчеркивает необходимость разработки механизмов, способствующих повышению эффективности гражданского участия и учету мнения граждан при принятии решений.

Актуальность:

Актуальность исследования обусловлена возрастающей потребностью в разработке более эффективных и инклюзивных стратегий развития регионов, учитывающих интересы всех заинтересованных сторон. Гражданское участие является ключевым фактором, способствующим повышению легитимности и устойчивости принимаемых решений, а также обеспечению соответствия стратегий реальным потребностям населения.

Оглавление:

Введение

Теоретические основы гражданского участия и стратегического планирования

Анализ текущего состояния гражданского участия в региональных стратегиях

Проблемы и вызовы гражданского участия в разработке стратегий

Механизмы повышения эффективности гражданского участия

Роль некоммерческих организаций и экспертного сообщества

Рекомендации по совершенствованию практики гражданского участия

Заключение

Список литературы

Наименование образовательного учреждения

Доклад

на тему

Гражданское участие в разработке стратегии социально-экономического развития региона: Анализ, проблемы и перспективы

Выполнил: ФИО

Руководитель: ФИО

Содержание

  • Введение 1
  • Теоретические основы гражданского участия и стратегического планирования 2
  • Анализ текущего состояния гражданского участия в региональных стратегиях 3
  • Проблемы и вызовы гражданского участия в разработке стратегий 4
  • Механизмы повышения эффективности гражданского участия 5
  • Роль некоммерческих организаций и экспертного сообщества 6
  • Рекомендации по совершенствованию практики гражданского участия 7
  • Заключение 8
  • Список литературы 9

Введение

Содержимое раздела

В данном разделе представлено обоснование актуальности темы исследования, формулируются цели и задачи доклада, а также определяется методология исследования. Описывается текущее состояние проблемы гражданского участия в разработке социально-экономических стратегий развития регионов, анализируются основные вызовы и перспективы. Акцентируется внимание на importancia выявления ключевых факторов, влияющих на эффективность гражданского участия и разработке механизмов повышения его роли в стратегическом планировании.

Теоретические основы гражданского участия и стратегического планирования

Содержимое раздела

В этом разделе рассматриваются теоретические основы гражданского участия, включая различные подходы к определению этого понятия, его формы и механизмы реализации, а также принципы и инструменты стратегического планирования. Анализируются основные этапы разработки стратегии социально-экономического развития региона, роль гражданского общества на каждом из этих этапов и возможные формы взаимодействия между гражданами и органами власти. Рассматриваются вопросы стимулирования и мотивации граждан к участию в разработке стратегий, а также методы оценки эффективности такого участия.

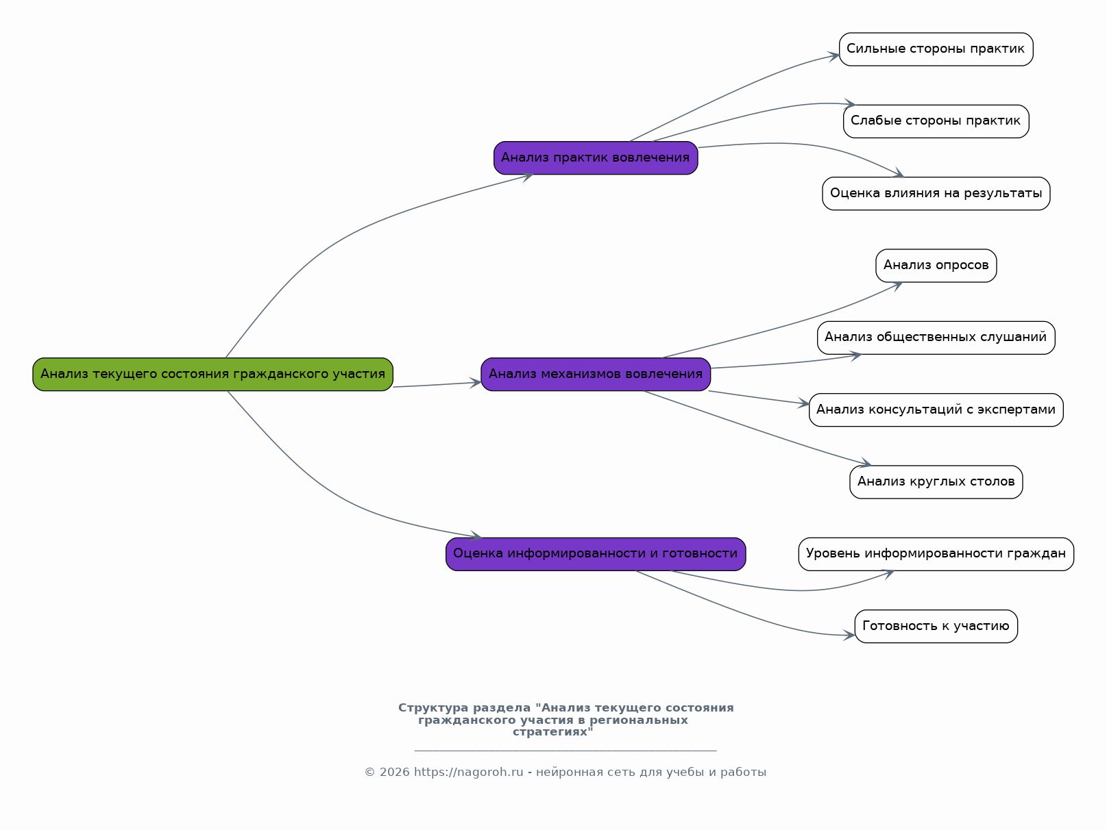
Анализ текущего состояния гражданского участия в региональных стратегиях

Содержимое раздела

Данный раздел посвящен анализу опыта гражданского участия в разработке стратегий социально-экономического развития конкретных регионов. Проводится сравнительный анализ различных практик вовлечения граждан, выявляются сильные и слабые стороны этих практик, а также оценивается их влияние на результаты стратегического планирования. Анализируются конкретные механизмы, используемые для вовлечения граждан, такие как опросы, общественные слушания, консультации с экспертами и организация круглых столов, а также их эффективность в различных условиях. Оценивается уровень информированности граждан о процессе разработки стратегий и их готовность к участию.

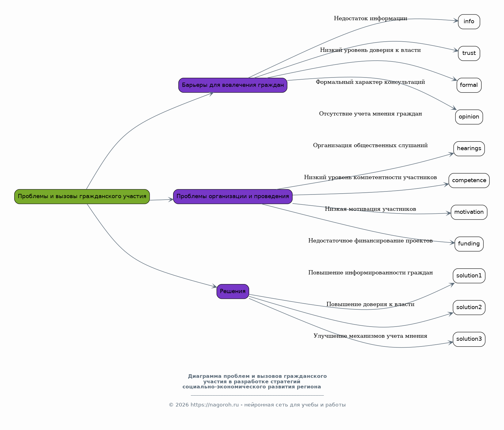
Проблемы и вызовы гражданского участия в разработке стратегий

Содержимое раздела

В этом разделе рассматриваются основные проблемы и вызовы, с которыми сталкиваются граждане и представители власти при организации гражданского участия в разработке стратегий. Анализируются барьеры, препятствующие активному вовлечению граждан, такие как недостаток информации, низкий уровень доверия к власти, формальный характер консультаций и отсутствие механизмов учета мнения граждан. Рассматриваются также проблемы, связанные с организацией и проведением общественных слушаний, низким уровнем компетентности и мотивации участников, а также недостаточным финансированием проектов гражданского участия. Для решения этих проблем нужно найти более эффективные решения.

Механизмы повышения эффективности гражданского участия

Содержимое раздела

В данном разделе предлагаются конкретные механизмы и инструменты, способствующие повышению эффективности гражданского участия в разработке стратегий социально-экономического развития региона. Рассматриваются пути совершенствования существующих механизмов, а также разработка новых, более современных и эффективных форм взаимодействия между гражданами и органами власти. Предлагаются рекомендации по улучшению информационного обеспечения граждан о процессе разработки стратегий, повышению уровня их компетенции и мотивации к участию, а также обеспечению прозрачности и открытости процесса принятия решений. Рассматриваются возможности использования онлайн-платформ и социальных сетей.

Роль некоммерческих организаций и экспертного сообщества

Содержимое раздела

В этом разделе анализируется роль некоммерческих организаций (НКО) и экспертного сообщества в развитии и поддержке гражданского участия в стратегическом планировании. Рассматриваются различные формы участия НКО в процессе разработки стратегий, такие как проведение исследований, организация консультаций и общественных слушаний, участие в рабочих группах и комиссиях, а также реализация проектов гражданского мониторинга и контроля. Анализируется опыт сотрудничества НКО с органами власти и другими заинтересованными сторонами, выявляются проблемы и перспективы такого сотрудничества, оценивается вклад экспертного сообщества в формирование эффективных стратегий.

Рекомендации по совершенствованию практики гражданского участия

Содержимое раздела

В этом разделе формулируются конкретные рекомендации по совершенствованию практики гражданского участия в разработке стратегий социально-экономического развития региона, основанные на результатах проведенного исследования. Предлагаются практические шаги по улучшению механизмов вовлечения граждан в процесс принятия решений, повышению эффективности общественных консультаций, обеспечению учета мнения граждан при разработке и реализации стратегий. Рассматриваются вопросы разработки образовательных программ и тренингов для граждан и представителей власти, направленных на повышение их компетенции и мотивации к участию в стратегическом планировании. Предлагаются рекомендации по формированию благоприятной среды для развития гражданской активности.

Заключение

Содержимое раздела

В заключении обобщаются основные выводы исследования, подтверждается значимость гражданского участия в разработке стратегий социально-экономического развития региона и формулируются рекомендации для органов власти и гражданского общества по повышению эффективности такого участия. Подчеркивается необходимость дальнейших исследований в этой области, а также важность постоянного мониторинга и оценки эффективности механизмов гражданского участия. Оценивается вклад исследования в разработку более эффективных и инклюзивных стратегий развития, учитывающих интересы всех заинтересованных сторон. Подводятся итоги работы и обозначаются перспективы дальнейших исследований.

Список литературы

Содержимое раздела

В этом разделе представлен список использованной литературы, включающий научные статьи, монографии, отчеты исследовательских организаций, нормативно-правовые акты и другие источники, использованные в процессе подготовки доклада. Список литературы организован в соответствии с требованиями к оформлению научных работ, обеспечивая корректность ссылок и цитирований. Перечисляются все источники, использованные при написании доклада, для подтверждения достоверности информации и уважения авторских прав. В список включены все источники, на которые были сделаны ссылки в тексте доклада.

Получи Такой Доклад

До 90% уникальность
Готовый файл Word
Оформление по ГОСТ
Список источников по ГОСТ
Таблицы и схемы
Презентация

Создать Доклад на любую тему за 5 минут

Создать

#6086933