Нейросеть

Греческая цивилизация и её фундаментальный вклад в развитие современной науки (Доклад)

Нейросеть для создания доклада Гарантия уникальности Строго по ГОСТу Высочайшее качество Поддержка 24/7

Данный доклад посвящен глубокому анализу влияния древнегреческой цивилизации на формирование основ современной науки. Мы рассмотрим ключевые достижения греков в различных областях знаний, таких как математика, физика, астрономия и медицина. Особое внимание будет уделено выдающимся ученым и философам Древней Греции, их методологии и открытиям, которые заложили основу для дальнейшего научного прогресса. Целью работы является демонстрация прямой связи между античной греческой мыслью и современными научными парадигмами.

Идея:

Основная идея доклада заключается в освещении непреходящей значимости греческого наследия для современной науки. Мы покажем, как идеи и методы, разработанные древнегреческими учеными, формируют фундамент для современных научных исследований и технологических достижений.

Актуальность:

Актуальность исследования обусловлена необходимостью понимания исторических корней современной науки и осознания преемственности научных знаний. Анализ греческого вклада помогает оценить эволюцию научного мышления и стимулирует интерес к истории науки, что важно для формирования целостного научного мировоззрения.

Оглавление:

Введение

Философия и формирование научного метода

Математические достижения и их значение

Физика и астрономия в Древней Греции

Медицина и биология: зарождение научных подходов

Технологии и инженерные разработки

Влияние греческой науки на последующие эпохи

Заключение

Список литературы

Наименование образовательного учреждения

Доклад

на тему

Греческая цивилизация и её фундаментальный вклад в развитие современной науки

Выполнил: ФИО

Руководитель: ФИО

Содержание

  • Введение 1
  • Философия и формирование научного метода 2
  • Математические достижения и их значение 3
  • Физика и астрономия в Древней Греции 4
  • Медицина и биология: зарождение научных подходов 5
  • Технологии и инженерные разработки 6
  • Влияние греческой науки на последующие эпохи 7
  • Заключение 8
  • Список литературы 9

Введение

Содержимое раздела

В вводной части доклада будет представлен обзор исторического контекста и общей значимости древнегреческой цивилизации для мировой культуры и науки. Мы обозначим основные цели и задачи исследования, а также структуру доклада. Будут рассмотрены ключевые периоды греческой истории, их влияние на развитие науки и философии, а также обозначены основные темы, которые будут подробно освещены в последующих разделах. Этот раздел призван настроить слушателей на погружение в тему и подчеркнуть важность изучения греческого наследия.

Философия и формирование научного метода

Содержимое раздела

В этом разделе мы подробно рассмотрим роль философии в становлении научного мышления в Древней Греции. Будут проанализированы идеи таких философов, как Фалес, Анаксимандр, Пифагор, Платон и Аристотель, и их вклад в развитие рационального познания мира. Мы обсудим формирование основ логики, методологии исследования и теоретического мышления, которые стали краеугольным камнем для развития науки. Особое внимание будет уделено их вкладу в развитие математики, геометрии и астрономии, а также их влиянию на последующие поколения ученых.

Математические достижения и их значение

Содержимое раздела

В данном разделе будет проанализирован вклад древних греков в развитие математики. Мы рассмотрим достижения в области геометрии (Евклид), алгебры и арифметики, продемонстрировав их практическое применение и теоретическое значение. Будут представлены конкретные примеры математических открытий и теорем, которые до сих пор используются в современных науках и технологиях. Акцент будет сделан на развитии абстрактного мышления и формализации математических знаний, которые стали неотъемлемой частью научного метода.

Физика и астрономия в Древней Греции

Содержимое раздела

Этот раздел посвящен изучению древнегреческих представлений о физике и астрономии, а также их научным достижениям в этих областях. Мы рассмотрим взгляды философов и ученых на структуру Вселенной, движение небесных тел и основные физические явления. Будут проанализированы такие важные открытия, как гелиоцентрическая модель (Аристарх Самосский), измерения Земли (Эратосфен) и разработка первых физических теорий. Особое внимание будет уделено развитию наблюдательной астрономии и созданию инструментов для изучения космоса.

Медицина и биология: зарождение научных подходов

Содержимое раздела

В данном разделе будет рассмотрено развитие медицины и биологии в Древней Греции, а также становление научных подходов к изучению живых организмов. Мы проанализируем вклад Гиппократа и его школы в развитие медицины, включая этические принципы и методы лечения. Будут изучены основные биологические представления греков, их классификации и попытки понять природу жизни. Особое внимание будет уделено влиянию греческих медицинских и биологических знаний на современную медицину и биологию, а также их роли в формировании научного мировоззрения.

Технологии и инженерные разработки

Содержимое раздела

В этом разделе будет раскрыт вклад древних греков в развитие технологий и инженерных разработок. Будут рассмотрены изобретения и технические достижения, такие как сложные механизмы (например, механизм Антикитеры), ирригационные системы, строительные технологии и военные разработки. Мы проанализируем, как эти достижения отражали научный подход греков к решению практических задач и улучшению жизни. Особое внимание будет уделено влиянию греческих технологий на развитие цивилизации и их связи с научными открытиями.

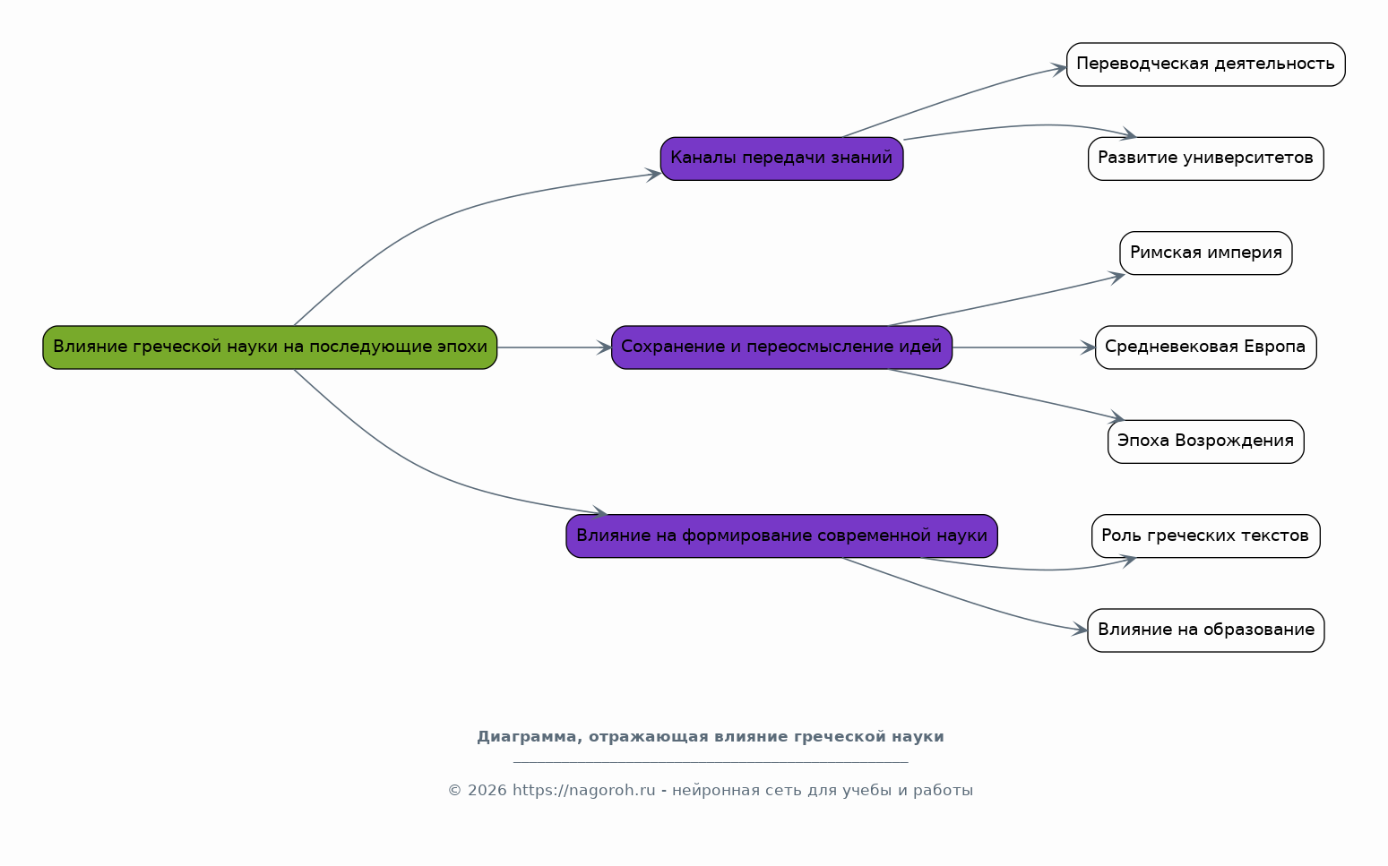
Влияние греческой науки на последующие эпохи

Содержимое раздела

В данном разделе будет проанализировано влияние греческой науки на развитие знаний в последующие эпохи, от Римской империи и средневековой Европы до эпохи Возрождения и Нового времени. Мы рассмотрим, как греческие идеи и методы были сохранены, переосмыслены и развиты в различных культурных контекстах. Будут рассмотрены основные каналы передачи знаний, такие как переводческая деятельность и развитие университетов. Особое внимание будет уделено роли греческих текстов и идей в формировании современной науки и образования.

Заключение

Содержимое раздела

В заключительной части доклада будут подведены итоги исследования и сформулированы основные выводы о роли древнегреческой цивилизации в становлении современной науки. Мы подчеркнем ключевые достижения греков, их вклад в развитие научного метода и значение их идей для современной науки и культуры. Будут обозначены перспективы дальнейших исследований и подчеркнута непреходящая актуальность изучения греческого наследия для понимания современных научных парадигм и формирования целостного мировоззрения. Мы сформулируем вывод о том, что древнегреческая цивилизация оставила неизгладимый след в истории науки.

Список литературы

Содержимое раздела

В данном разделе представлен список использованной литературы, включающий основные научные публикации, монографии, статьи и другие источники, которые были использованы при подготовке доклада. Список будет включать как оригинальные тексты древнегреческих авторов, так и современные исследования, посвященные истории науки и культуре Древней Греции. Источники будут представлены в соответствии с принятыми научными стандартами и помогут читателям получить дополнительную информацию по теме исследования.

Получи Такой Доклад

До 90% уникальность
Готовый файл Word
Оформление по ГОСТ
Список источников по ГОСТ
Таблицы и схемы
Презентация

Создать Доклад на любую тему за 5 минут

Создать

#5622479