Нейросеть

Языки программирования и алгоритмы: Основы алгоритмизации и их применение в решении задач (Доклад)

Нейросеть для создания доклада Гарантия уникальности Строго по ГОСТу Высочайшее качество Поддержка 24/7

Данный доклад посвящен фундаментальным основам программирования и алгоритмизации. Рассматриваются ключевые парадигмы программирования, такие как процедурное, объектно-ориентированное и функциональное программирование, с акцентом на их практическое применение. Изучаются основные типы данных, структуры данных и алгоритмы, необходимые для эффективной разработки программного обеспечения. Особое внимание уделяется анализу сложности алгоритмов и методам оптимизации производительности.

Идея:

Цель доклада — предоставить слушателям базовые знания и навыки в области программирования и алгоритмизации, необходимые для решения широкого спектра задач. Рассмотреть основные концепции и подходы, которые позволят понимать и разрабатывать эффективные программы.

Актуальность:

Изучение языков программирования и алгоритмов является ключевым для освоения современных информационных технологий. Эти знания открывают возможности для разработки инновационных решений в различных областях: от науки до бизнеса.

Оглавление:

Введение

Основные парадигмы программирования

Типы данных и структуры данных

Алгоритмы: основы и применение

Анализ сложности алгоритмов

Методы оптимизации производительности

Практические примеры и задачи

Список литературы

Наименование образовательного учреждения

Доклад

на тему

Языки программирования и алгоритмы: Основы алгоритмизации и их применение в решении задач

Выполнил: ФИО

Руководитель: ФИО

Содержание

  • Введение 1
  • Основные парадигмы программирования 2
  • Типы данных и структуры данных 3
  • Алгоритмы: основы и применение 4
  • Анализ сложности алгоритмов 5
  • Методы оптимизации производительности 6
  • Практические примеры и задачи 7
  • Список литературы 8

Введение

Содержимое раздела

Вводная часть доклада, определяющая основные цели и задачи исследования. Будет представлен обзор основных тем, которые будут рассмотрены в докладе, таких как языки программирования. Также будет озвучена актуальность изучения и использования алгоритмов, а также роль алгоритмизации в современном мире. Рассматривается важность понимания базовых концепций программирования для успешной деятельности в сфере информационных технологий.

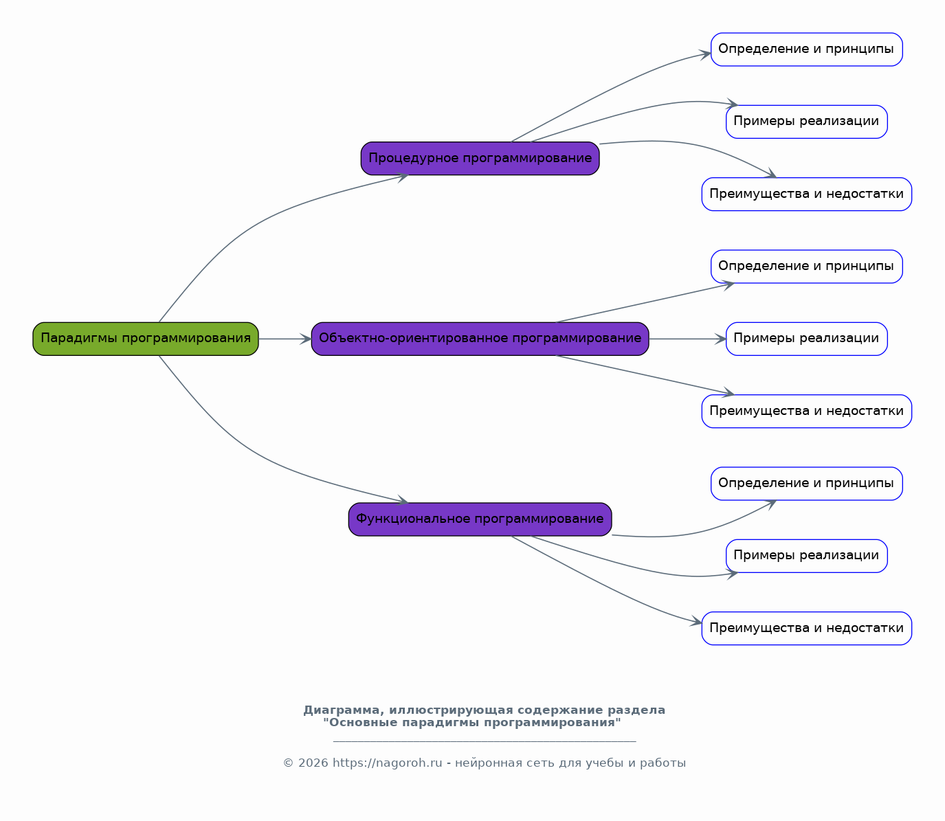
Основные парадигмы программирования

Содержимое раздела

Глубокое изучение различных подходов к программированию, включая процедурное, объектно-ориентированное и функциональное программирование. Будут рассмотрены основные принципы, преимущества и недостатки каждой парадигмы. Будут приведены примеры реализации задач с использованием разных подходов. Рассмотрим возможности практического применения указанных способов для решения различных задач и разработки программного обеспечения для различных платформ.

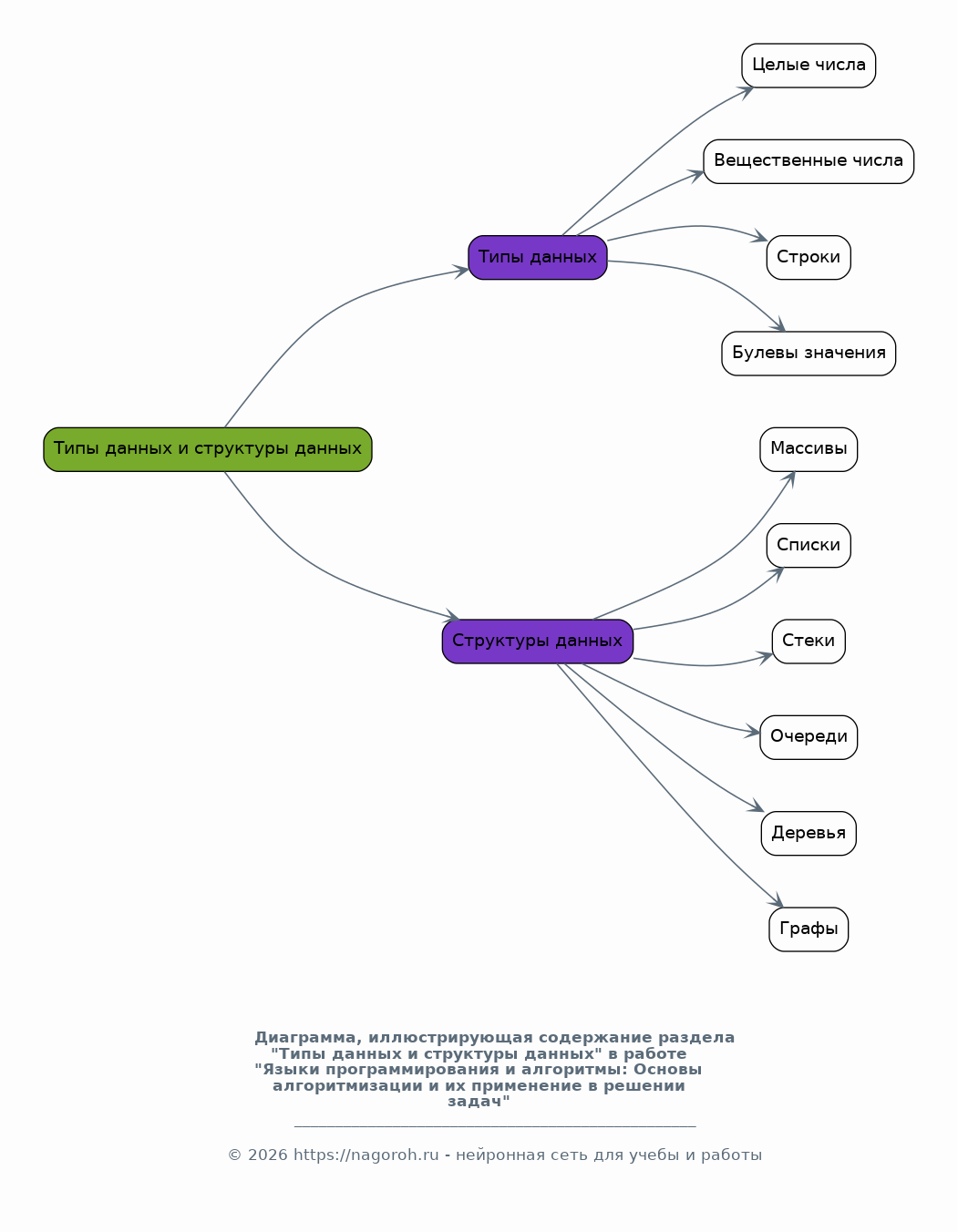
Типы данных и структуры данных

Содержимое раздела

Детальное рассмотрение основных типов данных, используемых в программировании, таких как целые числа, вещественные числа, строки и булевы значения. Изучение различных структур данных, включая массивы, списки, стеки, очереди, деревья и графы. Анализ эффективности использования различных структур данных для решения задач. Рассматриваются оптимальные способы хранения и обработки данных в зависимости от поставленных задач.

Алгоритмы: основы и применение

Содержимое раздела

Изучение базовых алгоритмов сортировки и поиска, таких как пузырьковая сортировка, сортировка слиянием, бинарный поиск и другие. Рассматриваются принципы разработки эффективных алгоритмов и методы анализа их сложности. Анализ временной и пространственной сложности алгоритмов, а также их производительность. Изучение алгоритмов поиска и сортировки является ключевым для оптимизации программ и повышения их производительности.

Анализ сложности алгоритмов

Содержимое раздела

Глубокое изучение понятия сложности алгоритмов, включая временную и пространственную сложность. Будут рассмотрены основные обозначения для описания сложности алгоритмов, такие как O-нотация. Анализ влияния выбора алгоритма и структуры данных на производительность программ. Примеры практического применения анализа сложности для оптимизации кода и улучшения производительности.

Методы оптимизации производительности

Содержимое раздела

Рассмотрение различных методов оптимизации производительности программ, включая кэширование, параллельное программирование и использование эффективных алгоритмов. Будут представлены примеры практической оптимизации кода. Анализ компромиссов между производительностью и сложностью реализации. Рассматриваются наиболее эффективные подходы к оптимизации программного обеспечения различными способами.

Практические примеры и задачи

Содержимое раздела

Представление конкретных примеров решения задач с использованием изученных языков программирования и алгоритмов. Разбор практических кейсов, демонстрирующих применение теоретических знаний на практике. Анализ алгоритмов, который поможет понять их преимущества и недостатки для определенной задачи. Примеры будут включать реализацию алгоритмов сортировки, поиска и решения других задач.

Список литературы

Содержимое раздела

Заключительная часть доклада, содержащая обобщение представленного материала и выводы по теме. Будут подведены итоги исследования и сформулированы основные результаты доклада. Рекомендации для дальнейшего изучения и развития в области программирования и алгоритмизации. Представлен список использованной литературы и источников, которые были использованы при подготовке доклада.

Получи Такой Доклад

До 90% уникальность
Готовый файл Word
Оформление по ГОСТ
Список источников по ГОСТ
Таблицы и схемы
Презентация

Создать Доклад на любую тему за 5 минут

Создать

#5691689